100万QPS短链系统如何设计?
前言
凌晨两点,监控大屏突然飙红——短链服务QPS突破80万!
数据库连接池告急,Redis集群响应延迟突破500ms。
这不是演习,而是某电商平台大促的真实场景。
当每秒百万级请求涌向你的短链服务,你该如何设计系统?
今天这篇文章跟大家一起聊聊100万QPS短链系统要如何设计?
希望对你会有所帮助。
1 短链系统的核心挑战
首先我们一起看看设计一个高并发的短链系统,会遇到哪些核心的挑战。
如下图所示:

百万QPS下的三大生死关:
- ID生成瓶颈:传统数据库自增ID撑不住百万并发
- 跳转性能黑洞:302重定向的TCP连接成本
- 缓存雪崩风险:热点短链瞬间击穿Redis
2 短链生成
2.1 发号器的设计
发号器是短链系统的发动机。
方案对比:
| 方案 | 吞吐量 | 缺点 | 适用场景 |
|---|---|---|---|
| UUID | 5万/s | 长度长,无法排序 | 小型系统 |
| Redis自增ID | 8万/s | 依赖缓存持久化 | 中型系统 |
| Snowflake | 12万/s | 时钟回拨问题 | 中大型系统 |
| 分段发号 | 50万/s | 需要预分配 | 超大型系统 |
分段发号器实现(Java版):
public class SegmentIDGen {
private final AtomicLong currentId = new AtomicLong(0);
private volatile long maxId;
private final ExecutorService loader = Executors.newSingleThreadExecutor();
public void init() {
loadSegment();
loader.submit(this::daemonLoad);
}
private void loadSegment() {
// 从DB获取号段:SELECT max_id FROM alloc WHERE biz_tag='short_url'
this.maxId = dbMaxId + 10000; // 每次取1万个号
currentId.set(dbMaxId);
}
private void daemonLoad() {
while (currentId.get() > maxId * 0.8) {
loadSegment(); // 号段使用80%时异步加载
}
}
public long nextId() {
if (currentId.get() >= maxId) throw new BusyException();
return currentId.incrementAndGet();
}
}
关键优化:
- 双Buffer异步加载(避免加载阻塞)
- 监控号段使用率(动态调整步长)
- 多实例分段隔离(biz_tag区分业务)
2.2 短链映射算法
短码映射将长ID转换成62进制的字符串。
转换原理:
2000000000 = 2×62^4 + 17×62^3 + 35×62^2 + 10×62 + 8
= "Cdz9a"
原始ID: 2000000000,转换为62进制的值为Cdz9a。
// Base62编码(0-9a-zA-Z)
public class Base62Encoder {
private static final String BASE62 =
"0123456789ABCDEFGHIJKLMNOPQRSTUVWXYZabcdefghijklmnopqrstuvwxyz";
public static String encode(long id) {
StringBuilder sb = new StringBuilder();
while (id > 0) {
sb.append(BASE62.charAt((int)(id % 62)));
id /= 62;
}
return sb.reverse().toString();
}
// 测试:生成8位短码
public static void main(String[] args) {
long id = 1_000_000_000L;
System.out.println(encode(id)); // 输出:BFp3qQ
}
}
编码优势:
- 6位短码可表示 62^6 ≈ 568亿种组合
- 8位短码可表示 62^8 ≈ 218万亿种组合
- 无意义字符串避免被猜测
3 存储架构
3.1 数据存储模型设计

3.2 缓存层级设计

3.3 缓存击穿解决方案
// Redis缓存击穿防护
public String getLongUrl(String shortCode) {
// 1. 布隆过滤器预检
if (!bloomFilter.mightContain(shortCode)) {
return null;
}
// 2. 查Redis
String cacheKey = "url:" + shortCode;
String longUrl = redis.get(cacheKey);
if (longUrl != null) {
return longUrl;
}
// 3. 获取分布式锁
String lockKey = "lock:" + shortCode;
if (redis.setnx(lockKey, "1", 10)) { // 10秒超时
try {
// 4. 二次检查缓存
longUrl = redis.get(cacheKey);
if (longUrl != null) return longUrl;
// 5. 查数据库
longUrl = db.queryLongUrl(shortCode);
if (longUrl != null) {
// 6. 回填Redis
redis.setex(cacheKey, 3600, longUrl);
}
return longUrl;
} finally {
redis.del(lockKey);
}
} else {
// 7. 等待重试
Thread.sleep(50);
return getLongUrl(shortCode);
}
}
防护要点:
- 布隆过滤器拦截非法短码
- 分布式锁防止缓存击穿
- 双重检查减少DB压力
- 指数退避重试策略
4 跳转优化
4.1 Nginx层直接跳转
server {
listen 80;
server_name s.domain.com;
location ~ ^/([a-zA-Z0-9]{6,8})$ {
set $short_code $1;
# 查询Redis
redis_pass redis_cluster;
redis_query GET url:$short_code;
# 命中则直接302跳转
if ($redis_value != "") {
add_header Cache-Control "private, max-age=86400";
return 302 $redis_value;
}
# 未命中转发到后端
proxy_pass http://backend;
}
}
性能收益:
- 跳转延迟从100ms降至5ms
- 节省后端服务器资源
- 支持百万级并发连接
4.2 连接池优化
连接池优化可以用Netty实现:
// Netty HTTP连接池配置
public class HttpConnectionPool {
private final EventLoopGroup group = new NioEventLoopGroup();
private final Bootstrap bootstrap = new Bootstrap();
public HttpConnectionPool() {
bootstrap.group(group)
.channel(NioSocketChannel.class)
.option(ChannelOption.SO_KEEPALIVE, true)
.handler(new HttpClientInitializer());
}
public Channel getChannel(String host, int port) throws InterruptedException {
return bootstrap.connect(host, port).sync().channel();
}
// 使用示例
public void redirect(ChannelHandlerContext ctx, String longUrl) {
Channel channel = getChannel("target.com", 80);
channel.writeAndFlush(new DefaultFullHttpRequest(
HttpVersion.HTTP_1_1,
HttpMethod.GET,
longUrl
));
// 处理响应...
}
}
优化效果:
- TCP连接复用率提升10倍
- 减少80%的TCP握手开销
- QPS承载能力提升3倍
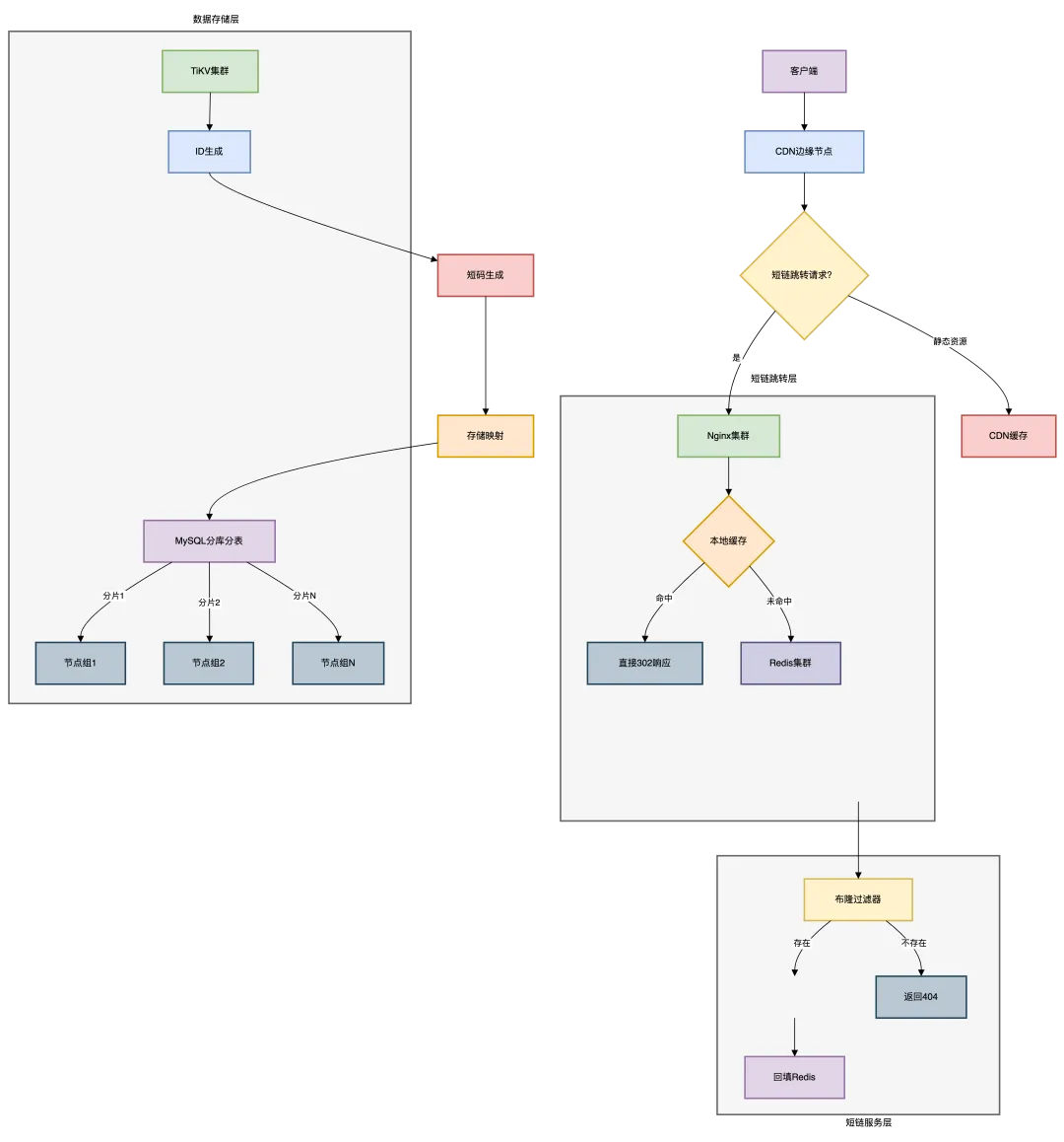
5 百万QPS整体架构
百万QPS整体架构如下图所示:

核心组件解析:
接入层
- CDN:缓存静态资源
- Nginx:处理302跳转,本地缓存热点数据
缓存层
- Redis集群:缓存短链映射
- 布隆过滤器:拦截非法请求
服务层
- 短链生成:分布式ID服务
- 映射查询:高并发查询服务
存储层
- MySQL:分库分表存储映射关系
- TiKV:分布式KV存储ID生成状态
6 容灾设计
6.1 限流熔断策略
基于Sentinel的熔断降级:
public class RedirectController {
@GetMapping("/{shortCode}")
@SentinelResource(
value = "redirectService",
fallback = "fallbackRedirect",
blockHandler = "blockRedirect"
)
public ResponseEntity redirect(@PathVariable String shortCode) {
// 跳转逻辑...
}
// 熔断降级方法
public ResponseEntity fallbackRedirect(String shortCode, Throwable ex) {
return ResponseEntity.status(503)
.body("服务暂时不可用");
}
// 限流处理方法
public ResponseEntity blockRedirect(String shortCode, BlockException ex) {
return ResponseEntity.status(429)
.body("请求过于频繁");
}
}
6.2 多级降级方案
使用多级降级方案:

保证服务的高可用。
6.3 数据分片策略
基于短码分库分表:
public int determineDbShard(String shortCode) {
// 取短码首字母的ASCII值
int ascii = (int) shortCode.charAt(0);
// 分16个库
return ascii % 16;
}
public int determineTableShard(String shortCode) {
// 取短码的CRC32值
CRC32 crc32 = new CRC32();
crc32.update(shortCode.getBytes());
// 每库1024张表
return (int) (crc32.getValue() % 1024);
}
这里成了16个库,每个库有1024张表。
7 性能压测数据对比
| 优化点 | 优化前QPS | 优化后QPS | 提升倍数 |
|---|---|---|---|
| 原始方案 | 12,000 | - | 1x |
| +Redis缓存 | 120,000 | 10x | |
| +Nginx直跳 | 350,000 | 2.9x | |
| +连接池优化 | 780,000 | 2.2x | |
| +布隆过滤器 | 1,200,000 | 1.5x |
压测环境:32核64G服务器 × 10台,千兆内网
总结
百万QPS短链架构核心要点如图所示:

四大设计原则:
- 无状态设计:跳转服务完全无状态,支持无限扩展
- 读多写少优化:将读性能压榨到极致
- 分而治之:数据分片,流量分散
- 柔性可用:宁可部分降级,不可全线崩溃
真正的架构艺术不在于复杂,而在于在百万QPS洪流中,用最简单的路径解决问题。当你的系统能在流量风暴中优雅舞蹈,才是架构师的巅峰时刻。
最后说一句(求关注,别白嫖我)
如果这篇文章对您有所帮助,或者有所启发的话,帮忙关注一下我的同名公众号:苏三说技术,您的支持是我坚持写作最大的动力。
求一键三连:点赞、转发、在看。
关注公众号:【苏三说技术】,在公众号中回复:进大厂,可以免费获取我最近整理的10万字的面试宝典,好多小伙伴靠这个宝典拿到了多家大厂的offer。
本文收录于我的技术网站:http://www.susan.net.cn
100万QPS短链系统如何设计?的更多相关文章
- 阿里云云盾抗下全球最大DDoS攻击(5亿次请求,95万QPS HTTPS CC攻击) ,阿里百万级QPS资源调度系统,一般的服务器qps多少? QPS/TPS/并发量/系统吞吐量
阿里云云盾抗下全球最大DDoS攻击(5亿次请求,95万QPS HTTPS CC攻击) 作者:用户 来源:互联网 时间:2016-03-30 13:32:40 安全流量事件https互联网资源 摘要: ...
- 万级TPS亿级流水-中台账户系统架构设计
万级TPS亿级流水-中台账户系统架构设计 标签:高并发 万级TPS 亿级流水 账户系统 背景 业务模型 应用层设计 数据层设计 日切对账 背景 我们需要给所有前台业务提供统一的账户系统,用来支撑所有前 ...
- 知乎技术分享:从单机到2000万QPS并发的Redis高性能缓存实践之路
本文来自知乎官方技术团队的“知乎技术专栏”,感谢原作者陈鹏的无私分享. 1.引言 知乎存储平台团队基于开源Redis 组件打造的知乎 Redis 平台,经过不断的研发迭代,目前已经形成了一整套完整自动 ...
- 阿里P8架构师谈:阿里双11秒杀系统如何设计?
秒杀是电商业务里的标志性事件,这样的典型高并发场景会遇见什么样的挑战呢,然后又是如何来解决的呢? 秒杀活动场景 淘宝双11秒杀场景,大量的用户短时间内涌入,瞬间流量巨大(高并发),比如:1000万人同 ...
- 转: 透过CAT,来看分布式实时监控系统的设计与实现
评注: 开源的分布式监控系统 转:http://www.infoq.com/cn/articles/distributed-real-time-monitoring-and-control-syste ...
- Stackful 协程库 libgo(单机100万协程)
libgo 是一个使用 C++ 编写的协作式调度的stackful协程库, 同时也是一个强大的并行编程库. 设计之初是为高并发分布式Linux服务端程序开发提供底层框架支持,可以让链接进程序的同步的第 ...
- 透过CAT,来看分布式实时监控系统的设计与实现
2011年底,我加入大众点评网,出于很偶然的机会,决定开发CAT,为各个业务线打造分布式实时监控系统,CAT的核心概念源自eBay闭源系统CAL----eBay的几大法宝之一. 在当今互联网时代,业务 ...
- 基于Redis的限流系统的设计
本文讲述基于Redis的限流系统的设计,主要会谈及限流系统中限流策略这个功能的设计:在实现方面,算法使用的是令牌桶算法来,访问Redis使用lua脚本. 1.概念 In computer netw ...
- Netty 100万级到亿级流量 高并发 仿微信 IM后台 开源项目实战
目录 写在前面 亿级流量IM的应用场景 十万级 单体IM 系统 高并发分布式IM系统架构 疯狂创客圈 Java 分布式聊天室[ 亿级流量]实战系列之 -10[ 博客园 总入口 ] 写在前面 大家好 ...
- 迄今为止最硬核的「Java8时间系统」设计原理与使用方法
为了使本篇文章更容易让读者读懂,我特意写了上一篇<任何人都需要知道的「世界时间系统」构成原理,尤其开发人员>的科普文章.本文才是重点,绝对要读,走起! Java平台时间系统的设计方案 几乎 ...
随机推荐
- 安装Realtek RTL8111/RTL8168网卡驱动详解(error~eth0:no such device)
昨天给linux系统重新编了个内核linux2.6.31.9,进入新版本的内核之后,发现机子上不了网了.好像每次新编译一个内核版本,网卡都会出问题,之前也写过解决网卡问题的blog,不过比较简单,这里 ...
- 配置win + ubuntu双系统需要注意的一些点
配置win + ubuntu双系统需要注意的一些点 基本上是按照B站机器人工匠阿杰的视频来的,但是有一些需要注意的点值得关注. 关闭RST 首先是比较新的电脑bios里会有一个叫做英特尔 快速存储技术 ...
- 必看!SpringAI轻松构建MCP Client-Server架构
MCP 这个概念相信大家已经听了无数次了,但不同人会有不同的解释,你可能也是听得云里雾里的. 不过没关系,今天这篇内容会通过 Spring AI 给你实现一个 MCP 的 Client 和 Serve ...
- 【JDBC第4章】操作BLOB类型字段
第4章:操作BLOB类型字段 4.1 MySQL BLOB类型 MySQL中,BLOB是一个二进制大型对象,是一个可以存储大量数据的容器,它能容纳不同大小的数据. 插入BLOB类型的数据必须使用Pre ...
- 行为识别TSM训练ucf101数据集
序言 最近有个行为检测的需求,打算用行为识别做,纯小白入这个方向,啃了两周的TSM原理和源码,训练好自己的数据集后,发现好像没法应用到自己的需求场景??玛德!算了,还是要记录一下.原理就没别要讲了,网 ...
- Assets, Resources and AssetBundles(五):AssetBundle usage patterns
这是系列文章中的第五章,内容涉及"Unity5"中的资产.资源和资源管理. 本系列的前一章介绍了AssetBundles的基本原理,其中包括各种加载API的低级行为.本章讨论了在实 ...
- 又来一个挑战 Elastic 的,初识 SigLens
Elastic Stack 在日志领域具备无与伦比的地位,各类新兴的开源项目都声称比 Elastic 更节省资源,同时检索速度也不慢,比如 ClickHouse.Loki.OpenObserve.VM ...
- IIS的垃圾回收对后台任务及隐形后台任务的影响
IIS的垃圾回收引起的影响 错误排查 现象:在.net core api里创建的BackgroundService定义rabbitmq消费的逻辑,在一段时间运行后经常会出现消费任务中断,在日志里找了很 ...
- linux系统权限管理
一.认识linux系统的文件权限 首先随便在一个目录下使用ls -l(可简写为ll)指令,就会把该目录下所有的文件和目录的权限显示出来,例如,在根目录下使用ls -l: (深蓝字:目录,白字:文件,浅 ...
- Linux之删除命令
一.格式 只能删除文件夹 rmdir 文件名 删除文件 rm 是强大的删除命令,它可以 永久性地 删除文件系统中指定的文件或目录. 在使用 rm 命令删除文件或目录时,系统不会产生任何提示信息.此命令 ...