Altium designer 设置覆铜与板框间距
新版Altium designer不再推荐使用 Keep-Out 层作为板框
以前使用 Keep-Out 作为板框的一个很大原因是因为 Keep-Out 自带板框间距属性。省去甚至不用考虑铺铜的边缘问题。如下图:

但使用 Keep-Out 作为板框确实是一个很不严谨的做法。
目前我使用 机械1 层作为板框。但是默认情况下,铺铜与板框的间距是没有规则的,如下图:

这就需要我们手动添加一个间距规则,
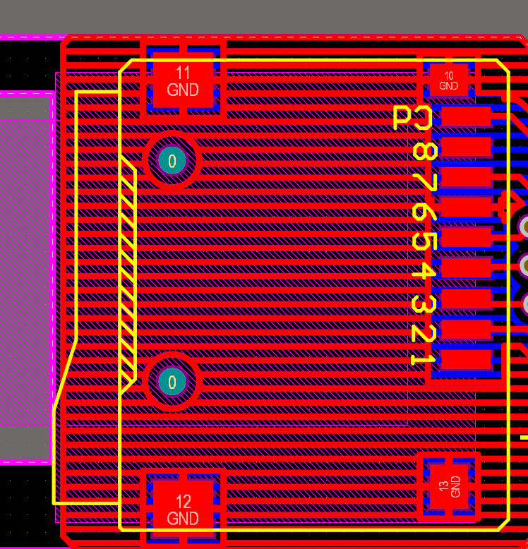
进入 Design->Rules->Manufacturing->Board Outline Clearance
如下:

Altium designer 设置覆铜与板框间距的更多相关文章
- altium designer设置不会产生.pcbpreview、.schpreview等的垃圾文件
使用altium的是时候发现只要打开pcb或者原理图的时候就会生成一些垃圾文件,删除后再次打开还是会自动生成这些东西,对于我这样有些许洁癖的人没很是难以忍受的.那么怎么把它删除呢.其实通过字面的意思就 ...
- Altium Designer 设置多层方法及各层介绍
因为PCB板子的层分类有很多,所以通过帮助大家能更好地理解PCB的结构,所以把我所知道的跟大家分享一下 1.PCB各层简介 1. Top Layer顶层布线层(顶层的走线) 2. Bottom Lay ...
- Altium Designer中死铜的问题
- Altium Designer中敷铜和板子一样大
- Altium Designer设置走线间距
- Altium_Designer-PCB的覆铜步骤
1.覆铜的意义 覆铜,就是将PCB上闲置的空间作为基准面,然后用固体铜填充,这些铜区又称为灌铜.敷铜的意义在于,减小地线阻抗,提高抗干扰能力:降低压降,提高电源效率:还有,与地线相连,减小环路 ...
- Altium Designer 覆铜时过孔连接形式的设置——只将过孔连接设置为Direct Connect
Altium Designer 在PCB覆铜时,所有的过孔和焊盘都是十字连接即Relief Connect连接的,没有像PROTEL 99SE一样只有接地的焊盘才是十字连接而过孔是直接连接的. 如下图 ...
- Altium Designer设计PCB--如何设置铺铜与导线或过孔的间距
笑话: 到银行汇款,车临时停路边上. 为了怕交警罚就把朋友留下看车,跟他说有查车的过来了告诉我一声. 进去几分钟果然有交警来了. 那个朋友风风火火地闯进银行大声吼道:“大哥,警察来了,快走啊!” 偌大 ...
- Altium Designer XX 重新定义板框形状和大小的方法
Altium Designer15 重新定义板框形状和大小的方法:重新定义板框形状和大小的方法.很简单,点击数字键"1",就会看到板框界面变绿了这时候你在去点击菜单栏里的Desig ...
- Altium Designer 从导入DXF文件,并转换成板框
大多数人都知道,PADS中导入DXF文件,然后转换成板框,是很方便的.AD也同样可以做到. PADS导入DXF见:http://www.cnblogs.com/craftor/archive/2012 ...
随机推荐
- KVM vm time setting
- config file $ grep clock vm02.xml <clock offset='utc'> </clock> - NTP server $ s vm02 ...
- 如何在 Ubuntu 20.04 上安装 KVM
如何在 Ubuntu 20.04 上安装 KVM 遇到两个问题: 没有创建 /etc/qemu/bridge.conf 文件 ERROR internal error: /usr/lib/qemu/q ...
- FPGA按键消抖
简介 按键 按键是输入设备,一般来说,按键在没有按下的时候是高电平:当按键按下的时候,为低电平. 在DE2-70 User Manual中 Each switch provides a high lo ...
- 语音合成技术3:HierVST: Hierarchical Adaptive Zero-shot Voice Style Transfer
HierVST: 分层自适应零样本语音风格转换 摘要: 尽管语音风格转换(VST)领域取得了快速进展,但最近的零样本VST系统仍然缺乏将新的说话者的语音风格进行转换的能力.在本文中,我们提出了Hier ...
- 论文解读(LightGCL)《LightGCL: Simple Yet Effective Graph Contrastive Learning for Recommendation》
Note:[ wechat:Y466551 | 可加勿骚扰,付费咨询 ] 论文信息 论文标题:LightGCL: Simple Yet Effective Graph Contrastive Lear ...
- Web攻防--JS算法逆向--断点调试--反调试&&代码混淆绕过
Web攻防--JS算法逆向--断点调试--反调试&&代码混淆绕过 JS算法逆向 在进行渗透测试过程中,在一些功能点进行参数注入或者枚举爆破等过程中,会出现参数进行加密的情况,但是我们输 ...
- 有Root与无Root安装git-lfs
有Root与无Root安装git-lfs 直接安装 先查看arm还是AMD 例如当前使用Rocky Linux 8.8版本的内核.因此,应该下载适用于Rocky Linux 8.x的Git LFS安装 ...
- 【译】在 Visual Studio 2022 中安全地在 HTTP 请求中使用机密
在 Visual Studio 2022 的17.8 Preview 1版本中,我们更新了 HTTP 文件编辑器,使您能够外部化变量,从而使跨不同环境的 Web API 测试更容易.此更新还包括以安全 ...
- Vue源码学习(四):<templete>渲染第三步,将ast语法树转换为渲染函数
好家伙, Vue源码学习(三):<templete>渲染第二步,创建ast语法树, 在上一篇,我们已经成功将 我们的模板 转换为ast语法树 接下来我们继续进行操作 1.方法封装 由于 ...
- Web端上传数据到OSS
阿里云文档:参考文献 更正第三点:用户带着从服务器获取的数据签名和文件上传到OSS,这样做可以保证安全性.减轻服务器负担. 1.操作步骤 ①新建Bucket ②创建后更改跨域设置 这一步是保证跨域请胯 ...