[ch04-05] 梯度下降的三种形式
系列博客,原文在笔者所维护的github上:https://aka.ms/beginnerAI,
点击star加星不要吝啬,星越多笔者越努力。
4.5 梯度下降的三种形式
我们比较一下目前我们用三种方法得到的w和b的值,见表4-2。
表4-2 三种方法的结果比较
| 方法 | w | b |
|---|---|---|
| 最小二乘法 | 2.056827 | 2.965434 |
| 梯度下降法 | 1.71629006 | 3.19684087 |
| 神经网络法 | 1.71629006 | 3.19684087 |
这个问题的原始值是可能是\(w=2,b=3\),由于样本噪音的存在,使用最小二乘法得到了2.05、2.96这样的非整数解,这是完全可以接受的。但是使用梯度下降和神经网络两种方式,都得到1.71、3.19这样的值,准确程度很低。从图4-6的神经网络的训练结果来看,拟合直线是斜着穿过样本点区域的,并没有在正中央的骨架上。

图4-6 拟合效果
难度是神经网络方法有什么问题吗?
初次使用神经网络,一定有水土不服的地方。最小二乘法可以得到数学解析解,所以它的结果是可信的。梯度下降法和神经网络法实际是一回事儿,只是梯度下降没有使用神经元模型而已。所以,接下来我们研究一下如何调整神经网络的训练过程,先从最简单的梯度下降的三种形式说起。
在下面的说明中,我们使用如下假设,以便简化问题易于理解:
- 使用可以解决本章的问题的线性回归模型,即\(z=x \cdot w+b\)
- 样本特征值数量为1,即\(x、w、b\)都是标量
- 使用均方差损失函数。
计算w的梯度:
\[
{\partial{loss} \over \partial{w}} = \frac{\partial{loss}}{\partial{z_i}}\frac{\partial{z_i}}{\partial{w}}=(z_i-y_i)x_i
\]
计算b的梯度:
\[
\frac{\partial{loss}}{\partial{b}} = \frac{\partial{loss}}{\partial{z_i}}\frac{\partial{z_i}}{\partial{b}}=z_i-y_i
\]
4.5.1 单样本随机梯度下降
SDG(Stochastic Grident Descent)
样本访问示意图如图4-7所示。

图4-7 单样本访问方式
计算过程
假设一共100个样本,每次使用1个样本:
\(repeat\{ \\\)
\(\quad for \quad i=1,2,3,...,100\{ \\\)
\(\quad \quad z_i = x_i \cdot w + b\\\)
\(\quad \quad dw= x_i \cdot (z_i - y_i)\\\)
\(\quad \quad db= z_i - y_i \\\)
\(\quad \quad w=w-\eta \cdot dw \\\)
\(\quad \quad db=b-\eta \cdot db \\\)
\(\quad\} \\\)
\(\}\)
特点
- 训练样本:每次使用一个样本数据进行一次训练,更新一次梯度,重复以上过程。
- 优点:训练开始时损失值下降很快,随机性大,找到最优解的可能性大。
- 缺点:受单个样本的影响最大,损失函数值波动大,到后期徘徊不前,在最优解附近震荡。不能并行计算。
运行结果
设置batch_size=1,即单样本方式:
if __name__ == '__main__':
sdr = SimpleDataReader()
sdr.ReadData()
params = HyperParameters(1, 1, eta=0.1, max_epoch=100, batch_size=1, eps = 0.02)
net = NeuralNet(params)
net.train(sdr)
表4-3 单样本方式的训练情况
| 损失函数值 | 梯度下降过程 |
|---|---|
![]() |
![]() |
表4-3的左图,由于我们使用了限定的停止条件,即当损失函数值小于等于0.02时停止训练,所以,单样本方式迭代了300次后达到了精度要求。
右图是w和b共同构成的损失函数等高线图。梯度下降时,开始收敛较快,稍微有些弯曲地向中央地带靠近。到后期波动较大,找不到准确的前进方向,曲折地达到中心附近。
4.5.2 小批量样本梯度下降
Mini-Batch Gradient Descent
样本访问示意图如图4-8所示。

图4-8 小批量样本访问方式
计算过程
假设一共100个样本,每个小批量5个样本:
\(repeat\{ \\\)
\(\quad for \quad i=1,6,11,...,96\{\\\)
\(\quad \quad z_i = x_i \cdot w + b \\\)
\(\quad \quad z_{i+1} = x_{i+1} \cdot w + b \\\)
\(\quad \quad \dots \\\)
\(\quad \quad z_{i+4} = x_{i+4} \cdot w + b \\\)
\(\quad \quad dw= {1 \over 5}\sum_{k=i}^{i+4} x_k \cdot (z_k - y_k) \\\)
\(\quad \quad db= {1 \over 5}\sum_{k=i}^{i+4} (z_k - y_k) \\\)
\(\quad \quad w=w-\eta \cdot dw \\\)
\(\quad \quad db=b-\eta \cdot db \\\)
\(\quad\}\\\)
\(\}\)
上述算法中,循环体中的前5行分别计算了\(z_i, z_{i+1}, ..., z_{i+4}\),可以换成一次性的矩阵运算。
特点
- 训练样本:选择一小部分样本进行训练,更新一次梯度,然后再选取另外一小部分样本进行训练,再更新一次梯度。
- 优点:不受单样本噪声影响,训练速度较快。
- 缺点:batch size的数值选择很关键,会影响训练结果。
运行结果
设置batch_size=10:
if __name__ == '__main__':
sdr = SimpleDataReader()
sdr.ReadData()
params = HyperParameters(1, 1, eta=0.3, max_epoch=100, batch_size=10, eps = 0.02)
net = NeuralNet(params)
net.train(sdr)
表4-4 小批量样本方式的训练情况
| 损失函数值 | 梯度下降过程 |
|---|---|
![]() |
![]() |
表4-4的右图,梯度下降时,在接近中心时有小波动。图太小看不清楚,可以用matplot工具放大局部来观察。和单样本方式比较,在中心区的波动已经缓解了很多。
小批量的大小通常由以下几个因素决定:
- 更大的批量会计算更精确的梯度,但是回报却是小于线性的。
- 极小批量通常难以充分利用多核架构。这决定了最小批量的数值,低于这个值的小批量处理不会减少计算时间。
- 如果批量处理中的所有样本可以并行地处理,那么内存消耗和批量大小成正比。对于多硬件设施,这是批量大小的限制因素。
- 某些硬件上使用特定大小的数组时,运行时间会更少,尤其是GPU,通常使用2的幂数作为批量大小可以更快,如32 ~ 256,大模型时尝试用16。
- 可能是由于小批量在学习过程中加入了噪声,会带来一些正则化的效果。泛化误差通常在批量大小为1时最好。因为梯度估计的高方差,小批量使用较小的学习率,以保持稳定性,但是降低学习率会使迭代次数增加。
在实际工程中,我们通常使用小批量梯度下降形式。
4.5.3 全批量样本梯度下降
Full Batch Gradient Descent
样本访问示意图如图4-9所示。

图4-9 全批量样本访问方式
计算过程
假设一共100个样本,每次使用全部样本:
\(repeat\{ \\\)
\(\quad z_1 = x_1 \cdot w + b \\\)
\(\quad z_2 = x_2 \cdot w + b \\\)
\(\quad \dots \\\)
\(\quad z_{100} = x_{100} \cdot w + b \\\)
\(\quad dw= {1 \over 100}\sum_{i=1}^{100} x_i \cdot (z_i - y_i) \\\)
\(\quad db= {1 \over 100}\sum_{i=1}^{100} (z_i - y_i) \\\)
\(\quad w=w-\eta \cdot dw \\\)
\(\quad db=b-\eta \cdot db \\\)
\(\}\)
上述算法中,循环体中的前100行分别计算了\(z_1, z_2, ..., z_{100}\),可以换成一次性的矩阵运算。
特点
- 训练样本:每次使用全部数据集进行一次训练,更新一次梯度,重复以上过程。
- 优点:受单个样本的影响最小,一次计算全体样本速度快,损失函数值没有波动,到达最优点平稳。方便并行计算。
- 缺点:数据量较大时不能实现(内存限制),训练过程变慢。初始值不同,可能导致获得局部最优解,并非全局最优解。
运行结果
if __name__ == '__main__':
sdr = SimpleDataReader()
sdr.ReadData()
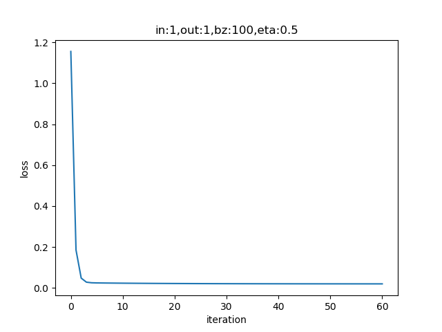
params = HyperParameters(1, 1, eta=0.5, max_epoch=1000, batch_size=-1, eps = 0.02)
net = NeuralNet(params)
net.train(sdr)
设置batch_size=-1,即是全批量的意思。
表4-5 全批量样本方式的训练情况
| 损失函数值 | 梯度下降过程 |
|---|---|
![]() |
![]() |
表4-5中的右图,梯度下降时,在整个过程中只拐了一个弯儿,就直接到达了中心点。
4.5.4 三种方式的比较
表4-6 三种方式的比较
| 单样本 | 小批量 | 全批量 | |
|---|---|---|---|
| 梯度下降过程图解 | ![]() |
![]() |
![]() |
| 批大小 | 1 | 10 | 100 |
| 学习率 | 0.1 | 0.3 | 0.5 |
| 迭代次数 | 304 | 110 | 60 |
| epoch | 3 | 10 | 60 |
| 结果 | w=2.003, b=2.990 | w=2.006, b=2.997 | w=1.993, b=2.998 |
表4-6比较了三种方式的结果,从结果看,都接近于\(w=2,b=3\)的原始解。最后的可视化结果图如图4-10,可以看到直线已经处于样本点比较中间的位置。

图4-10 较理想的拟合效果图
相关的概念:
- Batch Size:批大小,一次训练的样本数量。
- Iteration:迭代,一次正向 + 一次反向。
- Epoch:所有样本被使用了一次,叫做一个Epoch,中文的翻译比较杂乱,所以干脆就用原文比较清楚。
假设一共有样本1000个,batch size=20,则一个Epoch中,需要1000/20=50次Iteration才能训练完所有样本。
代码位置
ch04, Level5
思考与练习
- 调整学习率、批大小等参数,观察神经网络训练的过程与结果
- 进一步提高精度(设置eps为更小的值),观察w和b的结果值以及拟合直线的位置
- 用纸笔推算一下矩阵运算的维度。假设:
- X (4x2)
- W (2x3)
- B (1x3)
[ch04-05] 梯度下降的三种形式的更多相关文章
- [Machine Learning] 梯度下降法的三种形式BGD、SGD以及MBGD
在应用机器学习算法时,我们通常采用梯度下降法来对采用的算法进行训练.其实,常用的梯度下降法还具体包含有三种不同的形式,它们也各自有着不同的优缺点. 下面我们以线性回归算法来对三种梯度下降法进行比较. ...
- 梯度下降法的三种形式BGD、SGD以及MBGD
https://www.cnblogs.com/maybe2030/p/5089753.html 阅读目录 1. 批量梯度下降法BGD 2. 随机梯度下降法SGD 3. 小批量梯度下降法MBGD 4. ...
- 梯度下降法的三种形式-BGD、SGD、MBGD
在应用机器学习算法时,我们通常采用梯度下降法来对采用的算法进行训练.其实,常用的梯度下降法还具体包含有三种不同的形式,它们也各自有着不同的优缺点. 下面我们以线性回归算法来对三种梯度下降法进行比较. ...
- Qt学习 之 多线程程序设计(QT通过三种形式提供了对线程的支持)
QT通过三种形式提供了对线程的支持.它们分别是, 一.平台无关的线程类 二.线程安全的事件投递 三.跨线程的信号-槽连接. 这使得开发轻巧的多线程Qt程序更为容易,并能充分利用多处理器机器的优势.多线 ...
- spring对事务支持的三种形式
spring对事务支持的三种形式: 1.通过spring配置文件进行切面配置 <bean id="***Manager" class="org.springfram ...
- Spring Framework5.0 学习(3)—— spring配置文件的三种形式
Spring Framework 是 IOC (Inversion of Control 控制反转)原则的实践. IoC is also known as dependency injection ...
- spring Bean配置的三种形式
Spring Bean配置有以下三种形式: 传统的xml配置 Spring 2.5 以后新增注解配置 Spring3.0以后新增JavaConfig 1. 传统的xml配置 <?xml vers ...
- 2、shader基本语法、变量类型、shader的三种形式、subshader、fallback、Pass LOD、tags
新建一个shader,名为MyShader1内容如下: 1._MainTex 为变量名 2.“Base (RGB)”表示在unity编辑面板中显示的名字,可以定义为中文 3.2D 表示变量的类型 4. ...
- PHP数组输出三种形式 PHP打印数组
PHP数组输出三种形式 PHP打印数组 $bbbb=array("11"=>"aaa","22"=>"bbb&qu ...
随机推荐
- [考试反思]1011csp-s模拟测试68:守恒
在RP守恒定律的持续作用下, 不出所料,这场稍炸 还有10分钟就是下一场了,但愿继续守恒? 改题太慢了,连写博的时间都没有了 然而最后还是在吃饭前彻彻底底改出来了 的确是个菜鸡 所以今天的题解只能先咕 ...
- CSPS模拟 49
连续退步2333 我怎么这么不稳啊2333 看看人家大敛,天天AK 考后改了改sb错误就变40+80+100了... 但愿我的实力还在? T1 养fa 拿到题心想,这次一定把T1切了 开始研究这个见了 ...
- iOS开发高级分享 - iOS的可折叠表视图
导言 我曾经开发过一个iphone应用程序,它显示了大量的输入,这些输入分为不同的类别,在`UITableView`...若要更改其中一个输入的值,用户按下表视图中的对应行,并在出现的单独屏幕中更改该 ...
- ElasticSearch(五):Mapping和常见字段类型
ElasticSearch(五):Mapping和常见字段类型 学习课程链接<Elasticsearch核心技术与实战> 什么是Mapping Mapping类似数据库中的schema的定 ...
- 创建linux系统下的虚拟机
1.打开VMware软件 2.创建新的虚拟机 3.下一步 4.点击 稍后安装操作系统——下一步 5.选择 其中版本 我的镜像是这个版本所以选择这个 6.下一步 设置虚拟机名称 要保存的位置 7 ...
- Nginx使用反向代理实现负载均衡
Nginx使用反向代理实现负载均衡 yls 2019-9-20 简介 基于docker容器以及docker-compose,所以需要自学docker在linux环境的基本使用 使用两个tomcat作为 ...
- T-SQL Part IV: ORDER BY
ORDER BY 返回一个Cursor,并不返回结果集.而试图将Cursor作为输入将产生了错误. 所以,下列的SQL语句将产生错误: SELECT VerID, IsComplete VerID, ...
- SpEL + AOP实现注解的动态赋值
一.自定义注解 先聊聊这个需求,我需要根据用户的权限对数据进行一些处理,但是痛点在哪里呢?用户的权限是在请求的时候知道的,我怎么把用户的权限传递给处理规则呢?想了以下几种方案: Mybatis 拦截器 ...
- java编程思想第四版第三章要点习题
使用"简短的" 和正常的 打印语句来编写一个程序 package net.mindview.util; public class Print { /** * 不带有回车 * @pa ...
- JMeter从0开始-笔记
1.安装Jmeter之前 安装Jmeter之前需要先配置Java环境,我们下载的是jmeter4.0,所以java版本最好是选用java8以上的版本. 安装JDk1.6的步骤如下: 点击下载的JDK文 ...








