利用Multisim设计WCF架构电子管耳放-第一部分
这是几年前在其他论坛发布的文章,这次重新整理,算是自己博客的开篇吧
利用Multisim设计WCF架构电子管耳放
WCF电路可以实现比较低的输出阻抗,比较大的输出功率和很低的失真度,是做耳放的理想电路。今次希望利用Multisim对耳放电路进行比较详细的设计。希望能对电路有较深入的理解。
第一部分 确定耳放参数和电路结构
首先还是要考虑一下耳放的关键参数。耳放电路和一般功率放大电路最大的差别应该是输出功率重质,不重量。在“耳机俱乐部”上看到一篇文章讲得很有道理。
“ hi-fi耳机的灵敏度(指动圈耳机)大多数在95-100分贝左右,也就是说给它1毫瓦的功率,就能发出90多分贝甚至100分贝的响度。这个响度其实已经很响了,如果长时间地往人耳朵里灌95-100分贝响度的声音,对人耳其实是有损害的——学界认为85分贝是持续久听会造成听觉损害的下限(耳机达到这个响度只需要不到1毫瓦的功率!)。算一下可知给耳机10毫瓦的功率,人耳承受的声音响度很可能就已经超过100分贝了。固然在音乐的高潮片段、全奏瞬间,可能会需要110分贝甚至更高的声压(唱片能记录的最大动态一般不超过120分贝),但事实上也就需要20-30毫瓦的瞬间功率。”
所以耳放的输出功率不需要太大,10~20mw应该足够,但对失真度的要求很高。最好小于0.01%,下面是著名的SOLO耳放的特性,可以作为参考:
SOLO
- 放大器类型 晶体管
- 输入灵敏度 346mV rms
- 最大增益 22.5dB(600Ω)
- 频率响应 12Hz~150kHz(-1dB)
- 总谐波失真 0.02%(1kHz)
- 输出功率 239mW/8Ω; 205mW/30Ω;127mW/120Ω;73mW/300Ω; 43mW/600Ω
- 输出噪音 -88Db(A)
- 耳机输出阻抗 120Ω
- 功耗 <3W
在驱动高阻耳机的时候,要达到同样的输出功率,一定需要较高的输出电压摆幅。对供电电压较低的晶体管耳放来说是比较大的挑战。而电子管耳放在这方面恰恰是优势。
这个WCF耳放打算以驱动手头的AKG601为主要目的。在网上查了一下,AKG601的参数和驱动要求:
- 阻抗:120欧
- 标称灵敏度:101分贝/1V
- 换算灵敏度:92DB
- 放大器平均输出功率:2.00mw
- 一般功率储备要求:20.0mw
- 大动态功率储备要求:59.9mw
- 大动态电压摆幅储备:7.6V
- 大动态电流储:22.3mA
适合做耳放的驱动管要求输出电流要比较大,内阻比较低,常用6N11(6922)或者6N6。这个WCF耳放打算用6N6。初步确定了一下耳放的指标:
“输入灵敏度500mv,输出阻抗120欧,输出20mw时,失真度<0.05%,输出60mw时,失真度<0.5%”
| 参数 | 计算公式 |
RL=120欧,Pout=20mw |
RL=120欧,Pout=60mw |
|---|---|---|---|
| 输出电压有效值(\(V_{out}\)) | \(_ ()=\sqrt[]{RL*Pout}\) | \(\sqrt[]{(120∗20)/1000}=1.55()\) | \(\sqrt[]{(120∗60)/1000}=2.68()\) |
| 放大倍数(A) | \(A = V_o/V_{in}\) | \(1.55/0.5=3.1(倍)\) | \(2.68/0.5=5.37(倍)\) |
| 输出电压摆幅(\(V_{pp}\)) | \(V_{pp}(V)=V_o*2*\sqrt[]{2}\) | \(1.55*2*\sqrt[]{2}=4.384(V)\) | \(2.68*2*\sqrt[]{2}=7.59(V)\) |
| 输出电流摆幅(\(I_{pp}\)) | \(I_{pp}(mA)=V_{pp}/RL\) | \(4.384/120 * 1000 = 36.53(mA)\) | \(7.595/120 * 1000 = 63.25(mA)\) |
同样可以计算驱动300欧和600欧耳机时的电压摆幅,电流摆幅和放大倍数。如下表:
| RL(欧) | Pout(mW) | \(V_{out}\) (Vrms) | \(V_{pp}\)(V) | \(I_{pp}\)(mA) | \(V_{in}\)(Vrms) | A |
|---|---|---|---|---|---|---|
| 120 | 20 | 1.55 | 4.38 | 36.53 | 0.5 | 3.10 |
| 120 | 60 | 2.68 | 7.59 | 63.25 | 0.5 | 5.37 |
| 300 | 20 | 2.45 | 6.93 | 23.1 | 0.5 | 4.90 |
| 300 | 60 | 4.24 | 11.99 | 39.97 | 0.5 | 8.48 |
| 600 | 20 | 3.46 | 9.80 | 16.33 | 0.5 | 6.93 |
| 600 | 60 | 6.00 | 16.97 | 28.28 | 0.5 | 12 |
从上表可以看出,当驱动120欧耳机时,输出电流的摆幅要求最高,达到63.25mA。考虑到WCF输出上下管各承担一半,每管输出电流摆幅至少31.625mA。假设WCF输出管的工作点设这Ia=20mA, 理论输出电流摆幅可以到达40mA,应该可以满足要求;
当驱动600欧耳机时,输出电压摆幅和放大倍数要求最高。电压摆幅至少16.97V,放大倍数至少12;由于输出管工作电压比较高(>270V),输出16.97V的电压摆幅应该不成问题;
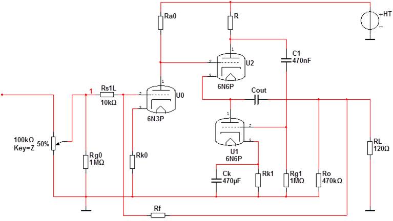
由于WCF电路的增益永远低于1,所以还至少需要一级放大才能满足要求。因此电路的基本架构确定为,用手头的一只6N3做一级放大,直藕6N6 WCF作为输出。电路的基本结构如下图:

图1:电路基本架构
图中标出数值的电阻,电容基本不用调整。没有标出数值的,需要根据管子的工作点计算,并希望利用Multisim的仿真功能进行调整。
电路包括两级结构。U1和U2构成典型的WCF电路。U2的偏置电路有U0提供。
U0组成了基本的共阴放大电路,阴极电阻Rk0带来一定本级负反馈,减少自身的失真。
Rf构成了环路负反馈,可以进一步降低整个电路的失真。
虽然可以根据电子管手册里给出的特性曲线选择工作点,并进行计算。但考虑到手册里的特性曲线和Multisim里元器件的仿真特性还是有差异,为了保证仿真进行的更准确,必须要了解在Multisim中管子的仿真特性,并计算工作点附近的gm, µ和ra。
利用Multisim10.1中的IV分析仪可以画出管子的特性曲线,而且可以方便地读出曲线上任意点的电压,电流。下图是Multisim 10.1中利用IV分析仪画电子管特性曲线的方法。

图2 用Multisim画管子的IV特性
按照图中的仿真参数,选择仿真运行,就可以测Ug从0~-9伏,以1伏为变化单位,Ua从0~300伏的曲线。下面是6N6和6N3的曲线图:

图3 6N6的IV特性

图4 6N3的IV特性
从图中可以读出:
6N6: Ug=-3V, Ua=140.373V时,Ia=29.618mA;
6N3: Ug=-2V, Ua=135.448V时,Ia=5.07mA;
利用这个曲线,就可以选择工作点,并计算管子在工作点附近的gm, µ和ra,为下一步计算打下基础。
利用Multisim设计WCF架构电子管耳放-第一部分的更多相关文章
- Java开源生鲜电商平台-购物车模块的设计与架构(源码可下载)
ava开源生鲜电商平台-购物车模块的设计与架构(源码可下载) 说明:任何一个电商无论是B2C还是B2B都有一个购物车模块,其中最重要的原因就是客户需要的东西放在一起,形成一个购物清单,确认是否有问题, ...
- O2耳放 DIY 模拟放大
http://nwavguy.blogspot.com/2011/07/o2-headphone-amp.html 原文链接 O2耳放. O2是一个DIY项目.免费,开源.本篇博客也免费,开源. O2 ...
- 39、生鲜电商平台-redis缓存在商品中的设计与架构
说明:Java开源生鲜电商平台-redis缓存在商品中的设计与架构. 1. 各种计数,商品维度计数和用户维度计数 说起电商,肯定离不开商品,而附带商品有各种计数(喜欢数,评论数,鉴定数,浏览数,etc ...
- 《SPA设计与架构》之认识SPA
原文 简书原文:https://www.jianshu.com/p/84323f530223 大纲 前言 1.什么是单页面应用程序(SPA) 2.SPA与传统Web应用的区别 3.关于SPA的使用 4 ...
- Java生鲜电商平台-redis缓存在商品中的设计与架构
Java生鲜电商平台-redis缓存在商品中的设计与架构 说明:Java开源生鲜电商平台-redis缓存在商品中的设计与架构. 1. 各种计数,商品维度计数和用户维度计数 说起电商,肯定离不开商品,而 ...
- Java生鲜电商平台-会员积分系统的设计与架构
Java生鲜电商平台-会员积分系统的设计与架构 说明:互联网平台积分体系主要用于激励和回馈用户在平台的消费行为和活动行为,一个良好的积分体系可以很好的提升用户的粘性及活跃度. 一.互联网平台积分体系设 ...
- Java生鲜电商平台-库存管理设计与架构
Java生鲜电商平台-库存管理设计与架构 WMS的功能: 1.业务批次管理 该功能提供完善的物料批次信息.批次管理设置.批号编码规则设置.日常业务处理.报表查询,以及库存管理等综合批次管理功能,使企业 ...
- Java生鲜电商平台-物流配送的设计与架构
Java生鲜电商平台-物流配送的设计与架构 说明:由于Java开源生鲜电商平台是属于自建物流系统,也就是买家下的单,需要公司派物流团队进行派送. 业务需求中买家的下单时间控制在: ...
- Java生鲜电商平台-RBAC系统权限的设计与架构
Java生鲜电商平台-RBAC系统权限的设计与架构 说明:根据上面的需求描述以及对需求的分析,我们得知通常的一个中小型系统对于权限系统所需实现的功能以及非功能性的需求,在下面我们将根据需求从技术角度上 ...
- Alink漫谈(二) : 从源码看机器学习平台Alink设计和架构
Alink漫谈(二) : 从源码看机器学习平台Alink设计和架构 目录 Alink漫谈(二) : 从源码看机器学习平台Alink设计和架构 0x00 摘要 0x01 Alink设计原则 0x02 A ...
随机推荐
- WindowsPE文件格式入门02.选项头其它和节表
https://www.bpsend.net/thread-444-1-1.html 选项头 IMAGE_OPTIONAL_HEADER:以供操作系统加载PE文件使用,32位必选. 重要字段: DWO ...
- L3-3、从单轮到链式任务:设计协作型 Prompt 系统
一.链式任务设计的概念与价值 在人工智能应用开发中,单轮对话往往无法满足复杂业务场景的需求.链式任务设计允许我们将复杂问题分解为一系列相互关联的子任务,每个子任务的输出可以作为下一个子任务的输入,从而 ...
- MySQL聚集索引与辅助索引的区别
聚集索引也称聚簇索引,英文为clustered index.从物理存储角度来分, 索引可以分为聚集索引和辅助索引(secondary index,也称作非聚簇索引),区别主要看叶子节点存了什么数 ...
- java代码运行出现DENIED Redis is running in protected mode because protected mode is enabled 问题解决
这个错误是因为开启了保护模式,导致出错.所以需要关闭redis的保护模式. 编辑redis的redis.config 注释 bind 127.0.0.1 .修改protected-mode 为 no ...
- gitlabci之gitlab runner部署配置
gitlab runner部署 部署方案可以采用gitlab runner operator部署,也可以直接使用gitlab helm charts部署. runner配置说明 对于k8s gitla ...
- ArkUI-X跨平台技术落地-华为运动健康(一)
现状与诉求 目前,华为运动健康App在Android 和 iOS均有独立的客户端工程,在原生页面部分,两个客户端独立开发,代码各自维护和演进,会带来各自独立的开发工作量,并且两个端之间的交互体验也无法 ...
- 做Data+AI的长期主义者 | 倒计时2天...
<数据资产管理白皮书>下载地址: https://www.dtstack.com/resources/1073/?src=bbs <行业指标体系白皮书>下载地址: https: ...
- 案例分析——HyperWorks练习做模型简化
Step 01:载入模型 Exercise_2b.hm. 图 2-20 Exercise_2b 模型alt="Exercise_2b 模型" Step 02:去除曲边导角. ( ...
- MongoDB入门实战教程(12)
MongoDB在4.2版本开始全面支持了多文档事务,这也让MongoDB可以作为OLTP的选项之一,本篇我们就来学习一下MongoDB的多文档事务. 1 ACID支持程度 谈到事务,就不得不提经典的A ...
- C#:wpf ui 4.0 是如何实现页面导航的?
wpf ui 介绍 wpf ui 是一款我比较喜欢的wpf ui界面开源库,目前已经获得了8.5颗stars,还是很受欢迎的: wpf ui在vs中也提供了快速开发模板: 让wpf开发者可以快速进行应 ...