SciTech-EECS-STM32便携式电烙铁电原理图 + 几种常用的烙铁芯、功率及接法: jbc470/jbc245/t12/t20/tss02/jbc210/jbc115l
烙铁芯温控(测温)原理:
T12仅有两根线: 测温和加热交替进行
你可能会奇怪烙铁头只引出了两根线, 是怎么实现加热和测温的?因为烙铁头上有两种导体已形成热电偶, 而热电偶是可以测温的。
让我们来看看热电偶的形成条件:
当有两种不同的导体或半导体A和B组成一个回路,其两端相互连接时,
只要两结点处的温度不同,
一端温度为T,称为工作端或热端,
另一端温度为T0 ,称为自由端(也称参考端)或冷端,
回路中将产生一个电动势,该电动势的方向和大小与导体的材料及两接点的温度有关。
这种现象称为“热电效应”,两种导体组成的回路称为“热电偶”,
这两种导体称为“热电极”,产生的电动势则称为“热电动势”。烙铁芯温控: 测温和加热交替进行,
测温前先停电(烙铁芯的供电), 因为“热电动势”用运放放大后得到“测温信号电压”,
与精密基准电压(例如TL431的2.5V还带温漂补偿)通过ADC转换由MCU计算得“测温信号电压”精准度量(伏特)值。这个值可用“查表”方法精密转换为温度值。有时需要MCU有“温度校准”功能。
甚至因为“实时温度”与“测温信号电压”的Linear关系,可由bias与derivation近似的计算得到。
因此可测得烙铁头实时温度值。注意 测温前先停电(烙铁芯的供电)。
测得烙铁头的“实时测得温度”,由MCU与“设定温度”比较,
发现“实时测得温度”低于“设定温度”,那么就断开烙铁芯电极与测温电路,继续给烙铁芯通电加热。
加热一会儿断开烙铁头供电,测量烙铁头实时温度,再加热...
测温电路与加热电路交替进行,任一时刻只有一方电路工作。
看下面控制板就知道,控制上有一个运放构成比较器,控制MOS管开关。
当热电偶上电压大于参考电压,就关断MOS管,停止加热。
JBC系列(包括jbc245):
JBC系列烙铁芯有3个电极,它的发热和测温是相互独立的两个电极;
加热和测温可同时进行,因此烙铁头温度降低会更快检测到,控温会更精准。
硬件和电路设计的开源焊台项目:
PINE64, IronOS开源智能电烙铁
https://pine64.org/STM32便携式电烙铁电原理图
https://m.elecfans.com/article/2339088.html硬件、软件开源,STM32:
https://oldgerman.github.io/d5ffc54/[https://www.cnblogs.com/cai-zi/p/13812306.html](Cai-Zi: 项目开源地址):
https://github.com/Cai-Zi/STM32_T12_Controller2017年就开源的HAKKO白光,STC MCU;
http://www.51hei.com/bbs/dpj-104486-1.html开源的TS100智能电烙铁电原理图:
https://github.com/Ralim/IronOS
https://github.com/tigert/ts100
STM32便携式电烙铁电原理图
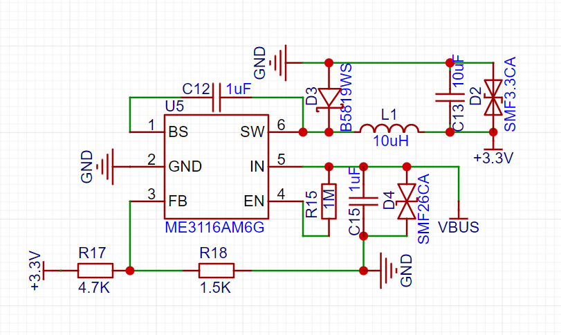
电烙铁的供电电路:
VBUS: 电源电压;例如:
- DC5521接口:外接的24V/12V直流电源;
- Type-c接口:用协议芯片协商取得“诱骗电压”:
常用CH224以Type-C供电协议协商取得Type-C接口的12V/24V/36V/48V电源,请参考Type-C的官方标准;
![]()
VCC / VDD: DC直流变换电路:
GPU/CPU/MCU都有特定的电压电流要求,
GPU常用的电压有12V(显卡),
CPU/DSP/FPGA/MCU 常用电压多为 5V, 3.3V, 2.5V, 1.8V, 1.5V, 1.25V, 1V
这里以STM32需要的3.3V电压为例(VBUS经过DC变换芯片,得到3.3V, 芯片实现上多用MOS管)
![]()
电烙铁的测温电路:
以JBC245电烙铁头为例:其集成有“热电偶”可测量烙铁头的实时温度,
通过三个电极中最细的电极引出;- jbc245烙铁头的接线方法 与 实时温度的检测电路;
温度检测信号的放大与ADC电路:
将电烙铁头的“热电偶”电极信号通过“运算放大器同相放大201倍,
就可以传给STM32的ADC模块进行ADC(模数转换),得到数字化的实时温度(烙铁头);
![]()
- MOS管几个特别重要的"常用"参数(Datasheet上内容都特别重要, 不然不会编录):
Rds/Ids: MOS管导阻/导通电流,D漏极到S源极的实时导通电阻 与 D-S导通时的实时电流, 其最大值特别重要, 决定带负载能力, 而 Rds导阻 则决定MOS管功率转换的效率,大功率场合多用 极低导阻的 SiC碳化硅 与 GaN氮化镓 材料的MOS管 / 可控硅 / IGBT;
Vds: MOS管工作电压,分正常值、最大最小值 与 击穿电压;
Vgs: MOS管控制电压,分导通控制曲线、最大最小值 与 击穿电压;
举例:
![]()
- jbc245烙铁头的接线方法 与 实时温度的检测电路;
电烙铁的控温电路(MCU的GPIO控制,功率MOS管驱动供电):
- MCU的一个GPIO的输出电压,
经过一颗N型MOS管放大后驱动一颗P型MOS管将VBUS(电源供电)给烙铁头供电;
![]()
- MCU的一个GPIO的输出电压,
电烙铁的状态检测电路:
- 电烙铁的姿态与运动加速度,由GYRO-METER“三轴加速传感器”检测;
- 人握持电烙铁手柄时可检测到,通过“人体感应”检测;
- 所有的状态检测信号都传给MCU的GPIO与IRQ(中断)引脚;
- 此处以GYRO“三轴加速传感器”SC7A20检测姿态与加速度为例:
![]()
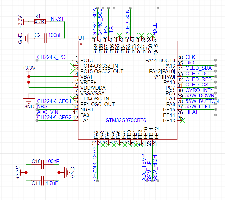
电烙铁的控制电路:
MCU的固件(软件),多参考众多开源项目,MCU供应商的官方文档 与 已有资料;
因为这些都是成熟的 产品设计 与 商品;
这用STM32作为控制电路示例:
![]()
电烙铁的交互(显示屏、交互控制)电路:
常用交互设备有:按键、五向按键、摇杆、编码器无极调控;
这里以OLED显示屏 与“五向按键”(与"摇杆"不同)为例:
![]()
+ 几种常用的烙铁芯及功率
- 470: 48V/250W
- 245: 24V/130W
- T20: 24V/120W, (额定:27V/150W)
- T12: 24V/70W, (28V/98W)
- 210: 12V, 40W
- 115: 15W
四合一焊台,支持T12,T20,JBC245,JBC470四种发热芯。
当然不是同时插4个手柄,而是插1个手柄。
焊台自动识别发热芯型号,自动切换(继电器?MOS管?可控硅?IGBT?) 电压。
T12,T20,JBC245这三用24V,JBC470用48V。




SciTech-EECS-STM32便携式电烙铁电原理图 + 几种常用的烙铁芯、功率及接法: jbc470/jbc245/t12/t20/tss02/jbc210/jbc115l的更多相关文章
- STM32的IO口的8种配置
STM32的IO口的8种配置 1 STM32的输入输出管脚有以下8种可能的配置:(4输入+2输出+2复用输出) ① 浮空输入_IN_FLOATING ② 带上拉输入_IPU ③ 带下拉输入_IPD ④ ...
- C2B电商三种主要模式的分析_数据分析师
C2B电商三种主要模式的分析_数据分析师 在过去的一年中电商领域血雨腥风,尤其是天猫.京东.苏宁.当当.易讯等B2C电商打得不亦乐乎.而随着B2C领域竞争进入白热化阶段,C2B模式也在天猫" ...
- 明解STM32—GPIO理论基础知识篇之八种工作模式
一.引言 在之前围绕STM32的GPIO的基本结构进行了介绍,图1为STM32的5V容忍的GPIO口内部基本结构图,图2为GPIO的基本结构中各个模块部分的概述. 阅读GPIO基本结构的内容能够对GP ...
- STM32下载Bin文件的几种方式
一.STM32 ST-LINK Utility 1.下载安装软件 官网下载地址:http://www.st.com/zh/development-tools/stsw-link004.html 百度网 ...
- STM32中AD采样的三种方法分析
在进行STM32F中AD采样的学习中,我们知道AD采样的方法有多种,按照逻辑程序处理有三种方式,一种是查询模式,一种是中断处理模式,一种是DMA模式.三种方法按照处理复杂方法DMA模式处理模式效率最高 ...
- 电商O2O-11种最佳运营模式
免费模式,是在这种矛盾下应运而生的新型模式.免费模式在未来的几年中,将会不断的渗透到各个行业中,这不单单是加速了行业内部的洗牌速度,更是加速了行业之间的洗牌速度. 未来,免费模式会让行业之间的界限变得 ...
- 研究一家公司 z
第一部分:确定一家公司的“质地”(描绘一家公司的总体印象) 1.1 天花板 天花板是指企业或行业的产品(或服务)趋于饱和.达到或接近供大于求的状态.在进行投资之前 ...
- STM32核心板焊接
焊接工具和材料 电烙铁及烙铁头介绍 电烙铁有很多种,常用的有内热式.外热式.恒温式和吸锡式,为了方便携带,建议使内热式电烙铁,且要带烙铁架和海绵,烙铁架用于放置电烙铁,海绵用于擦拭烙铁锡渣,因此海绵不 ...
- stm32学习基本知识点
1.AHB系统总线分为APB1(36MHz)和APB2(72MHz),其中2>1,意思是APB2接高速设备 2.Stm32f10x.h相当于reg52.h(里面有基本的位操作定义),另一个为st ...
- STM32端口输入输出模式配置
STM32的IO口模式配置 根据数据手册提供的信息,stm32的io口一共有八种模式,他们分别是: 四种输入模式 上拉输入:通过内部的上拉电阻将一个不确定的信号通过一个电阻拉到高电平. 下拉输入:把电 ...
随机推荐
- HttpServletRequest相关
简介 获取客户端请求头及参数 获取提交给服务器的中文数据 简介 这个对象封装了客户端提交过来的一切数据. 获取客户端请求头及参数 package com.zhujunwei.httpServletRe ...
- 开源的java内网穿透 - 维基代理(wiki-proxy)
1.简介 维基代理(wiki-proxy).开源的java内网穿透项目. 技术栈:cdkjFramework(维基框架).JPA.Netty 遵循MIT许可,因此您可以对它进行复制.修改.传播并用于任 ...
- N+1查询:数据库性能的隐形杀手与终极拯救指南
title: N+1查询:数据库性能的隐形杀手与终极拯救指南 date: 2025/05/06 00:16:30 updated: 2025/05/06 00:16:30 author: cmdrag ...
- HarmonyOS NEXT实战教程:菜谱App
随着鸿蒙系统5.0的发布,兼容的机型越来越多,对于开发者来说机会也越来越多,大家不要气馁,学习鸿蒙肯定会有用武之地,我们要做的就是做好准备. 今天跟大家分享实战教程是一个菜谱App. ListO& ...
- pod数据持久化-pv与pvc资源及动态存储StorageClass
一.pc与pvc的概念 在传统的存储卷挂载,比如说nfs,它虽然能够实现我们大多数的生产场景,但是,耦合性比较高: 举例:假设,我们要将集群从"阿里云"迁移到我们私有云服务器上,并 ...
- 凯亚物联网增加MQTT设备功能测试
一.前言 这几天一直在测试设备功能,并且搭建了线上流媒体推送,内存还比较稳定,.NET 8.0 性能不错,内存控制已经赶上了C++了,大家闲暇时间可以玩玩设备功能以及其它功能,过几天会发布测试版提供下 ...
- AI 极客低代码平台快速上手 --生成Python代码
1.侧栏菜单选择"Python": 点击代码区右上角的"代码魔法棒"图标,在弹出的确认面板中点击"确认"按钮,一秒生成基于FastApi最新 ...
- GIM发布新版本了 (附rust CLI制作brew bottle流程)
GIM 发布新版本了!现在1.3.0版本可用了 https://github.com/davelet/git-intelligence-message/releases/tag/v1.3.0 .可以通 ...
- ChatGPT 相关资料
ChatGPT是基于GPT-3.5的语言模型且并未开源.对ChatGPT的资料搜索主要来自于兄弟模型InstrucGPT的相关资料. 相比较于InstrucGPT,ChatGPT采用多轮对话形式,符合 ...
- VcXsrv鼠标不显示问题解决方法
问题描述 在windows10上通过WSL2安装了ubuntu22.04的系统,在通过VcXsrv使用界面显示的时候,显示界面不显示鼠标指针. 我是通过步骤四直接解决的. 解决方法 1. 检查VcXs ...







