ICEE-eFuse电子保险丝
eFuse的原理是以测量电压(已知高精密电阻分压分流网络上的)和内部高精密参考电压,
经过ADC变换成数字信号,通过计算来精准检测电流电压,
并且在电流超过设计限值时,通过场效应晶体管 (FET) 切断电流。
2022年10月13日07:30 电子工程世界官方账号
FUSE(热保险管/丝)作为一种基本的电路保护器件,已经成功使用了150多年。
热保险丝有效、可靠、易用,具有各种不同的数值和版本,能够满足不同的设计目标。
然而,热保险管/丝不可避免的缺点就是其自复位能力,以及在较低电流下的工作能力。
eFuse有热保险丝无法实现特性、灵活性和功能。
要以极快的速度切断电流,电子保险丝(常用eFuse或e-Fuse表示)是一种很好的解决方案,
有时还可以取代热保险丝,但通常是对热保险丝功能的补充。
eFuse的原理是以测量电压(已知高精密电阻分压分流网络上的)和内部高精密参考电压,
经过ADC变换成数字信号,通过计算来精准检测电流电压,
并且在电流超过设计限值时,通过场效应晶体管 (FET) 切断电流。
本文将介绍电子保险丝的工作原理,探讨有源电路保险丝的特点、功能及如何有效使用。
同时,本文还将以Texas Instruments、Toshiba Electronic Devices and Storage、
STMicroelectronics的解决方案为例介绍电子保险丝及其有效使用情况。
eFuses如何工作?
传统热保险丝的工作原理简单可靠,为人熟知:当通过易熔连接部分的电流超过设计值时,
该元件就会被充分加热而熔化。这样,电流路径被切断,电流为零。
根据保险丝的额定值、类型以及过电流的大小,热保险丝可在几百毫秒到几秒范围,
作出响应并断开电流通路。
而电子保险丝的工作原理则大不同。电子保险丝有增加不同的新功能和新特性,
还有传统保险丝的保护能力。
eFuse的概念:负载电流通过FET和一个检测电阻器,并通过检测电阻器上的电压进行监控。
当该电压超过预设值时,控制逻辑会断开FET并切断电流路径(图1)。
FET与电源线和负载串联,必须具有非常低的导通电阻,不会引起过大的电流电阻(IR)降或功率损失。
图1:电子保险丝,当从电源到负载的电流通过检测电阻时,通过该电阻上的电压进行监测;
当测得的电压超过设定值时,控制逻辑将FET断开,以阻断电流流向负载。
(图片来源:Texas Instruments)!
eFuse并非经典无源热保险丝的一个更复杂的有源版本。
eFuse电子保险丝有一些不可取代的属性:
速度超快:反应快,其断开反应时间为微秒级,有些设计能达到纳秒级。
这一属性对于今天采用敏感的IC和无源元件的电路非常重要。低电流操作:不仅可在低电流工作(大约100mA或更小),还可在很低至个位数的电压正常工作。
这时,热保险丝往往无法获得足够的自热电流,以促使其易熔连接部分熔断。可复位:eFuse可选择(根据具体型号)在激活后保持断开(称为闩锁模式),
在当前故障消失后恢复正常工作(自动重启模式)。
在没有"硬"故障的浪涌电流特别有用,例如当板子插入带电总线时。
在更换保险丝不易或成本较高时,也很有用。反向电流保护:提供反向电流保护,这是热熔断器无法做到的。
当系统输出电压高于其输入的电压时,就会出现反向电流。
例如,在一组冗余电源并联时就会出现这种情况。过压保护:eFuse还可以用额外的电路实现过压保护,以防止浪涌或感应跳闸,
即当输入电压超过设定的过压跳闸点,切断FET并在过压条件持续期间保持断开状态。反极性保护:假设电源反向连接,则迅速切断电流。例如汽车电池因误接的短暂反接。
转换速率递增:一些先进的eFuse还可通过外部控制或使用固定元件,
控制无源元件FET的导通/关断之间的切换,以实现自主的断电/上电电流转换速率。
因此,eFuses是一种非常有吸引力的电流控制解决方案。
有时可以代替热保险丝,但两者多为搭配使用的,设计者就能做到两全其美。这时:
- eFuse用于为局部电路或PC板提供局部快速响应保护,
例如热插拔系统、汽车应用、可编程逻辑控制器(PLC)和电池充放电管理; - 热保险丝可互补的提供清晰明确的动作实现系统级保护,以防止永久关断的严重系统故障。
- 但使用空间的增加和BOM(材料清单)成本会略大。
** 应用选择eFuse**
选择电子保险丝时需要考虑一些参数。
- 首要的考虑: 是保险丝动作时的耐受最高电压与电流水平。动作电流通常为从1安培(A)以下到10A左右。
有的电流水平是固定的,而其他的电流水平可由用户通过外部电阻器设置。 - 其他的选择: 包括响应速度、静态电流、尺寸(封装)以及所需外部元器件的数量和类型(如有)。
- 此外,设计人员还必须考虑不同eFuse可能有的其它任何方面。
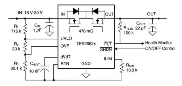
例如,PLC应用时要防止传感器I/O和电源的错接,以及连接导线或热插拔电路板时的电流浪涌。
而 Texas Instruments 的 TPS26620 电子保险丝通常用于这类24V应用,其设定的电流限值为500mA。
该eFuse的工作电压为4.5V至60V,最大电流为80mA,具有可编程的电流限值、过压、欠压和反极性保护功能。该IC还可以控制浪涌电流,并为PLC I/O模块和传感器电源提供强大的反向电流和现场误接线保护。

上图所示为Texas Instruments的TPS26620 eFuse应用在24V DC的PLC的跳闸电流时设置为500mA(图片来源:Texas Instruments)
ICEE-eFuse电子保险丝的更多相关文章
- eFuse技术
1. 基本概况及介绍 不同于大多数FPGA使用的SRAM阵列,eFuse一次只有一根熔丝能够被编程,这是该方法的配置能力存在限制范围的原因.但当与日益成熟的内置自测试(BIST)引擎组合使用时,这 ...
- 博流BL602&BL604开发板介绍
在2020松山湖论坛上,博流智能科技(南京)有限公司销售副总裁刘占领介绍了基于RISC-V核的低功耗.高可靠Wi-Fi+BLE二合一SoC芯片BL602.主要应用领域包括人工智能与工业互联网,特别是电 ...
- Python实现电子词典(图形界面)
Python实现电子词典(图形界面) 终端电子词典:https://www.cnblogs.com/noonjuan/p/11341375.html 文件一览: .├── client.py├── d ...
- Python实现电子词典
代码一览: dictionary/├── code│ ├── client.py│ ├── func.py│ ├── server.py│ └── settings.py├── dat ...
- 解析大型.NET ERP系统 电子邮件系统帐户集成
为保证ERP系统的信息流准确快速的传递,需要给系统设计一个消息盒子机制.当系统中发生业务操作后,需要提醒下一个环节的操作人员,以保证ERP信息流快速准确传递.比如生产任务单(工作单,加工单,制单)过帐 ...
- Ice-E(Embedded Internet Communications Engine)移植到s3c2440A(arm9)linux(2.6.12)上的
2009-03-26 18:31:31 原文链接 1.前言 ICE-E是ICE在嵌入式上运行的一个版本,与ICE比较如下: Category Ice 3.3.0 Ice-E 1.3.0 Thread ...
- 【开源】SoDiaoEditor 可能是目前最好用的开源电子病历编辑器(B/S架构)
此刻我的内心是忐忑的,这个标题给了我很大的压力,虽然很久以前我就在github上搜索一圈了,也没发现有其他更好的开源电子病历编辑器,如各位亲发现有更好的,烦请知会我一声. 该编辑器其实已经憋了很久了, ...
- JavaScript电子时钟+倒计时
JavaScript时间类 获取时分秒: getHours() getMinutes(); getSeconds(); 获取 ...
- PBOC2.0协议中电子存折/电子钱包中圈存交易流程
通过圈存交易,持卡人可将其在银行相应账户上的资金划入电子存折或电子钱包中.这种交易必须在金融终端上联机进行并要求提交个人识别码(PIN)(无论电子存折还是电子钱包应用). 交易流程图如下: 1.1 发 ...
- PBOC协议中对于所有电子存折/电子钱包应用的预处理
下图给出了PBOC协议中规定的对电子存折/电子钱包应用的所有交易类型共有的预处理流程 图1 1.1 插入卡片 终端应具有检测IC卡是否已经插入读卡器的功能.如果IC卡已经插入,终端将继续执行1.2的应 ...
随机推荐
- gfast工作流2.0发布
Gfast 是基于 GF (Go Frame) 的后台管理系统,此次为丰富 Gfast 生态而增加工作流,经过长时间的精心研发和严格测试,全新 Gfast 工作流版本现已正式发布! 流程亮点: 1.支 ...
- 仿EXCEL插件,智表ZCELL产品V1.8 版本发布,增加行高鼠标拖动功能
详细请移步 智表(ZCELL)官网www.zcell.net 更新说明 这次更新主要应用户要求,主要增加了行高鼠标拖动功能,并增加了单元格换行等功能,欢迎大家体验使用. 本次版本更新内容如下: 版本 ...
- ASP.NET Core MiniAPI中 EndPoint相关
1.状态码返回之演化之路 1.1最基本的就是用Results或者TypedResults返回带有状态码的响应(可选Json响应体) app.MapGet("/fruit/{id}" ...
- WPF 的 FlowDocumentScrollViewer滚动到最底下的方法
官网上好像并没有直接给相应的接口和方法. 发现一种有效的方法: 先说方法: ScrollViewer sv = flowScrollViewer.Template.FindName("PAR ...
- Python内置数据结构操作VS sqlite3操作
1.摘要 在同一数据库中查询某值,内置数据结构的查询速度快还是数据库sqlite3的查询速度快?针对这一问题,通过构建一个包含2500个随机数的列表,并将其插入sqlite3数据库中,利用timeit ...
- HashMap的数据结构和源码分析
如果想透彻理解什么是HashMap,首先需要知道HashMap的数据结构是什么:其次需要厘清它能做什么,即它的功能:最后,还需要知道HashMap怎么实现这些功能的.下面我们针对这三个方面展开剖析. ...
- .tar.gz 软件压缩包打包 AppImage 指南
要想打包 AppImage 分3步走 生成 AppDir 拷贝资源及依赖文件 生成 AppImage 准备工作 下载打包工具 linuxdeploy appimagetool 下载/解压 好要打包的程 ...
- 从Clipto.AI看AI SaaS创业的隐形机会:一个月2500万访问量背后的商业逻辑
最近深度研究了一个让我眼前一亮的产品--Clipto.AI. 这款看似简单的音视频转录工具,月访问量竟然达到了2540万,这个数字让我震惊,也让我重新思考了AI工具的商业化路径. 今天想和大家分享一下 ...
- 基于AI来汉化Joomla扩展的尝试
之前Joomla中文网的汉化平台使用Goolge翻译API和百度翻译API来实现自动汉化,这种方案存在很大的一个问题就是没有足够的上下文支持使得翻译的结果并不理想,另外,API接口处理包含HTML字符 ...
- prometheus表达式常用公式
1. _over_time() 下面的函数列表允许传入一个区间向量,它们会聚合每个时间序列的范围,并返回一个瞬时向量 avg_over_time(range-vector) : 区间向量内每个度量指标 ...