Java基础学习(3)
Java基础学习(三)
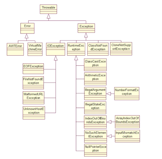
Java异常
- Throwable类:所有异常的祖先类

- Error:虚拟机异常、内存错误、没法处理
- Exception:编码、环境、用户操作输入出现问题
- 非检查异常(自动捕获):RuntimeException
- NullPointerException:空指针异常
- ArrayIndexOutOfBoundsException:数组下标越界
- ClassCastException:类型转换异常
- ArithmeticException:算术异常
- 检查异常(需手动捕获)
- IOException:文件异常
- SQLException:SQL异常
- 处理异常
- 终止执行
- 程序的控制权将被转移到catch块中的异常处理程序
- 多重catch语句块
- 注意事项:异常顺序要从小到大捕获

- Java异常抛出

- Java自定义异常类
- 需继承Exception类
- Java异常链

- Java异常总结

Java基础学习(3)的更多相关文章
- Java基础学习-- 继承 的简单总结
代码参考:Java基础学习小记--多态 为什么要引入继承? 还是做一个媒体库,里面可以放CD,可以放DVD.如果把CD和DVD做成两个没有联系的类的话,那么在管理这个媒体库的时候,要单独做一个添加CD ...
- Java基础学习中一些词语和语句的使用
在Java基础学习中,我们刚接触Java会遇到一些词和语句的使用不清的情况,不能很清楚的理解它的运行效果会是怎么样的,如:break,continue在程序中运行效果及跳转位置, 1.先来看看brea ...
- Java基础学习笔记总结
Java基础学习笔记一 Java介绍 Java基础学习笔记二 Java基础语法之变量.数据类型 Java基础学习笔记三 Java基础语法之流程控制语句.循环 Java基础学习笔记四 Java基础语法之 ...
- 转载-java基础学习汇总
共2页: 1 2 下一页 Java制作证书的工具keytool用法总结 孤傲苍狼 2014-06-24 11:03 阅读:25751 评论:3 Java基础学习总结——Java对象的序列化和 ...
- java基础学习总结——开篇
java是我学习的第一门编程语言,当初学习java基础的时候下了不少功夫,趁着这段时间找工作之际,好好整理一下以前学习java基础时记录的笔记,当作是对java基础学习的一个总结吧,将每一个java的 ...
- Java基础学习笔记(一)
Java基础学习笔记(一) Hello World 基础代码学习 代码编写基础结构 class :类,一个类即一个java代码,形成一个class文件,写于每个代码的前端(注意无大写字母) XxxYy ...
- java基础学习总结——java环境变量配置(转)
只为成功找方法,不为失败找借口! 永不放弃,一切皆有可能!!! java基础学习总结——java环境变量配置 前言 学习java的第一步就要搭建java的学习环境,首先是要安装 JDK,JDK安装好之 ...
- JAVA基础学习-集合三-Map、HashMap,TreeMap与常用API
森林森 一份耕耘,一份收获 博客园 首页 新随笔 联系 管理 订阅 随笔- 397 文章- 0 评论- 78 JAVA基础学习day16--集合三-Map.HashMap,TreeMap与常用A ...
- 尚学堂JAVA基础学习笔记
目录 尚学堂JAVA基础学习笔记 写在前面 第1章 JAVA入门 第2章 数据类型和运算符 第3章 控制语句 第4章 Java面向对象基础 1. 面向对象基础 2. 面向对象的内存分析 3. 构造方法 ...
- [转帖]java基础学习总结——多态(动态绑定)
https://www.cnblogs.com/xdp-gacl/p/3644035.html 多态的概念 java基础学习总结——多态(动态绑定) 一.面向对象最核心的机制——动态绑定,也叫多态
随机推荐
- 三、angular7登录请求和路由带参传递
在 app.module.ts 中引入 HttpClientModule 并注入 import {HttpClientModule} from '@angular/common/http'; impo ...
- 一本通&&洛谷——P1120 小木棍 [数据加强版]——题解
题目传送 一道特别毒瘤能提醒人不要忘记剪枝的题. 首先不要忘了管理员的话.忘把长度大于50的木棍过滤掉真的坑了不少人(包括我). 显然是一道DFS题 .考虑剪枝. 找找搜索要面临的维度.状态:原始木棍 ...
- Codeforces Round #603 (Div. 2)F. Economic Difficulties
F. Economic Difficulties 题目链接: https://codeforces.com/contest/1263/problem/F 题目大意: 两棵树,都有n个叶子节点,一棵树正 ...
- Alexa TOP 100万的域名列表
Alexa是一家专门发布网站世界排名的网站,是亚马逊公司的一家子公司.Alexa每天在网上搜集多达几十亿的网址链接,而且为其中的每一个网站进行了排名. Alexa通过Alexa官网查询好像TOP 50 ...
- 快速构建Spring Cloud工程
spring cloud简介 spring cloud为开发人员提供了快速构建分布式系统的一些工具,包括配置管理.服务发现.断路器.路由.微代理.事件总线.全局锁.决策竞选.分布式会话等等.它运行环境 ...
- xuyaojiade
<script src="https://res.wx.qq.com/open/js/jweixin-1.2.0.js"></script><scri ...
- centos6最小化安装默认没有 NetworkManager服务
转载Centos6最小化安装中设置网卡默认启动 Centos 6.0版本提供了一个"最小化"(Minimal)安装的选项.这是一个非常好的改进,因为系统中再也不会存在那些不必要 ...
- 几种 MyBatis 增强插件
1. mybatis-generator/mybatis-generator-gui 2. 通用mapper 3. mybatis-plus 4. fastmybatis 5. mybatis-enh ...
- node+express POST请求
// POST 登录 app.post('/login', function (req, res) { // 定义了一个post变量,用于暂存请求体的信息 let [post,addSql,addSq ...
- 【MM系列】SAP MM模块-组织结构介绍
公众号:SAP Technical 本文作者:matinal 原文出处:http://www.cnblogs.com/SAPmatinal/ 原文链接:[MM系列]SAP MM模块-组织结构介绍 ...