前端框架——Vue3
文章目录
Vue3快速上手

1.Vue3简介
- 2020年9月18日,Vue.js发布3.0版本,代号:One Piece(海贼王)
- 耗时2年多、2600+次提交、30+个RFC、600+次PR、99位贡献者
- github上的tags地址:https://github.com/vuejs/vue-next/releases/tag/v3.0.0
2.Vue3带来了什么
1.性能的提升
打包大小减少41%
初次渲染快55%, 更新渲染快133%
内存减少54%
…
2.源码的升级
使用Proxy代替defineProperty实现响应式
重写虚拟DOM的实现和Tree-Shaking
…
3.拥抱TypeScript
- Vue3可以更好的支持TypeScript
4.新的特性
Composition API(组合API)
- setup配置
- ref与reactive
- watch与watchEffect
- provide与inject
- …
新的内置组件
- Fragment
- Teleport
- Suspense
其他改变
- 新的生命周期钩子
- data 选项应始终被声明为一个函数
- 移除keyCode支持作为 v-on 的修饰符
- …
一、创建Vue3.0工程
1.使用 vue-cli 创建
官方文档:https://cli.vuejs.org/zh/guide/creating-a-project.html#vue-create
Vue CLI 4.x 需要 Node.js v8.9 或更高版本 (推荐 v10 以上)。你可以使用 n,nvm 或 nvm-windows 在同一台电脑中管理多个 Node 版本。
如果是第一次安装,建议操作一些下面的步骤
#1 安装node.js,官网下载,一路下一步,安装完成之后
node -v # 查看node版本
v10.16.3 # 表示成功
#2 配置 npm 淘宝镜像:
npm config set registry https://registry.npm.taobao.org
# npm比较慢,也可以用淘宝的cnpm来替换npm(上面的不行才用下面这个,但是以后都要用cnpm代替npm)
# 3 npm install -g cnpm --registry=https://registry.npm.taobao.org
#4 创建vue的工程(需要一个vue脚手架)
npm install -g @vue/cli
#5 如果出问题执行如下
npm cache clean --force
#5 命令行下敲vue 就会有提示 例如vue ui是vue的可视化操作
# 6 创建vue项目(切换到你要创建的目录)
vue create luffycity
## 查看@vue/cli版本,确保@vue/cli版本在4.5.0以上
vue --version
## 安装或者升级你的@vue/cli
npm install -g @vue/cli
## 创建
vue create vue_test
## 启动
cd vue_test
npm run serve
2.使用 vite 创建
官方文档:https://v3.cn.vuejs.org/guide/installation.html#vite
vite官网:https://vitejs.cn
- 什么是vite?—— 新一代前端构建工具。
- 优势如下:
- 开发环境中,无需打包操作,可快速的冷启动。
- 轻量快速的热重载(HMR)。
- 真正的按需编译,不再等待整个应用编译完成。
- 传统构建 与 vite构建对比图


## 创建工程
npm init vite-app <project-name>
## 进入工程目录
cd <project-name>
## 安装依赖
npm install
## 运行
npm run dev
二、常用 Composition API
官方文档: https://v3.cn.vuejs.org/guide/composition-api-introduction.html
1.拉开序幕的setup
- 理解:Vue3.0中一个新的配置项,值为一个函数。
- setup是所有 Composition API(组合API) “ 表演的舞台 ”。
- 组件中所用到的:数据、方法等等,均要配置在setup中。
- setup函数的两种返回值:
- 若返回一个对象,则对象中的属性、方法, 在模板中均可以直接使用。(重点关注!)
- 若返回一个渲染函数:则可以自定义渲染内容。(了解)
- 注意点:
- 尽量不要与Vue2.x配置混用
- Vue2.x配置(data、methos、computed…)中可以访问到setup中的属性、方法。
- 但在setup中 不能访问到 Vue2.x配置(data、methos、computed…)。
- 如果有重名, setup优先。
- setup不能是一个async函数,因为返回值不再是return的对象, 而是promise, 模板看不到return对象中的属性。(后期也可以返回一个Promise实例,但需要Suspense和异步组件的配合)
- 尽量不要与Vue2.x配置混用
<template>
<h1>一个人的信息</h1>
<h2>姓名:{{name}}</h2>
<h2>年龄:{{age}}</h2>
<h2>性别:{{sex}}</h2>
<h2>a的值是:{{a}}</h2>
<button @click="sayHello">说话(Vue3所配置的——sayHello)</button>
<br>
<br>
<button @click="sayWelcome">说话(Vue2所配置的——sayWelcome)</button>
<br>
<br>
<button @click="test1">测试一下在Vue2的配置中去读取Vue3中的数据、方法</button>
<br>
<br>
<button @click="test2">测试一下在Vue3的setup配置中去读取Vue2中的数据、方法</button>
</template>
<script>
// import {h} from 'vue'
export default {
name: 'App',
data() {
return {
sex:'男',
a:100
}
},
methods: {
sayWelcome(){
alert('欢迎来到尚硅谷学习')
},
test1(){
console.log(this.sex)
console.log(this.name)
console.log(this.age)
console.log(this.sayHello)
}
},
//此处只是测试一下setup,暂时不考虑响应式的问题。
async setup(){
//数据
let name = '张三'
let age = 18
let a = 200
//方法
function sayHello(){
alert(`我叫${name},我${age}岁了,你好啊!`)
}
function test2(){
console.log(name)
console.log(age)
console.log(sayHello)
console.log(this.sex)
console.log(this.sayWelcome)
}
//返回一个对象(常用)
return {
name,
age,
sayHello,
test2,
a
}
//返回一个函数(渲染函数)
// return ()=> h('h1','尚硅谷')
}
}
</script>
2.ref函数
- 作用: 定义一个响应式的数据
- 语法:
const xxx = ref(initValue)- 创建一个包含响应式数据的引用对象(reference对象,简称ref对象)。
- JS中操作数据:
xxx.value - 模板中读取数据: 不需要.value,直接:
<div>{{xxx}}</div>
- 备注:
- 接收的数据可以是:基本类型、也可以是对象类型。
- 基本类型的数据:响应式依然是靠
Object.defineProperty()的get与set完成的。 - 对象类型的数据:内部 “ 求助 ” 了Vue3.0中的一个新函数——
reactive函数。
3.reactive函数
- 作用: 定义一个对象类型的响应式数据(基本类型不要用它,要用
ref函数) - 语法:
const 代理对象= reactive(源对象)接收一个对象(或数组),返回一个代理对象(Proxy的实例对象,简称proxy对象) - reactive定义的响应式数据是“深层次的”。
- 内部基于 ES6 的 Proxy 实现,通过代理对象操作源对象内部数据进行操作。
4.Vue3.0中的响应式原理
vue2.x的响应式
实现原理:
对象类型:通过
Object.defineProperty()对属性的读取、修改进行拦截(数据劫持)。数组类型:通过重写更新数组的一系列方法来实现拦截。(对数组的变更方法进行了包裹)。
Object.defineProperty(data, 'count', {
get () {},
set () {}
})
存在问题:
- 新增属性、删除属性, 界面不会更新。
- 直接通过下标修改数组, 界面不会自动更新。
Vue3.0的响应式
- 实现原理:
- 通过Proxy(代理): 拦截对象中任意属性的变化, 包括:属性值的读写、属性的添加、属性的删除等。
- 通过Reflect(反射): 对源对象的属性进行操作。
- MDN文档中描述的Proxy与Reflect:
Proxy:https://developer.mozilla.org/zh-CN/docs/Web/JavaScript/Reference/Global_Objects/Proxy
Reflect:https://developer.mozilla.org/zh-CN/docs/Web/JavaScript/Reference/Global_Objects/Reflect
new Proxy(data, {
// 拦截读取属性值
get (target, prop) {
return Reflect.get(target, prop)
},
// 拦截设置属性值或添加新属性
set (target, prop, value) {
return Reflect.set(target, prop, value)
},
// 拦截删除属性
deleteProperty (target, prop) {
return Reflect.deleteProperty(target, prop)
}
}) proxy.name = 'tom'
5.reactive对比ref
- 从定义数据角度对比:
- ref用来定义:基本类型数据。
- reactive用来定义:对象(或数组)类型数据。
- 备注:ref也可以用来定义对象(或数组)类型数据, 它内部会自动通过
reactive转为代理对象。
- 从原理角度对比:
- ref通过
Object.defineProperty()的get与set来实现响应式(数据劫持)。 - reactive通过使用Proxy来实现响应式(数据劫持), 并通过Reflect操作源对象内部的数据。
- ref通过
- 从使用角度对比:
- ref定义的数据:操作数据需要
.value,读取数据时模板中直接读取不需要.value。 - reactive定义的数据:操作数据与读取数据:均不需要
.value。
- ref定义的数据:操作数据需要
6.setup的两个注意点
setup执行的时机
- 在beforeCreate之前执行一次,this是undefined。
setup的参数
- props:值为对象,包含:组件外部传递过来,且组件内部声明接收了的属性。
- context:上下文对象
- attrs: 值为对象,包含:组件外部传递过来,但没有在props配置中声明的属性, 相当于
this.$attrs。 - slots: 收到的插槽内容, 相当于
this.$slots。 - emit: 分发自定义事件的函数, 相当于
this.$emit。
- attrs: 值为对象,包含:组件外部传递过来,但没有在props配置中声明的属性, 相当于
7.计算属性与监视
1.computed函数
与Vue2.x中computed配置功能一致
写法
import {computed} from 'vue' setup(){
...
//计算属性——简写,没有考虑写的时候
let fullName = computed(()=>{
return person.firstName + '-' + person.lastName
})
//计算属性——完整,可读可写
let fullName = computed({
get(){
return person.firstName + '-' + person.lastName
},
set(value){
const nameArr = value.split('-')
person.firstName = nameArr[0]
person.lastName = nameArr[1]
}
})
}
2.watch函数
与Vue2.x中watch配置功能一致
两个小“坑”:
- 监视reactive定义的响应式数据时:oldValue无法正确获取、强制开启了深度监视(deep配置失效)。
- 监视reactive定义的响应式数据中某个属性时:deep配置有效。
//情况一:监视ref定义的响应式数据
watch(sum,(newValue,oldValue)=>{
console.log('sum变化了',newValue,oldValue)
},{immediate:true}) //情况二:监视多个ref定义的响应式数据
watch([sum,msg],(newValue,oldValue)=>{
console.log('sum或msg变化了',newValue,oldValue)
}) /* 情况三:监视reactive定义的响应式数据
**** 若watch监视的是reactive定义的响应式数据,则无法正确获得oldValue!!
若watch监视的是reactive定义的响应式数据,则强制开启了深度监视
*/
watch(person,(newValue,oldValue)=>{
console.log('person变化了',newValue,oldValue)
},{immediate:true,deep:false}) //此处的deep配置不再奏效 //情况四:监视reactive定义的响应式数据中的某个属性
watch(()=>person.job,(newValue,oldValue)=>{
console.log('person的job变化了',newValue,oldValue)
},{immediate:true,deep:true}) //情况五:监视reactive定义的响应式数据中的某些属性
watch([()=>person.job,()=>person.name],(newValue,oldValue)=>{
console.log('person的job变化了',newValue,oldValue)
},{immediate:true,deep:true}) //特殊情况
watch(()=>person.job,(newValue,oldValue)=>{
console.log('person的job变化了',newValue,oldValue)
},{deep:true}) //此处由于监视的是reactive素定义的对象中的某个属性,所以deep配置有效
3.watchEffect函数
watch的套路是:既要指明监视的属性,也要指明监视的回调。
watchEffect的套路是:不用指明监视哪个属性,监视的回调中用到哪个属性,那就监视哪个属性。
watchEffect有点像computed:
- 但computed注重的计算出来的值(回调函数的返回值),所以必须要写返回值。
- 而watchEffect更注重的是过程(回调函数的函数体),所以不用写返回值。
//watchEffect所指定的回调中用到的数据只要发生变化,则直接重新执行回调。
watchEffect(()=>{
const x1 = sum.value
const x2 = person.age
console.log('watchEffect配置的回调执行了')
})
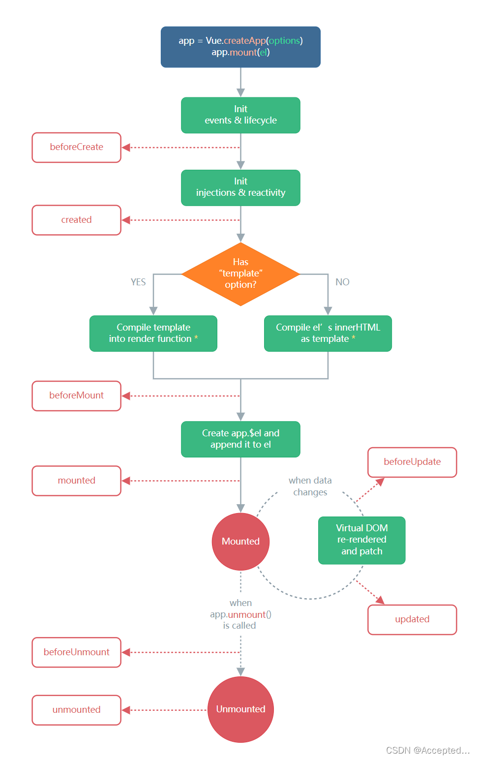
8.生命周期
vue2.x的生命周期

vue3.0的生命周期

- Vue3.0中可以继续使用Vue2.x中的生命周期钩子,但有有两个被更名:
beforeDestroy改名为beforeUnmountdestroyed改名为unmounted
- Vue3.0也提供了 Composition API 形式的生命周期钩子,与Vue2.x中钩子对应关系如下:
beforeCreate===>setup()created=======>setup()beforeMount===>onBeforeMountmounted=======>onMountedbeforeUpdate===>onBeforeUpdateupdated=======>onUpdatedbeforeUnmount==>onBeforeUnmountunmounted=====>onUnmounted
9.自定义hook函数
什么是hook?—— 本质是一个函数,把setup函数中使用的Composition API进行了封装。
类似于vue2.x中的mixin。
自定义hook的优势: 复用代码, 让setup中的逻辑更清楚易懂。
10.toRef
作用:创建一个 ref 对象,其value值指向另一个对象中的某个属性。
语法:
const name = toRef(person,'name')应用: 要将响应式对象中的某个属性单独提供给外部使用时。
扩展:
toRefs与toRef功能一致,但可以批量创建多个 ref 对象,语法:toRefs(person)
三、其它 Composition API
1.shallowReactive 与 shallowRef
shallowReactive:只处理对象最外层属性的响应式(浅响应式)。
shallowRef:只处理基本数据类型的响应式, 不进行对象的响应式处理。
什么时候使用?
- 如果有一个对象数据,结构比较深, 但变化时只是外层属性变化 ===> shallowReactive。
- 如果有一个对象数据,后续功能不会修改该对象中的属性,而是生新的对象来替换 ===> shallowRef。
2.readonly 与 shallowReadonly
- readonly: 让一个响应式数据变为只读的(深只读)。
- shallowReadonly:让一个响应式数据变为只读的(浅只读)。
- 应用场景: 不希望数据被修改时。
3.toRaw 与 markRaw
- toRaw:
- 作用:将一个由
reactive生成的响应式对象转为普通对象。ref的不能转换 - 使用场景:用于读取响应式对象对应的普通对象,对这个普通对象的所有操作,不会引起页面更新。
- 作用:将一个由
- markRaw:
- 作用:标记一个对象,使其永远不会再成为响应式对象。
- 应用场景:
- 有些值不应被设置为响应式的,例如复杂的第三方类库等。
- 当渲染具有不可变数据源的大列表时,跳过响应式转换可以提高性能。
4.customRef
作用:创建一个自定义的 ref,并对其依赖项跟踪和更新触发进行显式控制。
实现防抖效果:
<template>
<input type="text" v-model="keyword">
<h3>{{keyword}}</h3>
</template> <script>
import {ref,customRef} from 'vue'
export default {
name:'Demo',
setup(){
// let keyword = ref('hello') //使用Vue准备好的内置ref
//自定义一个myRef
function myRef(value,delay){
let timer
//通过customRef去实现自定义
return customRef((track,trigger)=>{
return{
get(){
track() //告诉Vue这个value值是需要被“追踪”的
return value
},
set(newValue){
clearTimeout(timer)
timer = setTimeout(()=>{
value = newValue
trigger() //告诉Vue去更新界面
},delay)
}
}
})
}
let keyword = myRef('hello',500) //使用程序员自定义的ref
return {
keyword
}
}
}
</script>
5.provide 与 inject

作用:实现祖与后代组件间(跨级了)通信
套路:父组件有一个
provide选项来提供数据,后代组件有一个inject选项来开始使用这些数据具体写法:
祖组件中:
setup(){
......
let car = reactive({name:'奔驰',price:'40万'})
provide('car',car)
......
}
后代组件中:
setup(props,context){
......
const car = inject('car')
return {car}
......
}
6.响应式数据的判断
- isRef: 检查一个值是否为一个 ref 对象
- isReactive: 检查一个对象是否是由
reactive创建的响应式代理 - isReadonly: 检查一个对象是否是由
readonly创建的只读代理 - isProxy: 检查一个对象是否是由
reactive或者readonly方法创建的代理
四、Composition API 的优势
1.Options API 存在的问题
使用传统OptionsAPI中,新增或者修改一个需求,就需要分别在data,methods,computed里修改 。


2.Composition API 的优势
我们可以更加优雅的组织我们的代码,函数。让相关功能的代码更加有序的组织在一起。


五、新的组件
1.Fragment
- 在Vue2中: 组件必须有一个根标签
- 在Vue3中: 组件可以没有根标签, 内部会将多个标签包含在一个Fragment虚拟元素中
- 好处: 减少标签层级, 减小内存占用
2.Teleport
什么是Teleport?——
Teleport是一种能够将我们的组件html结构移动到指定位置的技术。<teleport to="移动位置">
<div v-if="isShow" class="mask">
<div class="dialog">
<h3>我是一个弹窗</h3>
<button @click="isShow = false">关闭弹窗</button>
</div>
</div>
</teleport>
3.Suspense
等待异步组件时渲染一些额外内容,让应用有更好的用户体验
使用步骤:
异步引入组件
import {defineAsyncComponent} from 'vue'
const Child = defineAsyncComponent(()=>import('./components/Child.vue'))
使用
Suspense包裹组件,并配置好default与fallback<template>
<div class="app">
<h3>我是App组件</h3>
<Suspense>
<template v-slot:default>
<Child/>
</template>
<template v-slot:fallback>
<h3>加载中.....</h3>
</template>
</Suspense>
</div>
</template>
六、其他
1.全局API的转移
Vue 2.x 有许多全局 API 和配置。
例如:注册全局组件、注册全局指令等。
//注册全局组件
Vue.component('MyButton', {
data: () => ({
count: 0
}),
template: '<button @click="count++">Clicked {{ count }} times.</button>'
}) //注册全局指令
Vue.directive('focus', {
inserted: el => el.focus()
}
Vue3.0中对这些API做出了调整:
将全局的API,即:
Vue.xxx调整到应用实例(app)上2.x 全局 API( Vue)3.x 实例 API ( app)Vue.config.xxxx app.config.xxxx Vue.config.productionTip 移除 Vue.component app.component Vue.directive app.directive Vue.mixin app.mixin Vue.use app.use Vue.prototype app.config.globalProperties
2.其他改变
data选项应始终被声明为一个函数。
过度类名的更改:
Vue2.x写法
.v-enter,
.v-leave-to {
opacity: 0;
}
.v-leave,
.v-enter-to {
opacity: 1;
}
Vue3.x写法
.v-enter-from,
.v-leave-to {
opacity: 0;
} .v-leave-from,
.v-enter-to {
opacity: 1;
}
移除keyCode作为 v-on 的修饰符,同时也不再支持
config.keyCodes移除
v-on.native修饰符父组件中绑定事件
<my-component
v-on:close="handleComponentEvent"
v-on:click="handleNativeClickEvent"
/>
子组件中声明自定义事件
<script>
export default {
emits: ['close']
}
</script>
移除过滤器(filter)
过滤器虽然这看起来很方便,但它需要一个自定义语法,打破大括号内表达式是 “只是 JavaScript” 的假设,这不仅有学习成本,而且有实现成本!建议用方法调用或计算属性去替换过滤器。
前端框架——Vue3的更多相关文章
- 前端框架大比拼:2022年的Vue与React谁更胜一筹?
携手创作,共同成长!这是我参与「掘金日新计划 · 8 月更文挑战」的第 18 天,点击查看活动详情 前端框架经历了十多年的争奇斗艳百花齐放,经历了 JSP.jQuery.Ember.Angular.R ...
- 微前端框架single-spa子应用加载解析
作者:京东物流 宁冲 1 前言 什么是微前端? 微前端是指存在于浏览器中的微服务. 本文主要通过对微前端框架single-spa的基座应用加载子应用的single-spa-vue函数库进行分析,通过代 ...
- 前端框架 EasyUI (0) 重新温习(序言)
几年前,参与过一个项目.那算是一个小型的信息管理系统,BS 结构的,前端用的是基于 jQuery 的 EasyUI 框架. 我进 Team 的时候,项目已经进入开发阶段半个多月了.听说整个项目的框架是 ...
- 10大H5前端框架
作为一名做为在前端死缠烂打6年并且懒到不行的攻城士,这几年我还是阅过很多同门从知名到很知名的各种前端框架,本来想拿15-20个框架来分享一下,但在跟几个前辈讨教写文章的技巧时果断被无情的打击了,所以这 ...
- Web前端框架与类库的思考
说起前端框架,我也是醉了.现在去面试或者和同行聊天,动不动就这个框架碉堡了,那个框架好犀利. 当然不是贬低框架,只是有一种杀鸡焉用牛刀的感觉.网站技术是为业务而存在的,除此毫无意义,框架也是一样.在技 ...
- React 还是 Vue: 你应该选择哪一个Web前端框架?
学还是要学的,用的多了,也就有更多的认识了,开发中遇到选择的时候也就简单起来了. 本文作者也做了总结: 如果你喜欢用(或希望能够用)模板搭建应用,请使用Vue 如果你喜欢简单和“能用就行”的东西 ...
- CI框架如何在主目录application目录之外使用uploadify上传插件和bootstrap前端框架:
19:29 2016/3/10CI框架如何在主目录application目录之外使用uploadify上传插件和bootstrap前端框架:项目主路径:F:\wamp\www\graduationPr ...
- Web前端框架汇总
在做web开发的时候难免遇到一个问题,那就是,选择什么样的框架.下面把前端的框架简单的列一下. 1.flex Apache基金会今天发布了Flex 4.8版本,这是Adobe将Flex捐献给Apach ...
- 2016国内最值得期待的响应式前端框架pintuer(拼图)--http://www.pintuer.com
近期,需要将项目从pc端的应用扩展到移动端. 当然移动框架的第一选择必然是bootstrap,但是bootstrap作为移动端明显过于死板,而且作为国外的产品,对于国内的应用明显水土不服.框架里总有那 ...
- 如何选择前端框架:ANGULAR VS EMBER VS REACT
最近一段时间是令前端工程师们非常兴奋的时期,因为三大Web框架陆续发布新版本,让我们见识到了更强大的Web框架.Ember2.0在2个月之前已经发布,从1.0升级到2.0非常简单.几周之前React发 ...
随机推荐
- CF1770F Koxia and Sequence
一步都没想到,一定是状态不好吧,一定吧一定吧? 加训数数! 题意 给定 \(n, x, y\),定义好的序列 \(\{a_i\}_{i = 1}^n\) 满足 \(\sum\limits_{i = 1 ...
- 【了解LLM】—— LLM&& SD 基本概念
本文地址:https://www.cnblogs.com/wanger-sjtu/p/17417312.html Causual LM 这里以llama模型为例,通常在执行用户输入之前会有一个[[文章 ...
- 深度解析SpringBoot内嵌Web容器
你好,我是刘牌! 前言 今天分享一个SpringBoot的内嵌Web容器,在SpringBoot还没有出现时,我们使用Java开发了Web项目,需要将其部署到Tomcat下面,需要配置很多xml文件, ...
- 一次与 ChatGPT 的 .NET 面试问答
以常用问题来面试机器人,机器人是否能够合格 1. 您能描述一下您曾经在.NET项目中集成硬件设备的经历吗?这个过程是怎样的,您面临了哪些挑战? GPT 回答:当我在.NET项目中集成硬件设备时,我首先 ...
- 响应式编程:Vert.x官网学习
本文基于 Vert.x 官网 https://vertx.io/ 内容,带领大家学习响应式编程里比较有名的工具包 Vert.x .文章内容取自官网由博主简化总结,希望帮助大家理解响应式编程. Vert ...
- Maven-Could not calculate build plan错误解决方法
报错如图: 报错情况: 可以创建简单的maven项目例子,但是无法创建web的maven项目 解决方法: 1.安装maven插件后,c盘下会生成.m2文件夹 .m2\repository\org\ap ...
- pip安装pyinstaller失败的解决方法
错误情况: 从下面错误来看,是安装build的依赖失败 解决方法: 下载setup.py文件来安装 1.先下载 pyinstaller的安装文件,下载地址:http://www.pyinstaller ...
- 2023-07-13 C#深拷贝功能以及推荐使用方式
C#深拷贝功能以及推荐使用方式 [作者]长生 深拷贝 深拷贝是用于在对引用对象进行复制时的一种操作方式.平常我们新建一个对象,然后直接赋值,只是对地址引用的赋值,在修改新建的对象时,也会对我们复制的对 ...
- Redis 主从同步原理
一.什么是主从同步? 主从同步,就是将数据冗余备份,主库(Master)将自己库中的数据,同步给从库(Slave). 从库可以一个,也可以多个,如图所示: 二.为什么需要主从同步? Redis 虽然有 ...
- python连接数据库及查询包含中文错误解决方法
使用MySQLdb库来连接数据库 import MySQLdb conn = MySQLdb.connect(host='127.0.0.1', user='root', passwd='', por ...