git和svn的对比

git和svn的对比的更多相关文章
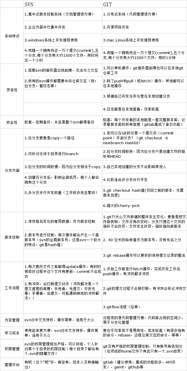
- 关于Git和SVN的对比
1.git的提交是一个DAG有向无欢图.可以看到哥哥分支之间的合并关系.SVN的提交是一条直线. 2.git的提交版本号不是一个简单递增的数字,而是一个长达40位的十六进制数字(哈希值) 但是可以适用 ...
- 对比 Git 与 SVN,这篇讲的很易懂
---恢复内容开始--- 欢迎大家前往腾讯云+社区,获取更多腾讯海量技术实践干货哦~ 本文由腾讯工蜂发表于云+社区专栏 导语 本文从 Git 与 SVN 的对比入手,介绍如何通过 Git-SVN 开始 ...
- 用好Git 和 SVN,轻松驾驭版本管理
用好Git 和 SVN,轻松驾驭版本管理 本文从 Git 与 SVN 的对比入手,介绍如何通过 Git-SVN 开始使用 Git,并总结平时工作高频率使用到的 Git 常用命令. 一.Git vs S ...
- GIT和SVN之间的区别及基本操作对比
1)GIT是分布式的,SVN不是: 这是GIT和其它非分布式的版本控制系统,例如 SVN,CVS等,最核心的区别.如果你能理解这个概念,那么你就已经上手一半了.需要做一点声明,GIT并不是目前第一个或 ...
- iOS开发——源代码管理——git(分布式版本控制和集中式版本控制对比,git和SVN对比,git常用指令,搭建GitHub远程仓库,搭建oschina远程仓库 )
一.git简介 什么是git? git是一款开源的分布式版本控制工具 在世界上所有的分布式版本控制工具中,git是最快.最简单.最流行的 git的起源 作者是Linux之父:Linus Bened ...
- 【转载】git命令和svn的对比
首先,要明确的是,git和svn是完全不同的两种管理方式.他们的命令不是完全对等的. 下面只是一些相似方法的参考,而已. 参考 http://blog.csdn.net/chen198746/arti ...
- git与svn对比
git 与 svn 对比 git的使用不需要联机 SVN集中式版本控制:每个人的版本都是提交到服务器,服务器坏了就雪崩.git分布式版本控制: 安全,每人本地有个版本库,每个人都可以充当‘服务器 它 ...
- Git和Svn对比
From: https://wenku.baidu.com/view/1f090e2e7275a417866fb84ae45c3b3567ecdd12.html Git和Svn对比 共享文档 ...
- Git 与 SVN对比详解
一.Git vs SVNGit 和 SVN 孰优孰好,每个人有不同的体验. Git是分布式的,SVN是集中式的 这是 Git 和 SVN 最大的区别.若能掌握这个概念,两者区别基本搞懂大半.因为 Gi ...
随机推荐
- scrapy中deferred的回调
def _next_request_from_scheduler(self, spider):#在引擎中处理一个请求 slot = self.slot request = slot.scheduler ...
- AES-128-CBC C语言代码
/** * Copyright (c) 2007, Cameron Rich * * All rights reserved. * * Redistribution and use in source ...
- java 父类引用指向子类对象---动态绑定
知识点: 1.java 中父类引用指向子类对象时动态绑定针对的只是子类重写的成员方法: 2.父类引用指向子类对象时,子类如果重写了父类的可重写方法(非private.非 final 方法),那么这个对 ...
- 机器学习进阶-图像金字塔与轮廓检测-轮廓检测 1.cv2.cvtColor(图像颜色转换) 2.cv2.findContours(找出图像的轮廓) 3.cv2.drawContours(画出图像轮廓) 4.cv2.contourArea(轮廓面积) 5.cv2.arcLength(轮廓周长) 6.cv2.aprroxPloyDP(获得轮廓近似) 7.cv2.boudingrect(外接圆)..
1. cv2.cvtcolor(img, cv2.COLOR_BGR2GRAY) # 将彩色图转换为灰度图 参数说明: img表示输入的图片, cv2.COLOR_BGR2GRAY表示颜色的变换形式 ...
- IntelliJ IDEA 自动导入包 关闭重复代码提示
idea可以自动优化导入包,但是有多个同名的类调用不同的包,必须自己手动Alt+Enter设置 设置idea导入包 勾选标注 1 选项,IntelliJ IDEA 将在我们书写代码的时候自动帮我们优化 ...
- OC copy mutableCopy, 浅拷贝,深拷贝
copy与mutableCopy都是深拷贝,区别是mutableCopy拷贝出的对象是可变的. OC对象基本都是通过指针访问,所以一般情况下,通过对指针的赋值都是浅拷贝,即只是拷贝了一份对象的指针,对 ...
- cordova-config.xml配置应用图标
1. <icon src="res/icon/ios/browser.png"/> 2.规格: iphone平台一般要求3种规格的图片:1x.2x.3x,也是就Icon ...
- js 滑动门的实现
原理:滑动门,这里以图片进行实例,首先设定主盒子div的宽度和高度设定,并进行图片初始化位置的设定,然后将图片绑定事件,并设定要达到的效果 html代码: <!DOCTYPE html> ...
- js Json数组的增删改查
<!DOCTYPE html><html> <head> <meta charset="utf-8" /> <title> ...
- linux 3.10的list_del
最近看到一个page的数据比较奇怪: crash> page ffffea002c239c58 struct page { flags = , _count = { counter = 34-- ...