对于习惯了iOS开发的同学,可能会对React Native中组件的生命周期很困惑。在iOS中有一个ViewDidLoad来初始化,那么在RN中,又是在哪里呢?

一、看图分析

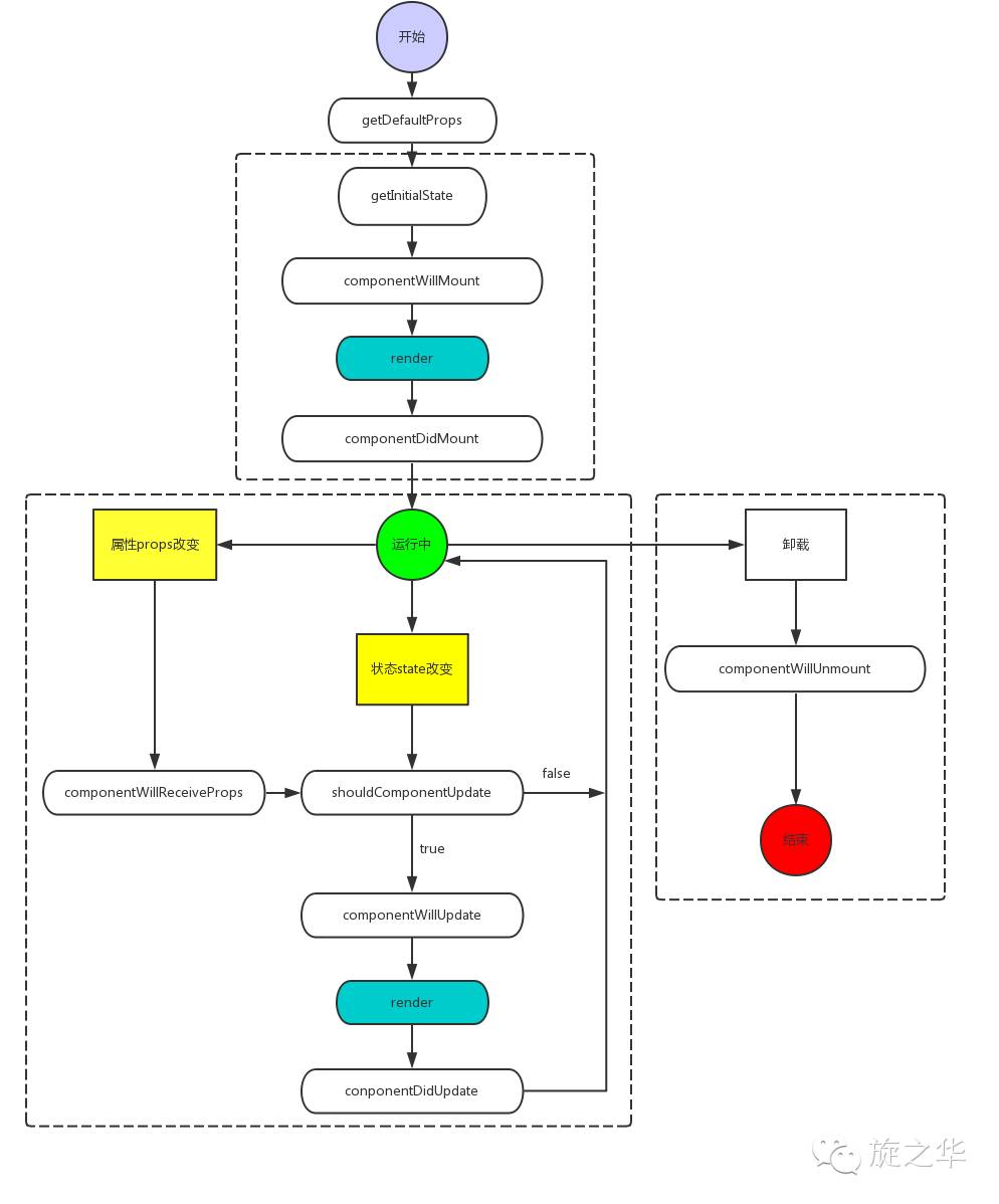
在下图中描述了React Native中组件的生命周期,我们可以根据其中的执行顺序在对应的函数中做对应的操作。

React Native组件的生命周期大致上可以划分为实例化阶段、存在阶段和销毁阶段,其中最常用的为实例化阶段,该阶段就是组件的构建、展示时期,需要我们根据几个函数的调用过程,控制好组件的展示和逻辑的处理。

二、实例化阶段函数功能分析

getDefaultProps

该函数用于初始化一些默认的属性,通常会将固定的内容放在这个函数 中进行初始化和赋值;

在组件中,可以利用this.props获取在这里初始化它的属性,由于组件初始化后,再次使用该组件不会调用getDefaultProps函数,所以组件自己不可以自己修改props(即:props可认为是只读的),只可由其他组件调用它时在外部修改。

getInitialState

该函数是用于对组件的一些状态进行初始化;

由于该函数不同于getDefaultProps,在以后的过程中,会再次调用,所以可以将控制控件的状态的一些变量放在这里初始化,如控件上显示的文字,可以通过this.state来获取值,通过this.setState来修改state值, 比如:

this.setState({
   activePage: activePage,
   currentX: contentOffSetX  
});

注意:一旦调用了this.setState方法,组件一定会调用render方法,对组件进行再次的渲染,不过,如果React框架会自动根据DOM的状态来判断是否需要真正的渲染。

componentWillMount

相当于OC中的ViewWillAppear方法,在组件将要被加载在视图上之前调用,功能相对较少。

render

render是一个组件中必须有的方法,本质上是一个函数,并返回JSX或其他组件来构成DOM,和Android的XML布局类似,注意:只能返回一个顶级元素 ;

此外,在render函数中,只可通过this.state和this.props来访问在之前函数中初始化的数据值 。

componentDidMount

在调用了render方法后,组件加载成功并被成功渲染出来以后,所要执行的后续操作,一般会在这个函数中处理网络请求等加载数据的操作;

因为UI已经成功被渲染出来, 所以放在这个函数里进行请求操作,不会出现UI上的错误。

下图是利用了fetch API来异步请求Web API来加载数据:

三、存在期阶段函数功能分析

componentWillReceiveProps

指父元素对组件的props或state进行了修改

shouldComponentUpdate

一般用于优化,可以返回false或true来控制是否进行渲染

componentWillUpdate

组件刷新前调用,类似componentWillMount

componentDidUpdate

更新后的hook

四、销毁期阶段函数功能分析

用于清理一些无用的内容,如:点击事件Listener,只有一个过程:componentWillUnmount

五、常用知识点分析

5.1  this.state

开发中组件免不了要与用户互动,React 的一大创新,就是将组件看成是一个状态机,一开始有一个初始状态,然后用户互动,导致状态变化,从而触发重新渲染 UI。

举个例子:

当用户点击组件,导致状态变化,this.setState 方法就修改状态值,每次修改以后,自动调用 this.render 方法,再次渲染组件。

可以把组件看成一个“状态机”. 根据不同的status有不同的UI展示。只要使用setState改变状态值,根据diff算法算出来有差以后,就会执行ReactDom的render方法,重新渲染页面。

注意:由于 this.props 和 this.state 都用于描述组件的特性,可能会产生混淆。一个简单的区分方法是,this.props 表示那些一旦定义,就不再改变的特性,而 this.state 是会随着用户互动而产生变化的特性。

5.2  获取真实的DOM节点

在React Native中,组件并不是真实的 DOM 节点,而是存在于内存之中的一种数据结构,叫做虚拟 DOM (virtual DOM)。

只有当它插入文档以后,才会变成真实的 DOM 。

根据 React 的设计,所有的 DOM 变动,都先在虚拟 DOM 上发生,然后再将实际发生变动的部分,反映在真实 DOM上,这种算法叫做 DOM diff,它可以极大提高网页的性能表现。

但是,有时需要从组件获取真实 DOM 的节点,这时就要用到 ref 属性;

下图通过一个案例来演示:

运行结果如下:

上面代码中,组件 View 的子节点有一个文本输入框,用于获取用户的输入。这时就必须获取真实的 DOM 节点,虚拟 DOM 是拿不到用户输入的。为了做到这一点,文本输入框必须有一个 ref属性,然后 this.refs.[refName] 就会返回这个真实的 DOM 节点。

需要注意的是,由于 this.refs.[refName] 属性获取的是真实 DOM ,所以必须等到虚拟 DOM 插入文档以后,才能使用这个属性,否则会报错。上面代码中,通过为组件指定 Click 事件的回调函数,确保了只有等到真实 DOM 发生 Click 事件之后,才会读取 this.refs.[refName] 属性。

六、案例实操

案例主要技术点:

充分利用了RN生命周期的钩子函数,实现界面刷新。

1.1  利用控件的索引index计算出控件所在的行号和列号

1.2  利用列号计算控件的x值

1.3  利用行号计算控件的y值

案例思路截图:

案例核心代码:

案例运行效果截图:

八、总结

React Native组件的生命周期,经历了Mount->Update->Unmount这三个大的过程,即从创建到销毁的过程,结合OC中的开发经验,我们在以上的基础上应该可以快速的上手React Native的开发。

九、引用

9.1 什么是DOM Diff算法

Web界面由DOM树来构成,当其中某一部分发生变化时,其实就是对应的某个DOM节点发生了变化。在React中,构建UI界面的思路是由当前状态决定界面。前后两个状态就对应两套界面,然后由React来比较两个界面的区别,这就需要对DOM树进行Diff算法分析。

即给定任意两棵树,找到最少的转换步骤。但是标准的的Diff算法复杂度需要O(n^3),这显然无法满足性能要求。要达到每次界面都可以整体刷新界面的目的,势必需要对算法进行优化。这看上去非常有难度,然而Facebook工程师却做到了,他们结合Web界面的特点做出了两个简单的假设,使得Diff算法复杂度直接降低到O(n)

  1. 两个相同组件产生类似的DOM结构,不同的组件产生不同的DOM结构;

  2. 对于同一层次的一组子节点,它们可以通过唯一的id进行区分。

算法上的优化是React整个界面Render的基础,事实也证明这两个假设是合理而精确的,保证了整体界面构建的性能。

9.2  ES5和ES6的差异化?

es5,es6 都是对 ecmascript规范的补充,es5已经大规模使用了,es6目前可能在个别平台存在浏览器兼容性问题; 其中箭头函数()=>()是ES6独有的。

区别1:创建组件

组件是一个自定义的js对象,在es5中使用React.createClass();在es6中必须继承React.component,然后进行创建。

ES5的写法:

ES6的写法:

区别2:组件的属性props

在ES6中,其为属性:defaultProps(可以标识static定义在class内,也可以定义在class外),而在ES5中,其为方法:getDefaultProps: function(){return {name:value}};

ES5:

ES6:

区别3:组件的状态state

ES5:

ES6:


ReactNative——UI2.组件生命周期的更多相关文章

  1. angular2系列教程(五)Structural directives、再谈组件生命周期

    今天,我们要讲的是structural directives和组件生命周期这两个知识点.structural directives顾名思义就是改变dom结构的指令.著名的内建结构指令有 ngIf, n ...

  2. Angular2 组件生命周期

    1. 说明 Angular每个组件都存在一个生命周期,从创建,变更到销毁.Angular提供组件生命周期钩子,把这些关键时刻暴露出来,赋予在这些关键结点和组件进行交互的能力. 2. 接口 按照生命周期 ...

  3. [React] 多组件生命周期转换关系

    前段时间一直在基于React做开发,最近得空做一些总结,防止以后踩坑. 言归正传,React生命周期是React组件运行的基础,本文主要是归纳多组件平行.嵌套时,生命周期转换关系. 生命周期 Reac ...

  4. 【转】Tomcat组件生命周期管理

    Tomcat组件生命周期管理 Tomcat中Server,Service,Connector,Engine,Host,Context,它们都实现了org.apache.catalina.Lifecyc ...

  5. Castle IOC容器组件生命周期管理

    主要内容 1.生命处理方式 2.自定义生命处理方式 3.生命周期处理 一.生命处理方式 我们通常创建一个组件的实例使用new关键字,这样每次创建出来的都是一个新的实例,如果想要组件只有一个实例,我们会 ...

  6. Android组件生命周期(二)

    引言 应用程序组件有一个生命周期——一开始Android实例化他们响应意图,直到结束实例被销毁.在这期间,他们有时候处于激活状态,有时候处于非激活状态:对于活动,对用户有时候可见,有时候不可见.组件生 ...

  7. Android组件生命周期(一)

    引言 应用程序组件有一个生命周期——一开始Android实例化他们响应意图,直到结束实例被销毁.在这期间,他们有时候处于激活状态,有时候处于非激活状态:对于活动,对用户有时候可见,有时候不可见.组件生 ...

  8. vue父子组件生命周期执行顺序

    之前写了vue的生命周期,本以为明白了vue实例在创建到显示在页面上以及销毁等一系列过程,以及各个生命周期的特点.然而今天被问到父子组件生命周期执行顺序的时候一头雾水,根本不知道怎么回事.然后写了一段 ...

  9. React.js 小书 Lesson20 - 更新阶段的组件生命周期

    作者:胡子大哈 原文链接:http://huziketang.com/books/react/lesson20 转载请注明出处,保留原文链接和作者信息. 从之前的章节我们了解到,组件的挂载指的是将组件 ...

随机推荐

  1. 遇到Io阻塞时会切换任务之【爬虫版】

    #! /usr/bin/env python3 # -*- coding:utf- -*- from urllib import request import gevent,time from gev ...

  2. Django内置模版过滤器

    Django内置过滤器总览 可以查询下表来总览Django的内置过滤器: 过滤器 说明 add 加法 addslashes 添加斜杠 capfirst 首字母大写 center 文本居中 cut 切除 ...

  3. 如何学习编程和做好DBA

    关于学习编程和做好DBA的关系 我这里只是讨论SQLSERVER DBA 我发现很多DBA都是从程序员开始做起的,一般做了4.5年之后就转型做DBA或者管理或者销售啊. 为什麽一开始不直接做DBA,D ...

  4. windows批处理命令

    前言 批处理文件(batch file)包含一系列 DOS命令,通常用于自动执行重复性任务.用户只需双击批处理文件便可执行任务,而无需重复输入相同指令.编写批处理文件非常简单,但难点在于确保一切按顺序 ...

  5. Maven常用dependency记录

    1.servlet配置 <dependency> <groupId>junit</groupId> <artifactId>junit</arti ...

  6. 一个简单可参考的API网关架构设计

    网关一词较早出现在网络设备里面,比如两个相互独立的局域网段之间通过路由器或者桥接设备进行通信, 这中间的路由或者桥接设备我们称之为网关. 相应的 API 网关将各系统对外暴露的服务聚合起来,所有要调用 ...

  7. LeetCode--083--删除排序链表中的重复元素

    问题描述: 给定一个排序链表,删除所有重复的元素,使得每个元素只出现一次. 示例 1: 输入: 1->1->2 输出: 1->2 示例 2: 输入: 1->1->2-&g ...

  8. GetImageURL

    Sub GetImageUrl(ByVal URL As String) Dim strText As String Dim i As Long Dim OneImg With CreateObjec ...

  9. 重构 MVC; 代码分享工具(重构,改进,打分)

    include 模块和 extend 模块的不同:   Class Extension: 通过向singleton class中加入Module来定义class method,是对象扩展的一个特例. ...

  10. Python中的魔术方法详解

    介绍 在Python中,所有以“__”双下划线包起来的方法,都统称为“Magic Method”,中文称『魔术方法』,例如类的初始化方法 __init__ ,Python中所有的魔术方法均在官方文档中 ...