SciTech-EECS-Circuits-Digital(数字电路): 信号采样(电流+电压) : PWM 控制器: SG3525A / EL817 应用之 高频感应机 + 等离子切割机 + "逆变直流电焊机"的: Latch(锁存器) + Flip/Flop(触发器) + 记忆存储电路
SciTech-EECS-Circuits-Digital(数字电路)
信号采样(电流:互感器+电压:采样电阻)
在3KV以上的高压系统,电流/电压传感器 都要与传统的高压互感器配合,
替代传统的电量变送器,为模数转换提供方便。
传统的检测元件受规定频率、规定波形,响应滞后等很多因素的限制,不能适应大功率变流技术的发展
应运而产生的新一代霍尔电流电压传感器,以及电流电压传感器与真有效枝AC/DC转换器组合成为一体化的变送器,已成为人们熟知最佳检测模块。另外,电子电力装置向高频化、模块化、组件化、智能化发展,使装置设计者得心应手,这将是电子电力技术史上划时代的根本性变革。
![]() |
![]() |
电流采样: 采样 大电流信号,用“互感器(电流型)”或新款“Hall Current Sensor(霍尔电流传感器)”;
Hall Current Sensor(霍尔电流传感器)是最新的:
广泛应用于变频调速装置、逆变装置、UPS 电源、逆变焊机、电解电镀、数控机床、微机监测系统、电网监控系统和需要 隔离检测电流电压的各个领域。优点:封装尺寸小 ,测量范围广 ,重量轻,低电源损耗,无插损:- 测量范围广:可测量任意波形的电流和电压,如直流、交流、脉冲、三角波形等,
甚至对瞬态峰值电流、电压信号也能无损地进行反映;
2.** 响应速度快:最快者响应时间只为1us**。 - 测量精度高:其测量精度优于1%,该精度适合于对任何波形的测量。
普通互感器是感性元件,接入后影响被测信号波形, 一般精度为3%~5%(且只适合50Hz 正弦波)。 - 线性度好:优于0.2%
- 动态性能好:响应时间快,可小于1us;普通互感器的响应时间为10~20ms。
- 工作频带宽:在0~100KHz 频率范围内的信号均可以测量。
- 可靠性高,平均无故障工作时间长:平均无故障时间>510 小时
- 过载能力强、测量范围大:0---几十安培~上万安培
- 体积小、重量轻、易于安装。
- 市售成品举例:
开合式交流电流变送器模块( 霍尔开口开环式直流穿孔传感器)50-800A
LEM莱姆霍尔电流传感器2000A
互感器(电流型)其实就是特别类型的“变压器(例如绕组比常为1:200或1:300)”:
- 导磁体: 多用“高频磁芯”极小体积高效率感应数百Hz到数MHz的交变电流。
- 初级绕组: 用“粗铜线”绕"1匝(或数匝)",电阻可忽略. 电感极小(因为只有1匝或数匝);
最高程度的采样信号而几乎"无损原信号"。 - 次级绕组: 用“细铜线”绕“200匝”或“数百匝”;
将感生信号的"电流"缩小数百倍(同时"电压"放大数百倍, 常用200倍或300倍); - 感应信号: 感生出高频交流信号, 经过"高频整流(二极管或桥式)"得对应信号电压。
多数时候,还要将采样信号送入"运算放大器"实现 阻抗隔离 和 电压/电流 适配。 - 注意: 只用"极小电容(瓷片电容)"滤除"高频干扰信号", 获得快速可靠的"信号响应"。
- 旧电流/电压互感器 的 cons:
虽然, 电流电压等级多, 规定频带有较高精度, 但只适合窄频带, 且不能传直流。
此外, 工作有激磁电流, 是电感性器件,响应时间上只能做到数十毫秒。 - 工艺成熟、成本低。
- 测量范围广:可测量任意波形的电流和电压,如直流、交流、脉冲、三角波形等,
电压采样:
Tesla电动车上的 SHUNT 与 磁通门技术 是新的。
在电流环路 上 “串联采样电阻(低阻值、大功率、高精度)”是 常用的:- 低阻值 是最大程度的减小“对原电路的影响”和“功率损失”;
- 大功率: 因为原电路的电流要有富余度;
例如逆变电焊机的电流瞬时可达数百A以上; :
例如本人有一台大焊Z7-315逆变焊机, 采样电阻是"巨型"的"铜合金厚片式"电阻;
采样电阻是 180A/V(每通过180A电流, 产生1V电压); 可换算出其阻值: 5.556mΩ,
而且是"整体全金属厚片(应当是锰铜合金)", 焊在大"焊盘"上(保障功率富余、散热)。 - 高精度: 高精度电阻, 极低"温度飘移", 通过采样信号的电压,精准计算出通过电流。
- 感应信号: 经过RC(用大一点的电解电容)电路滤波 得到稳定、平滑的"信号响应"。
常用光耦EL817的引脚图

三相交流电的整流
三相交流供电(380V)适用于大功率电器机械。
三相交流电(380V) 与 双相交流电(220V)的整流:
- 三相交流电(380V)用5脚桥堆(或 6/8个大功率二极管)整流, 前用3P空气开关(三线).
- 单相交流电(220V)用4脚桥堆(或 4个大功率二极管)整流, 前用2P空气开关(两线).
三相交流电(380V)的三种常用整流方式
三相交流电(380V)的三种常用整流方式:
- 1个 5Pin 的 三相整流桥堆 模块;
- 3个 4Pin 的 单相整流桥堆 模块 联合 成三相整流;
- 6个 2Pin 的 高通能二极管 组合 成 三相整流电路。
![]() |
![]() |
|---|---|
![]() |
![]() |
220V/380V 双电压自适应
内有识别220V或380V电压电路自动切换,

焊机线材
可以用已有的220V电线并行数根,自制焊把线,购买一副“快速插头(红、黑各一)”和“地线夹、电焊钳各一”即可。
有条件的购买 标准规格的 焊枪。
![]() |
![]() |
![]() |
![]() |
![]() |
逆变焊机 的 一些 重要设计:
- 逆变整流 后 为什么不加 大容量滤波电容?
电容滤波后电压升高,但是持续带负载能力比较弱,
而电感滤波后,与其刚好相反,持续带负载能力非常强。 - 焊机的“电容”是不是越多焊接功力就越好?
不是的。逆变焊机的滤波电容,并不是数量越多、容量越大越好。
只要焊机的滤波电容容量足够保证:
焊接过程不会断弧、焊接电弧硬、焊机负载率低、焊接稳定性差的特点.
但是滤波电容的容量及数量是焊机厂家出厂前就根据焊机功率设计好的。
逆变直流电焊机
大焊ZX7-315(三旋钮)逆变焊机, 主集成电路
- 控制电源: 单MOS管反激式, 两路(次级绕组)单二极管整流滤波输出稳定的: +24V, +12V:
- F-Cell 3878: MOS管
- UC3843(TI): 经典的PWM Controller
- 所有其它控制电路都由此电源供电.
![]()
- 逆变控制电路:
- SG3525AN(ST Micro): Oscillator 和PWM(对振荡电流精确至每周期的控制)
- MSN4688(双MOS管)×2:
- 增强SG3525AN的Pin 11 与 Pin 14的驱动能力,
- MSN4688×2 通过高频变压器驱动IGBT, 隔离"控制电路" 与"高压电路".
- LM358(National Semiconductor)的运算放大器
- SG3525AN通过MSN4688带高频变压器控制双IGBT或 四IGBT功率变换:
![]()
![]()
![]()
- 功率调制电路:
S35VB100: 高压整流桥堆: 220V 转 HVDC(高压直流), 可用S50VB100替换.
40T120 x 2: IGBT(Infineon), IKW40T120, \(V_{CE}=1200V, I_{C}=40A, I_{Cpuls}=105A\)
D92-02 x 3(Nell, High Power): FRED, Ultrafast Soft Recovery Diode, 2 x 10A, 快速恢复双二极管模块.
220V/380V 双电压自适应(内有识别220V或380V电压电路自动切换到):
![]()
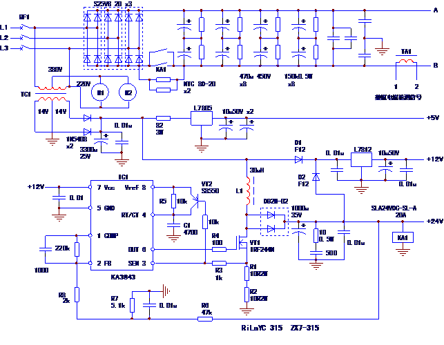
ZX7-315逆变焊机升压变频器的升压电路, 2016年08月10日
市电功率变换:
![]()
ZX7-315逆变焊机的电路分析
- 整流主电路、电容预充电控制电路
市电经电源开关(空气断路器)QF1,过 桥式整流模块 成 HVDC(高压直流)。
预充电"电路, 继电器KA1(常开) 和 两只PTC(功率)电阻 组成,加电时,
防止"冲击电流"损坏整流模块 和 触发市电跳闸"(大电容在上电时如同"短路")。- 上电时, KA1断开, HVDC经两只并联PTC电阻为大滤波电容限流充电;
- 大滤波电容充到一定电压, "控制电源" 起振, KA1吸合短接限流PTC电阻;
- HVDC滤波电容 两端达约DC530V, 由A、B端子供后级逆变电路。
- 过流保护电路(过流停机: 串在主电路A、B上的"电流检测用互感变压器"取样)
TA1(电流互感)串接于HVDC输出环路, 整流后得电流检测信号, 送入过流保护电路。 - "控制电源电路":
- TC1(电源变压器)一次绕组为380V, 经自耦绕组的AC220V, 供散热用M1、M2,
用于对 逆变电源 的 功率管 和 输出整流电路 强制风冷, 以增强散热效果。 - TC1(电源变压器)的双14V二次绕组, 输入AC14V经全桥整流后约DC18V电压,
共分3路送入后级电源电路:- L7805稳压+5V, 供"数显表头"显示焊接电流调节值(见下图5-11);
- L7812稳压+12V, 作为"升压开关电源"振荡芯片KA3843 和 "控制电路"的工作电源;
- 送入由"PWM脉冲"振荡芯片 和 "电源开关管" 等器件构成的升压稳压+24V电路,
形成+24V稳压电源,供 KA1(主电路充电继电器)的线圈 及 "驱动电路" 用。
- TC1(电源变压器)一次绕组为380V, 经自耦绕组的AC220V, 供散热用M1、M2,
- 振荡芯片UC3842(电路结构与原理大体同UC3843/2843/3844/KA3842/2843)
注意: UC3842是“电流模式”的“PWM Controller”(参考ST Micro的官方文档)。
其电路原理本书有关章节已有介绍,此处不再赘述。
由振荡芯片IC1、电感L1和开关管VT1(元件序号为作者添加)等构成+24V升压稳压电路,
电路工作过程的简述:- PWM电路 及其 驱动电路:
+12V供电电源加到IC1的7脚以后,在8脚输出5V基准电压,
经R5和VT2导通等效电阻的并阻电阻、C1定时电路和IC1内部振荡电路形成振荡信号,
在6脚生成PWM脉冲, 驱动开关管VT1。- VT1导通时, 电感L1吸电, 其自感电势上正下负, D92M-02(整流器)截止;
- VT1截止期, 因流过L1的电流不能突变, 而感应下正上负的电势, 放电环路有:
经L1上端、3300uF电容到地; 和经L1下端、D92M-02、+24V的负载 到地.
此时, D92M-02导通, 经1000u电容滤波, 为负载电路和提供电流。 - 因L1自感电势为上负下正, 其负端接于18V正端, L1正端相对于18V成升压输出。
- 过载保护: 开关管S极的两只串联电阻R1、R2将工作电流取样为电压检测信号,
送入IC1的3脚. 过载时, 改变IC1的6脚 输出脉冲的宽度 或使其处于 保护停振状态; - 稳压电路: +24V 经R6、R7分压, 由R8入IC1的2脚(电压反馈)作为稳压闭环控制.
- L7812输入端的两只二极管D1、D2为隔离二极管,上电瞬间D1导通,
18V整流电压加到L7812的输入端,使L7812输出电压供IC1起振电压和电流。
当+24V电压稳定后, D2导通, D1截止,L7812改由稳定的+24V供电,
保障L7812输出稳定的+12V,作为IC1的稳定电源. 避免因电压波动使18V变化,
致后级控制电路的+12V、+24V电源电压变动超过容许值时, 引起工作失常。 - 脉冲变宽变频调制:(使本电路有别于常规开关电源, 既调宽又调频的电路).
VT2(晶体管)控制, 既调整脉宽又变频(工作电流变化在一定范围改变振荡频率)。- 上电期和工作电流偏小时, VT2"深度导通", 其电极C、E之间的等效电阻较小,
与R5并联成的总阻值较小, 定时电路时间常数较小, 振荡频率较高, L1储能增多; - 工作或问题时, 工作电流变大, 其采样信号压上升, VT2电压变小, VT2"浅度导通",
VT2电极C、E之间的等效电阻变大, IC1的4脚的外围定时电路的时间常数变大,
电路振荡频率降低,L1的储能量减少。 - 是"工作电流"的"负反馈控制", 利于维持工作电流的稳定。
- 上电期和工作电流偏小时, VT2"深度导通", 其电极C、E之间的等效电阻较小,
- +24V电源,是由18V左右的整流电压升压后取得的。
由此想到升压变频器的输入220V,输出380V三相交流是可能和可行的。
推测实际电路结构应该是: 先将输入单相AC220V整流,变为约280V的直流,
后经L1、VT1、IC1逆变将280V升压为530V直流后送入IGBT逆变出三相AC380V。
但由于升压电路的电路结构和元件体积所限,升压变频器仅局限于小功率机型。
- PWM电路 及其 驱动电路:
IGBT 逆变成 电焊机 大电流低压

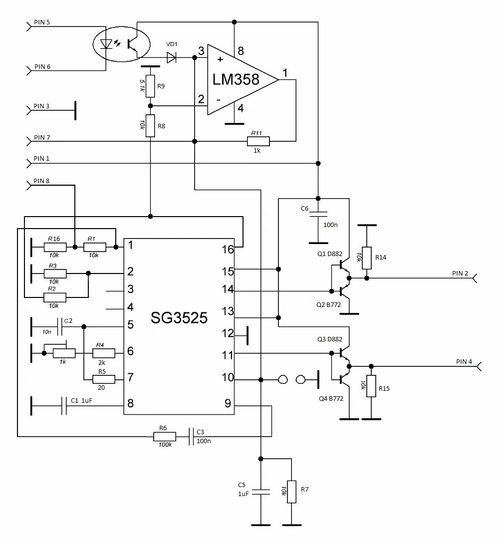
驱动板(sg3525)
全桥逆变电路是两组相反的驱动电信号: amplitude幅值一样,phase相差90度的。驱动信号控制开关管。
- 带保护电路(过流/过放/过温)
![]()
- DC-DC变换原理
![]()
- 市售sg3525+LM358成品模块
![]()
PWM集成电路: SG3525A / KA3525
SG3525 系列的产商大体有"Onsemi" 和 "STM":
- Onsemi: https://www.onsemi.com/pdf/datasheet/sg3525a-d.pdf
- STM: https://www.st.com/resource/en/datasheet/sg3525.pdf

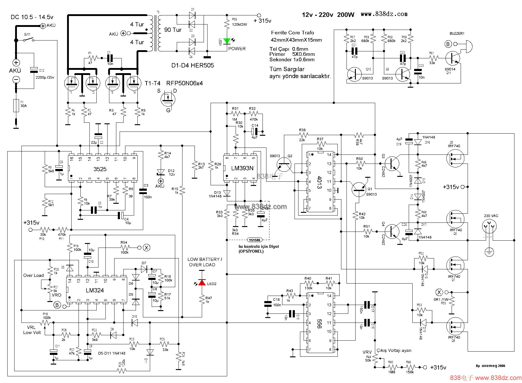
用 SG3525/KA3525 实现逆变器电路图
- 逆变器采用SG3525做为控制器,变压器用铁氧体磁芯的E型绕制,
- 输入电压直流10.5-14.5V,输出电压交流220V正弦波,负荷为200W。
- 电路设计有电压下降和过载(超过负载)保护装置。
- 电路输出端与输入端没有隔离高压与低压,因而使用操作时要注意。

Latch(锁存器)




Flip/Flop(触发器)


触发器(双稳态): 记忆存储电路


区分 "Latch" 与 "FlipFlop"

等离子切割机
而 等离子切割机 比 “逆变直流焊机”只多出切割部分,
增加一些元器件即可,包括用于切割“引弧”的“电抗器”和高压滤波电容。
- "电弧"的"高频振荡电路+参数" ,有市售:搜索"特斯拉线圈"(电弧发生器).
- 割炬 与 工件 距离 1-2mm(毫米) 或 接触(此时要求"割炬嘴"有"排气槽").
- 高速压缩气流: 只要高速气流的气压大于0.2MPa以上,可灵活实现.
- 割炬: 有市售成品: "等离子P割枪(例如P80型)".
- 电火花线切割机 原理与"等离子切割机"大同小异,
另外要解决"高精度测量与定位"和"智能+全自动"(可加上"计算机+网络"控制)。
等离子切割机(变压器升压)电路
虽然旧款空气等离子切割机(升压变压器)”电路简单,但其"原理"足够明晰:
AC-DC 及大电容储能
3相交流电经过3相桥堆整流转换成 HVDC(高压直流电) ,用大电容滤波+储能;
HF(火花发生器)由“继电器”控制“升高压变压器”的初级通断,
及高频振荡(LC振荡)电路产生高频交变电压,供HF(火花放电)用。
使“升高压变压器”次级的HF(火花发生器)得交流高压, 击穿空气, 生成等离子体,
即: 大功率交变电流 产生的 “电弧”, 其能量 是由 高频振荡电路 的 大电感 供应.
注意: 在HF通电前,高速压缩空气流已工作,将产生的 “电弧”吹向工件,
不仅引导电弧的高能切割工件,而且对HF的电极散热,
另外HF的电极是"铪"(易放出电子而且耐高温)特制。AC-DC 及控制电路:
控制电路 有专用变压器,及整流滤波电路;
另外通过切割枪上的"触发开关"驱动"HF放电继电器"的初级通断。
原理图:


![]() |
![]() |
![]() |
![]() |
|---|---|---|---|
![]() |
![]() |
![]() |
![]() |
高频机(感应加热机)
高频感应机

![]() |
![]() |
![]() |
SciTech-EECS-Circuits-Digital(数字电路): 信号采样(电流+电压) : PWM 控制器: SG3525A / EL817 应用之 高频感应机 + 等离子切割机 + "逆变直流电焊机"的: Latch(锁存器) + Flip/Flop(触发器) + 记忆存储电路的更多相关文章
- 多普勒失真信号采样Matlab模拟分析
多普勒失真信号采样Matlab模拟分析 方案 水声通信指的是使用声信号在水中数据传输. 相对而言.电磁信号在水中吸收严重衰减过快,光信号受水中悬浮颗粒的影响,也无法完毕远距离传输. 这两种信号的传播距 ...
- PWM,SBUS,PPM信号转模拟电压的方案
PWM,SBUS,PPM信号转模拟电压的方案 -----------------本文由"麦粒电子"撰写,并提供相应产品服务.---------------- 案例场景 有个内部采用 ...
- 安森美电量计采用内部电阻跟踪电流--电压HG-CVR
http://www.dianyuan.com/article/34608.html LC709203F应用:用于便携式设备单节锂电池的智能电量计http://files.cnblogs.com/fi ...
- PWM原理及其在电源中的应用
熟悉单机片的同学就应该知道pwm,也就是脉冲宽度调制技术,它是通过对一系列脉冲的宽度进行调制,来获得等效的波形.是利用微处理器的数字输出来对模拟电路进行控制的一种非常有效的技术,因其操作简单,又灵活等 ...
- PLC模拟量采集模块在工控领域的应用
在工业现场中,往往需要对温度.电流.电压等模拟量进行控制采集,这可以使用PLC对这些数据进行采集,但是如今生产各种PLC模拟量采集模块的厂家非常多,不同类型的PLC都是有自己专属的模拟量采集模块的,不 ...
- 常用DC-DC;AC-DC电源芯片
求推荐几个常用的开关电源芯片http://bbs.21ic.com/icview-1245974-1-1.html(出处: 21ic电子技术论坛) 1.1 DC-DC电源转换器 1.低噪声电荷泵DC- ...
- FOC 电流采样方案对比(单电阻/双电阻/三电阻)
如果本文帮到了你,帮忙点个赞: 如果本文帮到了你,帮忙点个赞: 如果本文帮到了你,帮忙点个赞: 创作不易 谢谢支持 文章目录 1 电流采样的作用 2 硬件架构 3 采样关键 4 采样方案 5 三电阻采 ...
- FOC中的电流采样
电流采样是FOC的基础,具体有电流传感器采样.电阻采样,电阻采样以其简单低成本的应用广泛使用. 电阻法采样有单电阻采样.双电阻采样.三电阻采样. 一. 单电阻采样 单电阻采用分时采样,在一个PWM周期 ...
- EMI-CLK信号串电阻并电容
一般DMIC的CLK都会EMI超标,所以看到的案子这个DMIC CLK信号都会源端串接电阻和并电容 1,串电阻是为了信号的完整性,考虑到匹配的,一般说来这个电阻不是固定的,要随实际的PCB的走线的阻抗 ...
- 一文打尽PWM协议、PPM协议、PCM协议、SBUS协议、XBUS协议、DSM协议 | STM32的通用定时器TIM3实现PPM信号输出
PWM.PPM.PCM.SBUS.XBUS.DSM都是接收机与其他设备通信的协议. 请注意这里不要将遥控器和接收机之间的协议混淆.遥控器和接收机之间会采用某种协议来互相沟通,这些协议往往各个厂牌各自有 ...
随机推荐
- 前端 Vue 后端返回流,前端通过流进行下载
前端写法 //文件下载 async handleDownload(row) { try { // 假设文件是通过 GET 请求获取的,url 为文件资源的 API 地址 const response ...
- .net6 api添加接口注释
参照: .NET 6 Swagger添加xml注释 - 凡尘一叶~ - 博客园 (cnblogs.com)[这个比较准] .net core的Swagger接口文档使用教程(一):Swashbuckl ...
- 拆解 Cursor Pro 自动化工具,看看它是怎么实现的?
深入解析Cursor Pro自动化工具的核心实现 从源码角度剖析关键技术 完整解读:注册.认证.机器码重置的自动化方案 项目概述 大家好,我是松哥.这篇文章将为大家详细解析一个Cursor自动化管 ...
- 9.9K star!大模型原生即时通信机器人平台,这个开源项目让AI对话更智能!
嗨,大家好,我是小华同学,关注我们获得"最新.最全.最优质"开源项目和高效工作学习方法 "高稳定.支持插件.多模态 - 大模型原生即时通信机器人平台" 项目亮点 ...
- mysql服务未启动报错2003-Can't connect to MySQL server on 'localhost' (10061 "Unknown error")
解决方法:开启mysql服务再试试 管理员身份运行cmd 开启mysql服务net start mysql 关闭mysql服务 net stop mysql
- React并发机制揭秘
@charset "UTF-8"; .markdown-body { line-height: 1.75; font-weight: 400; font-size: 15px; o ...
- Hystrix 服务的隔离策略对比,信号量与线程池隔离的差异
支持的隔离策略 Hystrix支持的 hytrix支持线程池隔离和信号量隔离 信号量的隔离: it executes on the calling thread and concurrent requ ...
- Mac sublime text4 修改选中行背景色
在下面目录找到Mac sublime text所使用的配置文件: /Users/wxxf/Library/Application Support/Sublime Text/Packages/User ...
- Linux环境使用apt-get安装telnet、curl、ifconfig、vim、ping等工具【转】
当在Linux服务器执行Telnet命令时,如果提示command not found: telnet,说明服务器上并未安装Telnet命令,需要安装此命令.下面介绍在linux服务器如何安装te ...
- 【2020.11.14提高组模拟】无尽之前 (game) 题解
[2020.11.14提高组模拟]无尽之前 (game) 题解 有趣的题面 题目背景 雏见泽,一个和平的,或者说本应和平的小村庄,却因连续四年的怪死事件而蒙上了阴 影. 无一例外,每年的事件都发生在棉 ...





























