[转帖]AES算法(五)GCM工作模式
https://zhuanlan.zhihu.com/p/376692295
在以前介绍的基本工作模式中,ECB、CFB、OFB 三种模式可以解决 ECB 模式中相同明文生成相同密文的缺陷,CTR 又可以在此基础上提供多分组并行加密特性,但是它们都不能提供密文消息完整性校验功能,所有就有了 GCM 模式。
讲解 GCM 模式之前,我们先要讲一下 MAC和GMAC。
MAC
MAC 全称是 Message Authentication Code,中文名称为消息认证码,一串由密钥和密文生成的固定值,有时也称 Auth Tag。
MAC 的使用流程如下:
- 首先 Sender 和 Receiver 共享同一个 Key,约定一个 MAC 计算算法 Algorithm
- Sender 把要传递的消息 Message 通过 Key 和 Algorithm 计算出 MAC,将 Message 和 MAC 发送给 Receiver
- Receiver 收到 Message 和 MAC 后,将 Message 通过约定的 Key 和算法 Algorithm 计算出 MAC_1,通过对比 MAC 和 MAC_1 是否相等
- MAC == MAC_1 消息无篡改且是 Sender 发布的
- MAC != MAC_1 消息有篡改或者根本不是 Sender 发布的,也就是有问题

消息认证码是密码学家工具箱中的 6 大工具之一:对称密码、公钥密码、单向散列函数、消息认证码、数字签名和伪随机数生成器。
MAC 跟哈希有点像但比哈希要复杂,因为 Mac 的生成和验证过程都是需要密钥的。
GMAC
GMAC 全称是 Galois Message Authentication Code,中文名称为伽罗瓦消息验证码。
GMAC 就是利用伽罗华域(Galois Field,GF,有限域)乘法运算来计算消息的 MAC 值。
GCM 模式
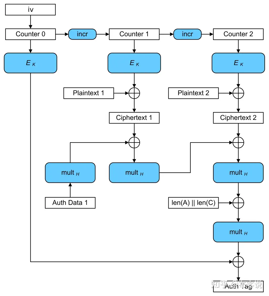
GCM 全称为 Galois/Counter Mode,可以看出 G 是指 GMAC,C 是指 CTR。它在 CTR 加密的基础上增加 GMAC 的特性,解决了 CTR 不能对加密消息进行完整性校验的问题。
GCM 加密所需数据:明文 P、加密密钥 Key、初始向量 IV、附加消息 F。
GCM 加密步骤如下:
- 将 P 分为 P1、P2、…、Pn,Px 长度 <= 128
- 生成累加计数器 c0、c1、c2、…、cn,由密钥 Key 计算出密钥 H
- 将 IV、c0 进行运算(连接、加和、异或等)得到 IV_c0,用 Key 加密 IV_c0 得到 IVC0
- 将 IV、c1 进行运算(连接、加和、异或等)得到 IV_c1,用 Key 加密 IV_c1 得到 IVC1,将 IVC1、P1 做异或运算得到 C1,用密钥 H 通过 GMAC 算法将附加消息 F 计算出 F1, F1 与 C1 做异或运算得到 FC1
- 将 IV、c2 进行运算(连接、加和、异或等)得到 IV_c2,用 Key 加密 IV_c2 得到 IVC2,将 IVC2、P2 做异或运算得到 C2,用密钥 H 通过 GMAC 算法将附加消息 FC1 计算出 F2, F2 与 C2 做异或运算得到 FC2
- …
- 将 IV、cn 进行运算(连接、加和、异或等)得到 IV_cn,用 Key 加密 IV_cn 得到 IVCn,将 IVCn、Pn 做异或运算得到 Cn,用密钥 H 通过 GMAC 算法将附加消息 FC(n-1) 计算出 Fn, Fn 与 Cn 做异或运算得到 FCn
- 拼接 C1、…Cn 得到密文 C,用密钥 H 通过 GMAC 算法结合 FCn 和 IVC0 最终计算出 MAC
GCM 加密步骤相关资料较少,本文根据维基百科大致做了步骤拆解,如有不准确请敬请斧正

[转帖]AES算法(五)GCM工作模式的更多相关文章
- rabbitmq的五种工作模式
abbitmq的五种工作模式
- RabbitMQ 五种工作模式
官网介绍:https://www.rabbitmq.com/getstarted.html 五种工作模式的主要特点 简单模式:一个生产者,一个消费者 work模式:一个生产者,多个消费者,每个消费者获 ...
- Thrift 的五种工作模式
一.thrift 共有5中工作模式,分成阻塞和非阻塞: 阻塞:TSimpleServer.TThreadPoolServer 非阻塞:TNonblockingServer.THsHaServer.TT ...
- 消息队列rabbitmq的五种工作模式(go语言版本)
前言:如果你对rabbitmq基本概念都不懂,可以移步此篇博文查阅消息队列RabbitMQ 一.单发单收 二.工作队列Work Queue 三.发布/订阅 Publish/Subscribe 四.路由 ...
- java加解密算法--对称加密工作模式
对称加密又分为分组加密和序列密码.分组密码,也叫块加密(block cyphers),一次加密明文中的一个块.是将明文按一定的位长分组,明文组经过加密运算得到密文组,密文组经过解密运算(加密运算的逆运 ...
- AES算法加密java实现
package cn.itcast.coderUtils; import java.security.Key; import javax.crypto.Cipher; import javax.cry ...
- Jetson TX2 不同的工作模式
Jetson TX2 有五种工作模式,下面介绍这几种工作模式下电压.频率以及如何启动. 原理图 几种不同的工作模式 mode mode name Denver Frequency ARM Freque ...
- 面试官:RabbitMQ有哪些工作模式?
哈喽!大家好,我是小奇,一位不靠谱的程序员 小奇打算以轻松幽默的对话方式来分享一些技术,如果你觉得通过小奇的文章学到了东西,那就给小奇一个赞吧 文章持续更新 一.前言 今天又.又.又来面试了,还是老规 ...
- AES五种加密模式(CBC、ECB、CTR、OCF、CFB)
--转载https://www.cnblogs.com/starwolf/p/3365834.html https://www.freebuf.com/column/171939.html 分组密码有 ...
- AES五种加密模式
分组密码在加密时明文分组的长度是固定的,而实用中待加密消息的数据量是不定的,数据格式可能是多种多样的.为了能在各种应用场合安全地使用分组密码,通常对不同的使用目的运用不同的工作模式. 一.电码本模式( ...
随机推荐
- 【scikit-learn基础】--『监督学习』之 决策树回归
决策树算法是一种既可以用于分类,也可以用于回归的算法. 决策树回归是通过对输入特征的不断划分来建立一棵决策树,每一步划分都基于当前数据集的最优划分特征.它的目标是最小化总体误差或最大化预测精度,其构建 ...
- vulnhub - tornado - wp
coverY: 0 tornado 信息收集 目标开放了80,22端口. 访问80网页,是默认页面: 目录枚举 用dirsearch没有什么发现,换gobuster发现了一个bluesky目录.访问如 ...
- vulntarget-d-wp
vulntarget-d 配置信息 系统 ip kali 192.168.130.5 ubuntu 18 ip1: 192.168.130.8 ip2: 10.0.10.1 win7 10.0.10. ...
- 神经网络优化篇:详解梯度的数值逼近(Numerical approximation of gradients)
在实施backprop时,有一个测试叫做梯度检验,它的作用是确保backprop正确实施.因为有时候,虽然写下了这些方程式,却不能100%确定,执行backprop的所有细节都是正确的.为了逐渐实现梯 ...
- aspnetcore使用websocket实时更新商品信息
先演示一下效果,再展示代码逻辑. 中间几次调用过程省略... 暂时只用到了下面四个项目 1.产品展示页面中第一次通过接口去获取数据库的列表数据 /// <summary> /// 获取指定 ...
- 快速掌握服务网格系列二:云原生、K8S、服务网格(Service Mesh)及微服务之间的关系
快速掌握服务网格系列二:云原生.K8S.服务网格(Service Mesh)及微服务之间的关系 首先看下CNCF对云原生的定义: Cloud native technologies empower o ...
- 文心一言 VS 讯飞星火 VS chatgpt (62)-- 算法导论6.5 1题
文心一言 VS 讯飞星火 VS chatgpt (62)-- 算法导论6.5 1题 一.试说明 HEAP-EXTRACT-MAX在堆A=(15,13,9,5,12,8,7,4,0,6,2,1)上的操作 ...
- 干货分享丨玩转物联网IoTDA服务系列六-恒温空调
摘要:本文主要讲述空调接入到物联网平台后,通过恒温空调控制系统,不论空调是否开机,都可以调整空调默认温度,待空调上电开机后,自动按默认温度调节. 场景简介 通过恒温控制系统,不论空调是否开机,都可以调 ...
- 宝兰德应用服务器软件与华为云GaussDB完成兼容互认证
摘要:北京宝兰德软件股份有限公司携手华为云完成宝兰德应用服务器软件9.5与GaussDB数据库兼容性测试,并获得华为云授予的技术认证书. 本文分享自华为云社区<宝兰德应用服务器软件与华为云Gau ...
- Spark 开源新特性:Catalyst 优化流程裁剪
摘要:为了解决过多依赖 Hive 的问题, SparkSQL 使用了一个新的 SQL 优化器替代 Hive 中的优化器, 这个优化器就是 Catalyst. 本文分享自华为云社区<Spark 开 ...