SW3518中文规格书
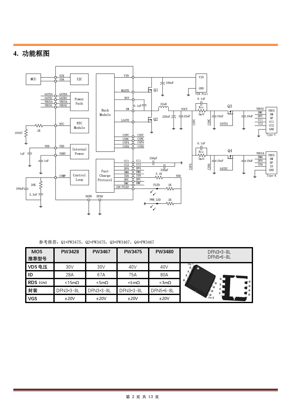
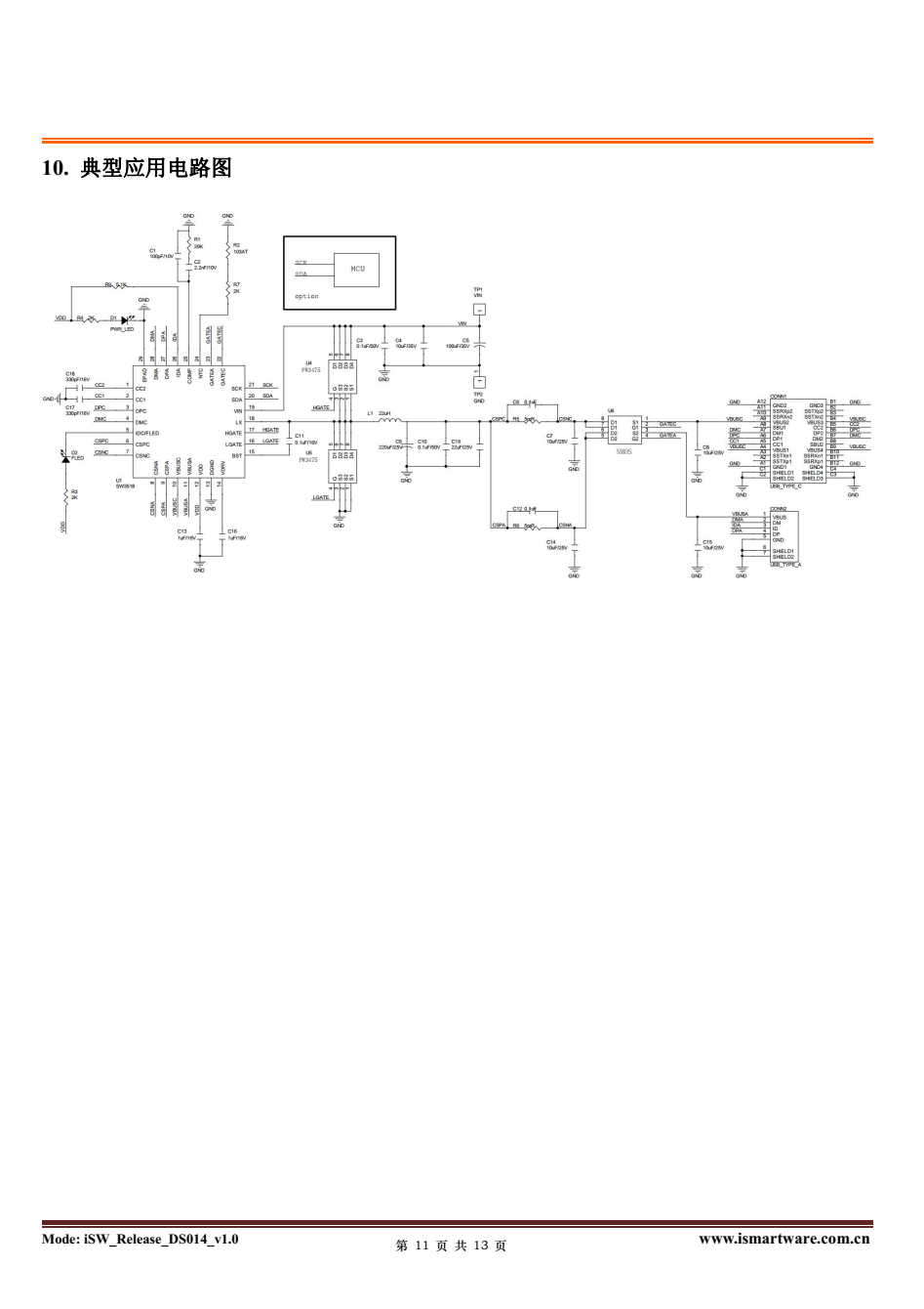
SW3518 是一款高集成度的多快充协议双口充电芯片, 支持 A+C 口任意口快充输出, 支持双口
独立限流。 其集成了 5A 高效率同步降压变换器, 支持 PPS/PD/QC/AFC/FCP/SCP/PE/SFCP/VOOC
等多种快充协议, CC/CV 模式, 以及双口管理逻辑。 外围只需少量的器件, 即可组成完整的高性能
多快充协议双口充电解决方案。芯片代理:深圳市夸克微科技 郑R 13528458039 Q : 2867714804












SW3518中文规格书的更多相关文章
- IP2726中文规格书
IP2726_AC_FBR 是一款集成多种协议.用于USB-A 和 TYPE-C 双端口输出的快充协议 IC.支持多种快充协议,包括 USB TypeC DFP,PD2.0/PD3.0/PPS ,HV ...
- IP2723T中文规格书PDF
IP2723T 是一款集成多种协议.用于 USB 输出端口的快充协议 IC.支持多种快充协议,包括 USBTypeC DFP,PD2.0/PD3.0/PPS,HVDCPQC4/QC4+/QC3.0/Q ...
- CS5216 DP转HDMI 1080P方案|CS5216参数|CS5216中文规格书
Capstone CS5216是一款单端口/中继器,具有重新定时功能.它支持交流和直流耦合3.0-Gbps操作,可编程均衡和抖动清除.它包括DP电缆适配器寄存器,可用于识别电缆适配器的功能.这个抖动清 ...
- MA8621带SD读卡的USB 2.0高速3端口HUB方案芯片|MA8621中文规格书|USB 2.0方案
MA8621说明 MA8621是USB 2.0高速3端口集线器的高性能解决方案,带有SD卡控制器,完全符合通用串行总线规范2.0.控制器继承了先进的串行接口技术,当3个DS(下游)端口同时工作时,功耗 ...
- gattAttribute_t 含义 中文解释
1. gattAttribute_t 是一个结构体数据类型,里面存放了各种类型的数据. 现在 看看 TI 是怎么描述的,如下: /** * @brief GATT Attribute form ...
- win10 环境 gitbash 显示中文乱码问题处理
gitbash 是 windows 环境下非常好用的命令行终端,可以模拟一下linux下的命令如ls / mkdir 等等,如果使用过程中遇到中文显示不完整或乱码的情况,多半是因为编码问题导致的,修改 ...
- 网页提交中文到WEB容器的经历了些什么过程....
先准备一个网页 <html><meta http-equiv="Content-Type" content="text/html; charset=gb ...
- opencv在图像显示中文
在图像定位和模式识别时,经常需要把结果标注到图片上,标注内容可以是数字字母.矩形框等(opencv支持的)或者是中文汉字(借助freetype). 1.显示数字/矩形框 #include <op ...
- solr服务中集成IKAnalyzer中文分词器、集成dataimportHandler插件
昨天已经在Tomcat容器中成功的部署了solr全文检索引擎系统的服务:今天来分享一下solr服务在海量数据的网站中是如何实现数据的检索. 在solr服务中集成IKAnalyzer中文分词器的步骤: ...
随机推荐
- Windows下anaconda换源和pip换源
换源解决下载安装速度慢的问题. 1. anaconda换源 打开cmd命令行,输入 conda config --set showchannelurls yes 会在C:\Users\xx文件夹下生成 ...
- linux -bash: unzip: 未找到命令(实测有效!)
今天使用linux解压的时候遇到了不能解压的问题,然后就看了一些文档,写一个解决方案 Linux version 3.10.0-957.10.1.el7.x86_64 (mockbuild@kbuil ...
- tomcat8默认umask已改为027
1. umask的简单介绍 不过我们通常只用后三位,同样对应属主属组以及其他用户的权限,例如你的账号umask值为0022(可直接通过umask命令查看), 此时你创建的文件权限默认为644(文件初始 ...
- 图解 IP 基础知识!
我把自己以往的文章汇总成为了 Github ,欢迎各位大佬 star https://github.com/crisxuan/bestJavaer IP 协议 路由器对分组进行转发后,就会把数据包传到 ...
- tornado&django --- 分页
tornado 1,urls.py import config import os from views.view import IndexHadnler,SearchHadnler,Searchre ...
- Raft算法系列教程2:状态机复制 (State Machine Replication)
分区容错如何保证? 在分布式系统设计中,需要遵循CAP理论,如果我们要让一个服务具有容错能力,那么最常用最直接的办法就是让一个服务的多个副本同时运行在不同的节点上.但是,当一个服务的多个副本都在运行的 ...
- 高端面试必备:一个Java对象占用多大内存
这个问题一般会出现在稍微高端一点的 Java 面试环节.要求面试者不仅对 Java 基础知识熟悉,更重要的是要了解内存模型. Java 对象模型 HotSpot JVM 使用名为 oops (Ordi ...
- List<bean> 转换成List<Map>
//将listmap转换成list实体类 List<OaAttachment>list=new ArrayList<OaAttachment>(); if(Func.isNot ...
- 快速沃尔什变换 (FWT)学习笔记
证明均来自xht37 的洛谷博客 作用 在 \(OI\) 中,\(FWT\) 是用于解决对下标进行位运算卷积问题的方法. \(c_{i}=\sum_{i=j \oplus k} a_{j} b_{k} ...
- Arduino IDE 开发 ESP-01S/ESP-01物联网实战检测温度湿度上传MQTT服务器
一.硬件准备 USB转ESP8266两块.DHT11温度湿度传感器.ESP8266-01/ESP8266-01一块(如果学习的话多买几块,ESP-01/ESP-01S的区别) USB转ESP8266 ...