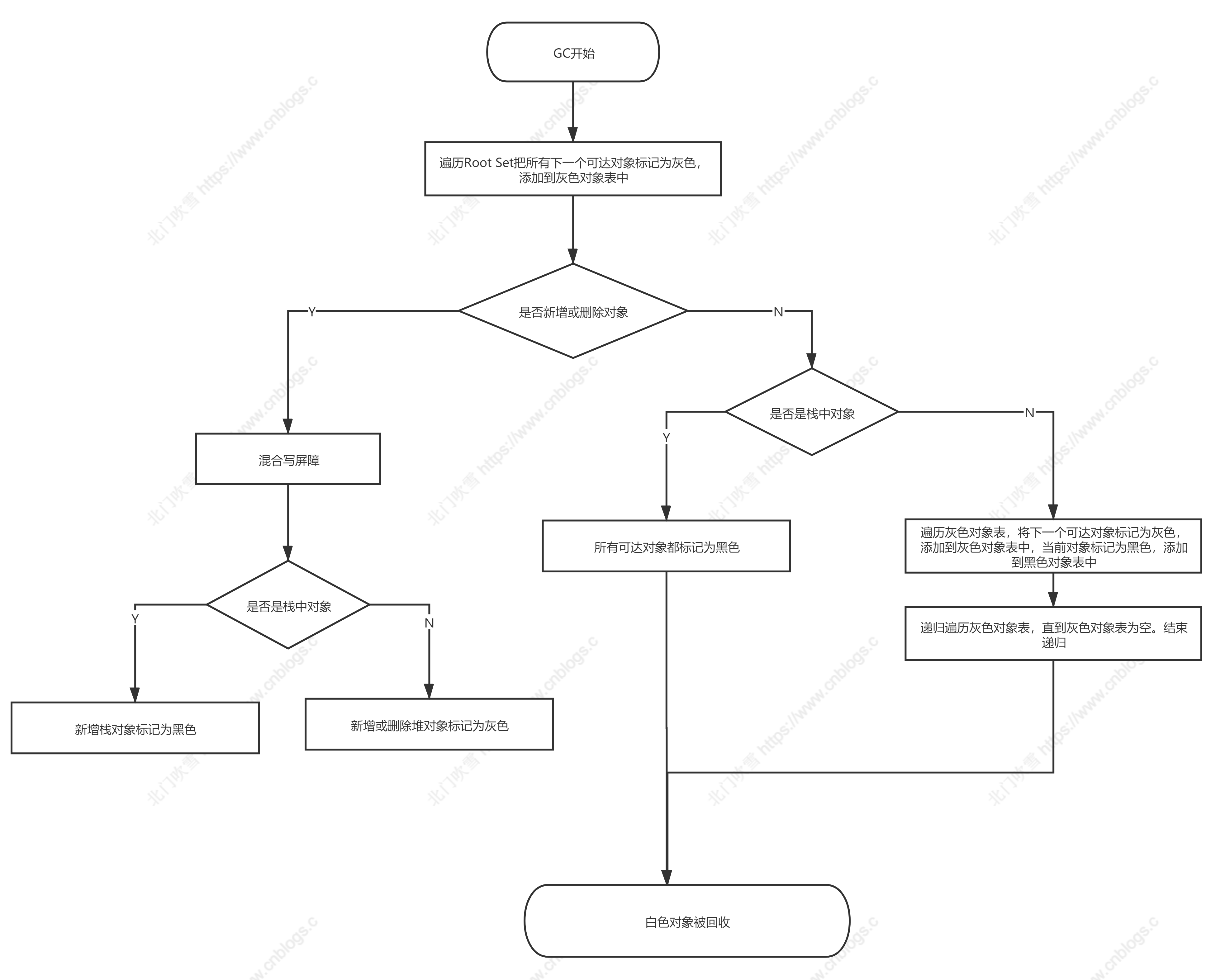
Go-GC-三色标记与混合写屏障



Go-GC-三色标记与混合写屏障的更多相关文章
- GC 卡顿 优化 三色标记优势
小结: 1. 三色标记的一个明显好处是能够让用户程序和 mark 并发的进行 Go GC 卡顿由秒级降到毫秒级以下:到底做了哪些优化? https://mp.weixin.qq.com/s/2BMGG ...
- 《深入理解Java虚拟机》第三章读书笔记(二)——HotSpot垃圾回收算法实现(OopMap,安全点安全区域,卡表,写屏障,三色标记算法)
系列文章目录和关于我 前面<深入理解Java虚拟机>第三章读书笔记(一)--垃圾回收算法我们学习了垃圾回收算法理论知识,下面我们关注下HotSpot垃圾回收算法的实现,分为以下几部分 对象 ...
- G1混合式GC与三色标记算法详解【纯理论】
继续基于上一次https://www.cnblogs.com/webor2006/p/11146273.html的理论进一步了解G1. G1收集概览: G1算法将堆划分为若干个区域(Region),它 ...
- 一文带你弄懂 JVM 三色标记算法!
大家好,我是树哥. 最近和一个朋友聊天,他问了我 JVM 的三色标记算法.我脑袋一愣发现竟然完全不知道!于是我带着疑问去网上看了几天的资料,终于搞清楚啥事三色标记算法,它是用来干嘛的,以及它和 CMS ...
- 【JVM调优】Day02:CMS的三色标记算法、分区的G1回收器、短时停顿的ZGC回收器
一.CMS及其三色标记算法 1.核心 标记整个图谱的过程分为多步 多个线程相互工作,才能标记完 标记的算法,JVM虚拟机.go语言使用的都是三色标记算法 2.含义 从那个地方开始,用三种颜色替代 一开 ...
- 三色标记法与读写屏障, G1工作过程
https://www.jianshu.com/p/12544c0ad5c1 https://www.cnblogs.com/GrimMjx/p/12234564.html 自我总结和记忆: 为了解决 ...
- 【DM642学习笔记三】flash的烧写
ICETEK-DM642-PCI板上的29L008B芯片提供了8M位的Flash空间(访问地址空间是CE1,90000000h~90080000h).主要用于自启动功能和存储FPGA的配置数据. 一. ...
- Extjs6(三)——用extjs6.0写一个简单页面
本文基于ext-6.0.0 一.关于border布局 在用ext做项目的过程中,最常用到的一种布局就是border布局,现在要写的这个简单页面也是运用border布局来做.border布局将页面分为五 ...
- 自动化测试(三)如何用python写个一函数,这个函数的功能是,传入一个数字,产生N条手机号,产生的手机号不能重复
本期时间短没来得及写思路,不过我都加了注释,有问题可以@我 import randomimport timedef Phones(number):#生成手机号函数 s = "01234567 ...
- OO第三单元总结--根据JML写代码
一. JML语言 1. 理论基础 首先,JML不是JAVA的一部分,它是一群研究者为JAVA设计的扩展部分,但还没有得到官方的支持.因此,JAVA编译器并不支持JML,所以要想JML起作用,只能采用类 ...
随机推荐
- springMVC的基本介绍与入门
1:MVC是什么? MVC是模型(Model).视图(View).控制器(Controller)的简写,是一种软件设计规范. Model(模型):数据模型,提高要展示的数据 现在一般是分为Value ...
- 22、Scaffold属性 抽屉菜单Drawer
在Scaffold组件里面传入drawer参数可以定义左侧边栏,传入endDrawer可以定义右侧边栏.侧边栏默 认是隐藏的,我们可以通过手指滑动显示侧边栏,也可以通过点击按钮显示侧边栏. class ...
- 通过鼠标拖拉获取图片原像素的两个点坐标vue
<template> <div> <img class="no-drag" ref="image" src="https ...
- 在Docker上面安装/启动、运行、挂载MySQL5.7
下载文档请看:https://hub.docker.com/r/mysql/mysql-server 一.下载镜像 执行命令: docker pull mysql/mysql-server:5.7 查 ...
- 深度探秘.NET 5
今年11月10号 .NET 5.0 如约而至.这是.NET All in one后的第一个版本,虽然不是LTS(Long term support)版本,但是是生产环境可用的. 有微软的背书,微软从. ...
- 开抢| 华为开发者大会2021(Cloud)早鸟票来了!
他们,是技术的引领者 他们,是科学的追随者 他们用代码守护蓝色星球的生态 破解宇宙深处的密码 化解城市生活的不畅 捉摸自然气候的脾性 ...... 这些改变世界的成果背后 每一个开发者都了不起 --那 ...
- 带你掌握如何使用CANN 算子ST测试工具msopst
摘要:本期带您了解如何使用msopst工具. 本文分享自华为云社区<[CANN文档速递13期]算子ST测试工具[msopst]>,作者: 昇腾CANN . 如何获取msopst工具 mso ...
- 关于单元测试的那些事儿,Mockito 都能帮你解决
摘要:相信每一个程序猿在写Unit Test的时候都会碰到一些令人头疼的问题:如何测试一个rest接口:如何测试一个包含客户端调用服务端的复杂方法:如何测试一个包含从数据库读取数据的复杂方法...这些 ...
- target.closest妙用:UI(click/mousemove/drag/drop)事件元素查找捷径
首先看下MDN:https://developer.mozilla.org/en-US/docs/Web/API/Element/closest 在jQuery时代,这个非常常见 $( documen ...
- 火山引擎AB测试:企业产品优化主题分享在北京举办
更多技术交流.求职机会,欢迎关注字节跳动数据平台微信公众号,回复[1]进入官方交流群 近日,火山引擎数智平台在北京举办了"超话数据:企业产品优化分享"的活动.该活动邀请了火山引擎的 ...