FP-Tree算法详细过程(Java实现)
我就不说FP-Tree的作用、优点什么的了,直接用例子来解释构建FP-Tree和找出所有频繁项集,第一次写博客,不对之处还请指出。
输入文件:
testInput.txt
T1
T2
T3
T4
T5
T6
T7
T8
T9
先计算所有数据的单项的支持度计数,计算后为{1,(支持度计数:6)} {2,(支持度计数:7)} {3,(支持度计数:6)} {4,(支持度计数:2)} {5,(支持度计数:2)}
然后根据支持度计数将各行数据按支持度计数的大小从大到小进行排序,排序后为:
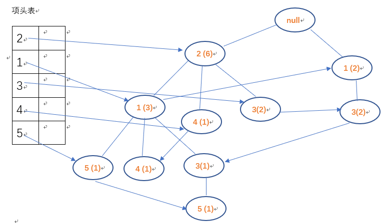
然后构建FP-Tree树(最小支持度计数为2),同时构建项头表,项头表按支持度计数排序好(无箭头的表示树之间的连线,有箭头的表示链表之间的连线):
先是数据 2 1 5,括号里的数字为节点当前的支持度计数.

数据2 4

数据2 3

数据 2 1 4

数据 1 3

数据 2 3

数据 1 3

数据 2 1 3 5

数据 2 1 3

构建完成后,从项透表的最后一个项5开始,从树周为5的节点向上遍历,找出条件模式基有{2 (1),1 (1)}和{2 (1),1 (1),3 (1)}两个条件模式基,由于3的支持度计数小于最小支持度计数,在构建的时候不能加入树中,所以构建后的项头表和条件FP-Tree树为:

因为其条件FP-Tree为单路径,所以只要找出{2 (2),1 (2)}的所有子项集加上后缀{5 (2)}即可,得出3个频繁项集{2(2),1(2),5(2)}、{2(2),5(2)}、{1(2),5(2)}.
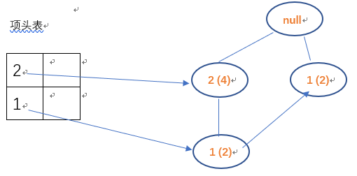
然后是4,条件模式基为{2(1)}和{2(1),1(1)},1小于最小支持度计数,不参与树的构造,

遍历得出频繁项集{2(2),4(2)}
然后是3,条件模式基为{2(2),1(2)}、{2(2)}、{1(2)}

由于该条件FP-Tree不是单路径,所以应该遍历该项头表,即从1开始,此时后缀为3
遍历时,首先将项头表的1与其前一次后缀连接,得到一个频繁项集{1(4),3(4)},支持度计数为1在树中出现的总次数,1-频繁项集也是如此得到,因为那时前一次后缀为空;
然后得到1的条件模式基为{2(2)},因为只有一个,所以可以直接遍历其所有子项加上此时的后缀13构成一个频繁项集{2(2),1(2),3(2)},支持度计数为条件模式基的支持度计数
如果有两个条件模式基,则继续构建树,直到条件模式基为1个或树只有一条路径
然后是1,条件模式基为{2(4)},遍历后得到{2(4),1(4)}
最后是2,无条件模式基
总结
我在写代码的时候难点主要在构建条件FP-Tree然后找频繁项这里,我一开始并没有用构建条件FP-Tree来找频繁项,而是通过第一次的条件模式基,然后找出各项的所有条件模式基的子项,将满足支持度计数的并不重复的加入挑选出来,支持度计数需要与某项的所有条件模式基进行比较,若包含在该条件模式基中,则加上该条件模式基的支持度计数.
最后贴出我的Java代码(注意:我的代码是针对单项为"1 2 4"、"a v c d"这种单个字符的,若处理的数据为"啤酒 开瓶器 抹布"需要修改代码):
MyFrequentItem.java
public class MyFrequentItem {
//每项中含有的元素
private String array;
//该项的支持度计数
private int support;
//该项的长度,即第几项集
private int arrayLength;
public MyFrequentItem(String array,int support) {
this.array=array;
this.support=support;
arrayLength=array.length();
}
public String getArray() {
return array;
}
public void setArray(String array) {
this.array = array;
}
public int getSupport() {
return support;
}
public void setSupport(int support) {
this.support = support;
}
public int getArrayLength() {
return arrayLength;
}
public void setArrayLength(int arrayLength) {
this.arrayLength = arrayLength;
}
}
FP_tree.java
import java.io.BufferedReader;
import java.io.File;
import java.io.FileReader;
import java.util.ArrayList;
import java.util.Arrays;
import java.util.Collections;
import java.util.Comparator;
import java.util.HashMap;
/**
*
* @author 石献衡
*
*/
class FP_Node{//树
String item;
int supportCount;
ArrayList<FP_Node> childNode;
FP_Node parent;
public FP_Node(String item,int supportCount,FP_Node parent) {
this.item=item;
this.supportCount=supportCount;
this.parent = parent;
childNode = new ArrayList<FP_Node>();
}
}
class LinkedListNode{//链表,同一条链表存储的TP_Node节点的item相同
FP_Node node;
LinkedListNode next;
public LinkedListNode(FP_Node node) {
this.node=node;
next=null;
}
}
public class FP_tree {
//文件位置
private String filePath;
//存储从文件中读取的数据
private String[][] datas;
//Integer代表频繁项集的项数,String表示频繁项集各项组成的字符串
private HashMap<Integer, HashMap<String,MyFrequentItem>> myFrequentItems;
//单项出现的次数,用来排序
HashMap<String, Integer> signalCount;
//最小支持度计数
private int minSupportCount;
//最小置信度
private double minConf;
//记录的总条数
private int allDataCount;
//强规则
ArrayList<String> strongRules;
//弱规则
ArrayList<String> weakRules;
private MyFrequentItem frequentItem;;
public FP_tree(String filePath,int minSupportCount) {
this.minSupportCount = minSupportCount;
this.filePath = filePath;
strongRules = new ArrayList<String>();
weakRules = new ArrayList<String>();
myFrequentItems = new HashMap<Integer, HashMap<String,MyFrequentItem>>();
//读取数据
readFile();
}
/**
* .读取文件中的数据储存到datas
*/
private void readFile() {
ArrayList<String[]> list = new ArrayList<String[]>();
try {
String string;
FileReader in = new FileReader(new File(filePath));
BufferedReader reader = new BufferedReader(in);
while((string=reader.readLine())!=null) {
list.add(string.substring(3).split(" "));
}
allDataCount = list.size();
datas = new String[allDataCount][];
list.toArray(datas);
reader.close();in.close();
list.clear();
} catch (Exception e) {
// TODO: handle exception
}
}
public void startTool(double minConf){
this.minConf = minConf;
//扫描并且排序
scanAndSort();
//初始化myFrequentItems
for(int i=1;i<=signalCount.size();i++) {
myFrequentItems.put(i, new HashMap<String, MyFrequentItem>());
}
HashMap<String, Integer> originList = new HashMap<String, Integer>();
//将datas的每条记录转换成一条排序好的字符串和它的支持度的形式
//如记录{2,1,5}转换成215和1,就如条件模式基以及其支持度计数
String s;
for(String[] strs : datas) {
s = "";
for (String string : strs) {
s+=string;
}
if(originList.containsKey(s))
originList.put(s,originList.get(s)+1);
else
originList.put(s,1);
}
//构造TP树,同时构造链表以及找出所有频繁项
fp_Growth(originList, signalCount, "",Integer.MAX_VALUE);
int n = signalCount.size();
HashMap<String, MyFrequentItem> map = new HashMap<String, MyFrequentItem>();
String string;
//输出各频繁项集的频繁项,包括它们的支持度计数
for(int i=1;i<=n;i++) {
map = myFrequentItems.get(i);
System.out.println(i+"-项频繁项集为:");
for (MyFrequentItem myFrequentItem : map.values()) {
System.out.print("{");
string = myFrequentItem.getArray();
for(int j=0;j<myFrequentItem.getArrayLength();j++) {
System.out.print(string.charAt(j)+",");
}
System.out.print("(支持度计数:"+myFrequentItem.getSupport()+")} ");
}
System.out.println();
}
//计算k-频繁项集中各频繁项的置信度
int k=3;
if(myFrequentItems.get(k).size()!=0) {
for (MyFrequentItem frequentItem : myFrequentItems.get(k).values()) {
relevance(frequentItem);
}
}
}
/**
* .计算该最大频繁项集与其子项集的关联性
* @param index 频繁集中的第index个
* @param k 项频繁集
*/
private void relevance(MyFrequentItem myFrequentItem2) {
//该项的支持度
int support = myFrequentItem2.getSupport();
//该频繁项的元素拼接成的字符串
String nowFrequentString = myFrequentItem2.getArray();
//找出所有子项集
childRelevance(nowFrequentString.toCharArray(), 0, "", "", support);
System.out.println();
for(String weakRule : weakRules) {
System.out.println(weakRule);
}
for(String strongRule : strongRules) {
System.out.println(strongRule);
}
//输出之后清空
weakRules.clear();
strongRules.clear();
}
/**
* .找出所有子项集
* @param child
* @param k
* @param childString 为子项集拼接的字符串
* @param otherString除子项集以外的拼接的字符串
* @param support
*/
private void childRelevance(char[] child,int k,String childString,String otherString,int support) {
if(child.length==k) {
//空串和其本身不计算
if(childString.length()==k||childString.length()==0) return;
//计算置信度
calculateRelevance(childString, otherString, support);
}else {
childRelevance(child, k+1, childString, otherString+child[k], support);//该字符不要
childRelevance(child, k+1, childString+child[k], otherString, support);//该字符要
}
}
/**
* .计算置信度
* @param childString
* @param otherString
* @param support
*/
private void calculateRelevance(String childString,String otherString,int support) {
String rule="";
//获取子频繁项childString的支持度计数
int childSupport = myFrequentItems.get(childString.length()).get(childString).getSupport();
double conf = (double)support/(double)childSupport;
rule+="{";
for(int m=0;m<childString.length();m++)rule+=(childString.charAt(m)+",");
rule+="}-->{";
for(int m=0;m<otherString.length();m++) {
rule+=(otherString.charAt(m)+",");
}
rule+=("},confindence(置信度):"+support+"/"+childSupport+"="+conf);
if(conf<minConf) {
rule+=("由于此规则置信度未达到最小置信度的要求,不是强规则");
weakRules.add(rule);
}else {
rule+=("为强规则");
strongRules.add(rule);
}
}
/**
* .构建树并找出所有频繁项
* @param originList 每条路径和该路径的支持度计数
* @param originCount originList中每个字符的支持度计数
* @param suffix 后缀
*/
private void fp_Growth(HashMap<String, Integer> originList,HashMap<String, Integer>originCount,String suffix,int suffixSupport) {
FP_Node root = new FP_Node(null, 0, null);//条件FP-Tree的根节点
//表头项
ArrayList<LinkedListNode> headListNode = new ArrayList<LinkedListNode>();
//构建树,并检查是否为单路径树
if(treeGrowth(suffix,root, originList, originCount, headListNode)) {//如果是单路径树,直接进行递归出所有子频繁项
String string = "";
while(root.childNode.size()!=0) {
root = root.childNode.get(0);
string+=root.item;
}
//递归找出所有频繁项
findFrequentItem(0, "", string.toCharArray(), suffixSupport, suffix,originCount); }else {
//不是单路径树,从最后一个表头项的最后一个往上找条件模式基
findConditional(headListNode, originCount, suffix);
}
}
private boolean treeGrowth(String suffix,FP_Node root,HashMap<String, Integer> originList,HashMap<String, Integer>originCount,ArrayList<LinkedListNode> headListNode) {
//链表的当前节点
HashMap<String, LinkedListNode> nowNode = new HashMap<String, LinkedListNode>();
//表示是否找到该字符所在的节点,有则true,否则false并创一个新的节点
boolean flag;
//用来记录树是否为单路径
boolean isSingle = true;
FP_Node treeHead;
LinkedListNode listNode;
String[] strings;
int support;
for (String originString : originList.keySet()) {
//获取该条件模式基的支持度计数
support = originList.get(originString);
strings = originString.split("");
treeHead = root;
for(int i=0;i<strings.length; i++) {
//小于最小支持度计数的不加入树中
if(originCount.get(strings[i])<minSupportCount)continue;
flag = false;
for(FP_Node node : treeHead.childNode) {
if(strings[i].equals(node.item)) {
flag = true;
node.supportCount+=support;
treeHead = node;
break;
}
}
if(!flag) {//创建新的树节点,同时创建新的链表节点
for(int j=i;j<strings.length;j++) {
//小于最小支持度计数的不加入树中
if(originCount.get(strings[j])<minSupportCount)continue;
//创建新的树节点
FP_Node node = new FP_Node(strings[j], support,treeHead);
if(nowNode.containsKey(strings[j])) {//构建链表
listNode = new LinkedListNode(node);
nowNode.get(strings[j]).next = listNode;
nowNode.put(strings[j], listNode);
}else {//构建链表
listNode = new LinkedListNode(node);
headListNode.add(listNode);
nowNode.put(strings[j], listNode);
}
//构建树
treeHead.childNode.add(node);
treeHead = node;
}
break;
}
}
}
while(root.childNode.size()!=0) {//判断是否为单路径
if(root.childNode.size()==1) {
root = root.childNode.get(0);
}else {
isSingle = false;
break;
}
}
if(isSingle) return true;
Collections.sort(headListNode,new Comparator<LinkedListNode>() {//将链表的头节点按出现的总次数的降序排列
@Override
public int compare(LinkedListNode o1, LinkedListNode o2) {
int p = originCount.get(o2.node.item)-originCount.get(o1.node.item);
if(p==0)//如果支持度计数相等,按字典序排序
return o1.node.item.compareTo(o2.node.item);
else
return p;
}
});
return isSingle;
}
/**
* .找出各项的条件模式基,从headNode后面遍历链表的每个节点,
* .从每个节点中node开始向树的上方遍历,直到根节点停止
*/
private void findConditional(ArrayList<LinkedListNode> hNode,HashMap<String, Integer> originSupport,String suffix) {
//当前链表节点
LinkedListNode nowListNode;
//当前树节点
FP_Node nowTreeNode;
//条件模式基
HashMap<String, Integer> originList;
//所有条件模式基中各个事务出现的次数,方便条件FP-Tree在构造的时候剪枝
HashMap<String, Integer> originCount;
String ori;
String item;
String suf;
for(int i=hNode.size()-1;i>=0;i--) {
//获取链表头节点
nowListNode = hNode.get(i);
item = nowListNode.node.item;
suf = item+suffix;
//树中的单项支持度计数必定大于或等于最小支持度计数(构建树的完成的剪枝),所以将该项加其后缀加入频繁项集
myFrequentItems.get(suf.length()).put(suf, new MyFrequentItem(suf, originSupport.get(item)));
originList = new HashMap<String, Integer>();
originCount = new HashMap<String, Integer>();
int min;
while(nowListNode!=null) {
//从链表保存的树节点的父节点开始向上遍历
nowTreeNode = nowListNode.node.parent;
//获取该节点的支持度计数
min = nowListNode.node.supportCount;
//用来保存该条件模式基
ori = "";
while(nowTreeNode!=null&&nowTreeNode.item!=null) {
if(originCount.containsKey(nowTreeNode.item)) {
//如果条件模式基有如21和2这样两条及以上的有共同元素的,支持度计数叠加
originCount.put(nowTreeNode.item, originCount.get(nowTreeNode.item)+min);
}else {
originCount.put(nowTreeNode.item, min);
}
//保存条件模式基,按树的上面向下的顺序保存
ori=nowTreeNode.item+ori;
nowTreeNode = nowTreeNode.parent;
}
if(ori!="")
originList.put(ori, min);
nowListNode = nowListNode.next;
}
if(originList.size()!=0) {//条件模式基不为空
if(originList.size()==1) {//只有一条,直接递归其所有子项集
for (String modeBasis : originList.keySet()) {
findFrequentItem(0, "", modeBasis.toCharArray(), originList.get(modeBasis), suf,null);
}
}else {
//构建条件FP-Tree
fp_Growth(originList, originCount,suf,originSupport.get(item));
}
}
}
}
/**
*
* @param j 当前指向的modeBasis中的位置
* @param child 当前子项
* @param modeBasis 条件模式基中各个字符或单路径树各个节点组成的字符串
* @param support 该子项的所有单项中最小的支持度计数
* @param suffix 后缀,子项加上后缀即为新的频繁项
* @param originCount 单路径树各个节点的支持度计数
*/
private void findFrequentItem(int j,String child,char[] modeBasis,int support,String suffix,HashMap<String, Integer> originCount) {
if(j==modeBasis.length) {
if(child.length()!=0) {//子项不为空
child=child+suffix;
frequentItem = new MyFrequentItem(child, support);
myFrequentItems.get(child.length()).put(child, frequentItem);
}
}else {
int p = support;
//originCount为null时,代表为条件模式基,条件模式基中各项支持度计数相等
if(originCount!=null)
p =originCount.get(String.valueOf(modeBasis[j]));
findFrequentItem(j+1, child+modeBasis[j], modeBasis,support<p?support:p,suffix,originCount);//要该字符
findFrequentItem(j+1, child, modeBasis,support,suffix,originCount);//不要该字符
}
}
/**
* .扫描两遍数据,第一遍得出各个事物出现的总次数
* .第二遍将每条记录中的事务根据出现的总次数进行排序
*/
private void scanAndSort() { //储存单项的总次数
signalCount = new HashMap<String, Integer>();
String c;
for (String[] string : datas) {//第一遍扫描,储存每个字符出现的次数
for(int i=0;i<string.length;i++) {
c = string[i];
if(signalCount.containsKey(c)) {
signalCount.put(c, signalCount.get(c)+1);
}else {
signalCount.put(c, 1);
}
}
}
for (String[] string : datas) {//第二遍扫描,按每个字符出现的总次数的降序进行排序
Arrays.sort(string,new Comparator<String>() {
@Override
public int compare(String o1, String o2) {
int p = signalCount.get(o2)-signalCount.get(o1);
if(p==0)//如果出现的次数相等,按字典序排序
return o1.compareTo(o2);
else
return p;
}
});
}
} }
MyClient.java
public class MyClient {
public static void main(String[] args) {
String filePath = "src/apriori/testInput.txt";
FP_tree tp_tree = new FP_tree(filePath, 2);
tp_tree.startTool(0.7);
}
}
输出:
1-项频繁项集为:
{1,(支持度计数:6)} {2,(支持度计数:7)} {3,(支持度计数:6)} {4,(支持度计数:2)} {5,(支持度计数:2)}
2-项频繁项集为:
{2,3,(支持度计数:4)} {2,4,(支持度计数:2)} {1,3,(支持度计数:4)} {2,5,(支持度计数:2)} {1,5,(支持度计数:2)} {2,1,(支持度计数:4)}
3-项频繁项集为:
{2,1,3,(支持度计数:2)} {2,1,5,(支持度计数:2)}
4-项频繁项集为: 5-项频繁项集为: {3,}-->{2,1,},confindence(置信度):2/6=0.3333333333333333由于此规则置信度未达到最小置信度的要求,不是强规则
{1,}-->{2,3,},confindence(置信度):2/6=0.3333333333333333由于此规则置信度未达到最小置信度的要求,不是强规则
{1,3,}-->{2,},confindence(置信度):2/4=0.5由于此规则置信度未达到最小置信度的要求,不是强规则
{2,}-->{1,3,},confindence(置信度):2/7=0.2857142857142857由于此规则置信度未达到最小置信度的要求,不是强规则
{2,3,}-->{1,},confindence(置信度):2/4=0.5由于此规则置信度未达到最小置信度的要求,不是强规则
{2,1,}-->{3,},confindence(置信度):2/4=0.5由于此规则置信度未达到最小置信度的要求,不是强规则 {1,}-->{2,5,},confindence(置信度):2/6=0.3333333333333333由于此规则置信度未达到最小置信度的要求,不是强规则
{2,}-->{1,5,},confindence(置信度):2/7=0.2857142857142857由于此规则置信度未达到最小置信度的要求,不是强规则
{2,1,}-->{5,},confindence(置信度):2/4=0.5由于此规则置信度未达到最小置信度的要求,不是强规则
{5,}-->{2,1,},confindence(置信度):2/2=1.0为强规则
{1,5,}-->{2,},confindence(置信度):2/2=1.0为强规则
{2,5,}-->{1,},confindence(置信度):2/2=1.0为强规则
若有不足之处,还请指出.
FP-Tree算法详细过程(Java实现)的更多相关文章
- FP Tree算法原理总结
在Apriori算法原理总结中,我们对Apriori算法的原理做了总结.作为一个挖掘频繁项集的算法,Apriori算法需要多次扫描数据,I/O是很大的瓶颈.为了解决这个问题,FP Tree算法(也称F ...
- FP Tree算法原理总结(转载)
FP Tree算法原理总结 在Apriori算法原理总结中,我们对Apriori算法的原理做了总结.作为一个挖掘频繁项集的算法,Apriori算法需要多次扫描数据,I/O是很大的瓶颈.为了解决这个问题 ...
- 用Spark学习FP Tree算法和PrefixSpan算法
在FP Tree算法原理总结和PrefixSpan算法原理总结中,我们对FP Tree和PrefixSpan这两种关联算法的原理做了总结,这里就从实践的角度介绍如何使用这两个算法.由于scikit-l ...
- 机器学习-FP Tree
接着是上一篇的apriori算法: FP Tree数据结构 为了减少I/O次数,FP Tree算法引入了一些数据结构来临时存储数据.这个数据结构包括三部分,如下图所示 第一部分是一个项头表.里面记录了 ...
- 机器学习(十五)— Apriori算法、FP Growth算法
1.Apriori算法 Apriori算法是常用的用于挖掘出数据关联规则的算法,它用来找出数据值中频繁出现的数据集合,找出这些集合的模式有助于我们做一些决策. Apriori算法采用了迭代的方法,先搜 ...
- Java通过JNI调用dll详细过程(转)
源:Java通过JNI调用dll详细过程 最近项目有这样一个需求,在已有的CS软件中添加一个链接,将当前登录用户的用户名加密后放在url地址中,在BS的login方法里通过解密判断,如果为合法用户则无 ...
- Java基础-使用JAVA代码剖析MD5算法实现过程
Java基础-使用JAVA代码剖析MD5算法实现过程 作者:尹正杰 版权声明:原创作品,谢绝转载!否则将追究法律责任.
- Openck_Swift源代码分析——添加、删除设备时算法详细的实现过程
1 初始加入设备后.上传Object的详细流程 前几篇博客中,我们讲到环的基本原理即详细的实现过程,加入我们在初始创建Ring是执行例如以下几条命令: •swift-ring-builder obj ...
- Frequent Pattern 挖掘之二(FP Growth算法)(转)
FP树构造 FP Growth算法利用了巧妙的数据结构,大大降低了Aproir挖掘算法的代价,他不需要不断得生成候选项目队列和不断得扫描整个数据库进行比对.为了达到这样的效果,它采用了一种简洁的数据结 ...
随机推荐
- Delphi VS C语言类型转换对照
Delphi VS C语言类型转换对照 When converting C function prototypes to Pascal equivalent declarations, it's ...
- 【Leetcode】【简单】【189. 旋转数组】【JavaScript】
189. 旋转数组 给定一个数组,将数组中的元素向右移动 k 个位置,其中 k 是非负数. 示例 1: 输入: [1,2,3,4,5,6,7] 和 k = 3输出: [5,6,7,1,2,3,4]解释 ...
- Jmeter 从数据库查询多个字段,依次传给登录接口怎么实现?
问题背景: 博文“Jmeter 如何把数据库的数据依次获取作为参数传入下一个请求?附栗子”某天有人留言如下: 看了下当时写的文章,如果从数据库查询多个字段,依次传给登录接口,确实不能合理实现,所以,特 ...
- Java内部类使用注意事项
Java内部类使用注意事项: 1. 非静态内部类成员可以访问外部类实例成员 (如注释1),但外部类访问非静态内部类的成员 必须创建非静态内部类对象来访问其成员,如注释2 public class La ...
- Codeforces Round #503 (by SIS, Div. 2) D. The hat -交互题,二分
cf1020D 题意: 交互题目,在有限的询问中找到一个x,使得数列中的第x位和第(x+n/2)位的值大小相同.数列保证相邻的两个差值为1或-1: 思路: 构造函数f(x) = a[x] - a[x ...
- codeforce375div2-D. Lakes in Berland 搜索
Lakes in Berland 题意与解释:这道题就是求图中被围起来的点群,问最少去掉几个点,可以使得孤立的点群数目为K; 因为自己写的代码又长又had bugs. 我自己写的bfs,想着是先染色, ...
- codeforces 811 D. Vladik and Favorite Game(bfs水题)
题目链接:http://codeforces.com/contest/811/problem/D 题意:现在给你一个n*m大小的图,你输出一个方向之后,系统反馈给你一个坐标,表示走完这步之后到的位子, ...
- 【Nginx】实现负载均衡的几种方式
要理解负载均衡,必须先搞清楚正向代理和反向代理. 注: 正向代理,代理的是用户. 反向代理,代理的是服务器 什么是负载均衡 当一台服务器的单位时间内的访问量越大时,服务器压力就越大,大到超过自身承受能 ...
- vim命令的三种模式
对于vim这个命令来讲是有三种模式的,分别是:正常模式,编辑模式以及命令模式.接下来就写一个demo作为演示 前期准备,先在本地准备一个文档,我这里就写了一个大家耳熟能详的例子,如下: 然后用rz命令 ...
- CCPC-Wannafly Camp #4(部分解题报告)
B: 电音之王 时间限制: 7 Sec 内存限制: 1024 MB 第一次听说快速乘法,记录一下,用的大佬的板子 #include<bits/stdc++.h> #define LL l ...