RocketMQ是一款分布式、队列模型的消息中间件,具有以下特点:

  1. 能够保证严格的消息顺序

  2. 提供丰富的消息拉取模式

  3. 高效的订阅者水平扩展能力

  4. 实时的消息订阅机制

  5. 亿级消息堆积能力


RocketMQ网络部署特

(1)NameServer是一个几乎无状态的节点,可集群部署,节点之间无任何信息同步

(2)Broker部署相对复杂,Broker氛围Master与Slave,一个Master可以对应多个Slaver,但是一个Slaver只能对应一个Master,Master与Slaver的对应关系通过指定相同的BrokerName,不同的BrokerId来定义,BrokerId为0表示Master,非0表示Slaver。Master可以部署多个。每个Broker与NameServer集群中的所有节点建立长连接,定时注册Topic信息到所有的NameServer

(3)Producer与NameServer集群中的其中一个节点(随机选择)建立长连接,定期从NameServer取Topic路由信息,并向提供Topic服务的Master建立长连接,且定时向Master发送心跳。Produce完全无状态,可集群部署

(4)Consumer与NameServer集群中的其中一个节点(随机选择)建立长连接,定期从NameServer取Topic路由信息,并向提供Topic服务的Master、Slaver建立长连接,且定时向Master、Slaver发送心跳。Consumer即可从Master订阅消息,也可以从Slave订阅消息,订阅规则由Broker配置决定


RocketMQ储存特点

(1)零拷贝原理:Consumer消费消息过程,使用了零拷贝,零拷贝包括一下2中方式,RocketMQ使用第一种方式,因小块数据传输的要求效果比sendfile方式好

a )使用mmap+write方式

优点:即使频繁调用,使用小文件块传输,效率也很高

缺点:不能很好的利用DMA方式,会比sendfile多消耗CPU资源,内存安全性控制复杂,需要避免JVM Crash问题

b)使用sendfile方式

优点:可以利用DMA方式,消耗CPU资源少,大块文件传输效率高,无内存安全新问题

缺点:小块文件效率低于mmap方式,只能是BIO方式传输,不能使用NIO

(2)数据存储结构


RocketMQ关键特性

1.单机支持1W以上的持久化队

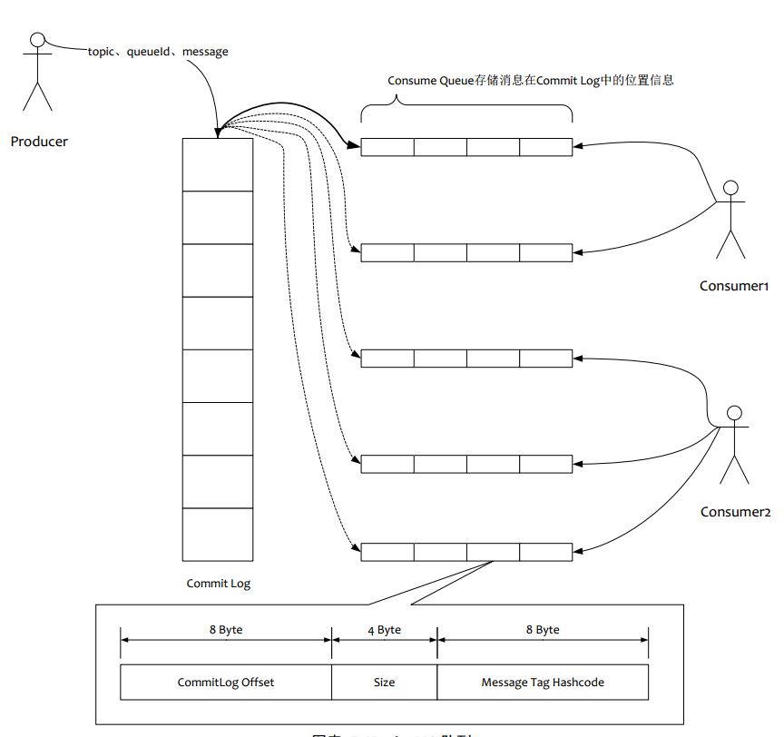
(1)所有数据单独储存到commit Log ,完全顺序写,随机读

(2)对最终用户展现的队列实际只储存消息在Commit Log 的位置信息,并且串行方式刷盘

这样做的好处:

(1)队列轻量化,单个队列数据量非常少

(2)对磁盘的访问串行话,避免磁盘竞争,不会因为队列增加导致IOWait增高

每个方案都有优缺点,他的缺点是:

(1)写虽然是顺序写,但是读却变成了随机读

(2)读一条消息,会先读Consume Queue,再读Commit Log,增加了开销

(3)要保证Commit Log 与 Consume Queue完全的一致,增加了编程的复杂度

以上缺点如何客服:

(1)随机读,尽可能让读命中pagecache,减少IO操作,所以内存越大越好。如果系统中堆积的消息过多,读数据要访问硬盘会不会由于随机读导致系统性能急剧下降,答案是否定的。

a)访问pagecache时,即使只访问1K的消息,系统也会提前预读出更多的数据,在下次读时就可能命中pagecache

b)随机访问Commit Log 磁盘数据,系统IO调度算法设置为NOOP方式,会在一定程度上将完全的随机读变成顺序跳跃方式,而顺序跳跃方式读较完全的随机读性能高5倍

(2)由于Consume Queue存储数量极少,而且顺序读,在pagecache的与读取情况下,Consume Queue的读性能与内存几乎一直,即使堆积情况下。所以可以认为Consume Queue完全不会阻碍读性能

(3)Commit Log中存储了所有的元信息,包含消息体,类似于MySQl、Oracle的redolog,所以只要有Commit Log存在, Consume Queue即使丢失数据,仍可以恢复出来


2.刷盘策略

rocketmq中的所有消息都是持久化的,先写入系统pagecache,然后刷盘,可以保证内存与磁盘都有一份数据,访问时,可以直接从内存读取

2.1异步刷盘

在有 RAID 卡, SAS 15000 转磁盘测试顺序写文件,速度可以达到 300M 每秒左右,而线上的网卡一般都为千兆网卡,写磁盘速度明显快于数据网络入口速度,那么是否可以做到写完 内存就向用户返回,由后台线程刷盘呢?

(1). 由于磁盘速度大于网卡速度,那么刷盘的进度肯定可以跟上消息的写入速度。

(2). 万一由于此时系统压力过大,可能堆积消息,除了写入 IO,还有读取 IO,万一出现磁盘读取落后情况,会不会导致系统内存溢出,答案是否定的,原因如下:

a) 写入消息到 PAGECACHE 时,如果内存不足,则尝试丢弃干净的 PAGE,腾出内存供新消息使用,策略是 LRU 方式。

b) 如果干净页不足,此时写入 PAGECACHE 会被阻塞,系统尝试刷盘部分数据,大约每次尝试 32 个 PAGE,来找出更多干净 PAGE。
综上,内存溢出的情况不会出现

2.2同步刷盘:

同步刷盘与异步刷盘的唯一区别是异步刷盘写完 PAGECACHE 直接返回,而同步刷盘需要等待刷盘完成才返回,同步刷盘流程如下:

(1)写入 PAGECACHE 后,线程等待,通知刷盘线程刷盘。

(2)刷盘线程刷盘后,唤醒前端等待线程,可能是一批线程。

(3)前端等待线程向用户返回成功。


3.消息查询

3.1按照MessageId查询消息

MsgId总共16个字节,包含消息储存主机地址,消息Commit Log Offset。从MsgId中解析出Broker的地址和Commit Log 偏移地址,然后按照存储格式所在位置消息buffer解析成一个完整消息

3.2按照Message Key查询消息

1.根据查询的key的hashcode%slotNum得到具体的槽位置 (slotNum是一个索引文件里面包含的最大槽目数目,例如图中所示slotNum=500W)

2.根据slotValue(slot对应位置的值)查找到索引项列表的最后一项(倒序排列,slotValue总是指向最新的一个索引项)

3.遍历索引项列表返回查询时间范围内的结果集(默认一次最大返回的32条记录)

4.Hash冲突,寻找key的slot位置时相当于执行了两次散列函数,一次key的hash,一次key的hash取值模,因此这里存在两次冲突的情况;第一种,key的hash值不同但模数相同,此时查询的时候会在比较第一次key的hash值(每个索引项保存了key的hash值),过滤掉hash值不想等的情况。第二种,hash值相等key不想等,出于性能的考虑冲突的检测放到客户端处理(key的原始值是存储在消息文件中的,避免对数据文件的解析),客户端比较一次消息体的key是否相同

5.存储,为了节省空间索引项中存储的时间是时间差值(存储时间——开始时间,开始时间存储在索引文件头中),整个索引文件是定长的,结构也是固定的


4.服务器消息过滤

RocketMQ的消息过滤方式有别于其他的消息中间件,是在订阅时,再做过滤,先来看下Consume Queue存储结构

1.在Broker端进行Message Tag比较,先遍历Consume Queue,如果存储的Message Tag与订阅的Message Tag不符合,则跳过,继续比对下一个,符合则传输给Consumer。注意Message Tag是字符串形式,Consume Queue中存储的是其对应的hashcode,比对时也是比对hashcode

2.Consumer收到过滤消息后,同样也要执行在broker端的操作,但是比对的是真实的Message Tag字符串,而不是hashcode

为什么过滤要这么做?

1.Message Tag存储hashcode,是为了在Consume Queue定长方式存储,节约空间

2.过滤过程中不会访问Commit Log 数据,可以保证堆积情况下也能高效过滤

3.即使存在hash冲突,也可以在Consumer端进行修正,保证万无一失


5.单个JVM进程也能利用机器超大内存

1.Producer发送消息,消息从socket进入java 堆

2.Producer发送消息,消息从java堆进入pagecache,物理内存

3.Producer发送消息,由异步线程刷盘,消息从pagecache刷入磁盘

4.Consumer拉消息(正常消费),消息直接从pagecache(数据在物理内存)转入socket,到达Consumer,不经过java堆。这种消费场景最多,线上96G物理内存,按照1K消息算,可以物理缓存1亿条消息

5.Consumer拉消息(异常消费),消息直接从pagecache转入socket

6.Consumer拉消息(异常消费),由于socket访问了虚拟内存,产生缺页中断,此时会产生磁盘IO,从磁盘Load消息到pagecache,然后直接从socket发出去

7.同5

8.同6


6.消息堆积问题解决办法

1 消息的堆积容量、依赖磁盘大小

2 发消息的吞吐量大小受影响程度、无Slave情况,会受一定影响、有Slave情况,不受影响

3 正常消费的Consumer是否会受影响、无Slave情况,会受一定影响、有Slave情况,不受影响

4 访问堆积在磁盘的消息时,吞吐量有多大、与访问的并发有关,最终会降到5000左右

在有Slave情况下,Master一旦发现Consumer访问堆积在磁盘的数据时,回想Consumer下达一个重定向指令,令Consumer从Slave拉取数据,这样正常的发消息与正常的消费不会因为堆积受影响,因为系统将堆积场景与非堆积场景分割在了两个不同的节点处理。这里会产生一个问题,Slave会不会写性能下降,答案是否定的。因为Slave的消息写入只追求吞吐量,不追求实时性,只要整体的吞吐量高就行了,而Slave每次都是从Master拉取一批数据,如1M,这种批量顺序写入方式使堆积情况,整体吞吐量影响相对较小,只是写入RT会变长。


服务端安装部署

我是在虚拟机中的CentOS6.5中进行部署。

1.下载程序

2.tar -xvf alibaba-rocketmq-3.0.7.tar.gz 解压到适当的目录如/opt/目录

3.启动RocketMQ:进入rocketmq/bin 目录 执行

nohup sh mqnamesrv &

4.启动Broker,设置对应的NameServer

nohup sh  mqbroker -n "127.0.0.1:9876" &

编写客户端

可以查看sameple中的quickstart源码 1.Consumer 消息消费者

/**
* Consumer,订阅消息
*/
public class Consumer { public static void main(String[] args) throws InterruptedException, MQClientException {
DefaultMQPushConsumer consumer = new DefaultMQPushConsumer("QuickStartConsumer"); consumer.setNamesrvAddr("127.0.0.1:9876");
consumer.setInstanceName("QuickStartConsumer");
consumer.subscribe("QuickStart", "*"); consumer.registerMessageListener(new MessageListenerConcurrently() { @Override
public ConsumeConcurrentlyStatus consumeMessage(List<MessageExt> msgs,
ConsumeConcurrentlyContext context) {
System.out.println(Thread.currentThread().getName() + " Receive New Messages: " + msgs);
return ConsumeConcurrentlyStatus.CONSUME_SUCCESS;
}
}); consumer.start(); System.out.println("Consumer Started.");
}
}

2.Producer消息生产者

/**
* Producer,发送消息
*
*/
public class Producer {
public static void main(String[] args) throws MQClientException, InterruptedException {
DefaultMQProducer producer = new DefaultMQProducer("QuickStartProducer");
producer.setNamesrvAddr("127.0.0.1:9876");
producer.setInstanceName("QuickStartProducer");
producer.start(); for (int i = 0; i < 1000; i++) {
try {
Message msg = new Message("QuickStart",// topic
"TagA",// tag
("Hello RocketMQ ,QuickStart" + i).getBytes()// body
);
SendResult sendResult = producer.send(msg);
System.out.println(sendResult);
}
catch (Exception e) {
e.printStackTrace();
Thread.sleep(1000);
}
} producer.shutdown();
}
}

3.首先运行Consumer程序,一直在运行状态接收服务器端推送过来的消息

23:18:07.587 [main] DEBUG i.n.c.MultithreadEventLoopGroup - -Dio.netty.eventLoopThreads: 16
23:18:07.591 [main] DEBUG i.n.util.internal.PlatformDependent - Platform: Windows
23:18:07.592 [main] DEBUG i.n.util.internal.PlatformDependent - Java version: 7
23:18:07.592 [main] DEBUG i.n.util.internal.PlatformDependent - -Dio.netty.noUnsafe: false
23:18:07.593 [main] DEBUG i.n.util.internal.PlatformDependent0 - java.nio.ByteBuffer.cleaner: available
23:18:07.593 [main] DEBUG i.n.util.internal.PlatformDependent0 - java.nio.Buffer.address: available
23:18:07.593 [main] DEBUG i.n.util.internal.PlatformDependent0 - sun.misc.Unsafe.theUnsafe: available
23:18:07.593 [main] DEBUG i.n.util.internal.PlatformDependent0 - sun.misc.Unsafe.copyMemory: available
23:18:07.593 [main] DEBUG i.n.util.internal.PlatformDependent0 - java.nio.Bits.unaligned: true
23:18:07.594 [main] DEBUG i.n.util.internal.PlatformDependent - sun.misc.Unsafe: available
23:18:07.594 [main] DEBUG i.n.util.internal.PlatformDependent - -Dio.netty.noJavassist: false
23:18:07.594 [main] DEBUG i.n.util.internal.PlatformDependent - Javassist: unavailable
23:18:07.594 [main] DEBUG i.n.util.internal.PlatformDependent -
You don't have Javassist in your class path or you don't have enough permission to load dynamically generated classes.
Please check the configuration for better performance.
23:18:07.595 [main] DEBUG i.n.util.internal.PlatformDependent - -Dio.netty.noPreferDirect: false
23:18:07.611 [main] DEBUG io.netty.channel.nio.NioEventLoop - -Dio.netty.noKeySetOptimization: false
23:18:07.611 [main] DEBUG io.netty.channel.nio.NioEventLoop - -Dio.netty.selectorAutoRebuildThreshold: 512
23:18:08.355 [main] DEBUG i.n.util.internal.ThreadLocalRandom - -Dio.netty.initialSeedUniquifier: 0x8c0d4793e5820c31
23:18:08.446 [NettyClientWorkerThread_1] DEBUG io.netty.util.ResourceLeakDetector
- -Dio.netty.noResourceLeakDetection: false
Consumer Started.

4.再次运行Producer程序,生成消息并发送到Broker,Producer的日志冲没了,但是可以看到Broker推送到Consumer的一条消息

ConsumeMessageThread-QuickStartConsumer-3 Receive New Messages: [MessageExt [queueId=0, storeSize=150,
queueOffset=244, sysFlag=0, bornTimestamp=1400772029972, bornHost=/10.162.0.7:54234,
storeTimestamp=1400772016017, storeHost=/127.0.0.1:10911, msgId=0A0A0A5900002A9F0000000000063257,
commitLogOffset=406103, bodyCRC=112549959, reconsumeTimes=0, preparedTransactionOffset=0,
toString()=Message [topic=QuickStart, flag=0,
properties={TAGS=TagA, WAIT=true, MAX_OFFSET=245, MIN_OFFSET=0}, body=29]]]

Consumer最佳实践

1.消费过程要做到幂等(即消费端去重)

RocketMQ无法做到消息重复,所以如果业务对消息重复非常敏感,务必要在业务层面去重,有以下一些方式:

(1).将消息的唯一键,可以是MsgId,也可以是消息内容中的唯一标识字段,例如订单ID,消费之前判断是否在DB或Tair(全局KV存储)中存在,如果不存在则插入,并消费,否则跳过。(实践过程要考虑原子性问题,判断是否存在可以尝试插入,如果报主键冲突,则插入失败,直接跳过) msgid一定是全局唯一的标识符,但是可能会存在同样的消息有两个不同的msgid的情况(有多种原因),这种情况可能会使业务上重复,建议最好使用消息体中的唯一标识字段去重

(2).使业务层面的状态机去重

2.批量方式消费

如果业务流程支持批量方式消费,则可以很大程度上的提高吞吐量,可以通过设置Consumer的consumerMessageBatchMaxSize参数,默认是1,即一次消费一条参数

3.跳过非重要的消息

发生消息堆积时,如果消费速度一直跟不上发送速度,可以选择丢弃不重要的消息

@Override
public ConsumeConcurrentlyStatus consumeMessage(List<MessageExt> msgs,
ConsumeConcurrentlyContext context) {
System.out.println(Thread.currentThread().getName() + " Receive New Messages: " + msgs); long offset=msgs.get(0).getQueueOffset(); String maxOffset=msgs.get(0).getProperty(MessageConst.PROPERTY_MAX_OFFSET);
long diff=Long.parseLong(maxOffset)-offset;
if(diff>100000){
//处理消息堆积情况
return ConsumeConcurrentlyStatus.CONSUME_SUCCESS;
} return ConsumeConcurrentlyStatus.CONSUME_SUCCESS;
}

如以上代码所示,当某个队列的消息数堆积到 100000 条以上,则尝试丢弃部分或全部消息,这样就可以快速追上发送消息的速度


4.优化没条消息消费过程

举例如下,某条消息的消费过程如下

1. 根据消息从 DB 查询数据 1

2. 根据消息从 DB 查询数据2

3. 复杂的业务计算

4. 向 DB 插入数据3

5. 向 DB 插入数据 4

这条消息的消费过程与 DB 交互了 4 次,如果按照每次 5ms 计算,那么总共耗时 20ms,假设业务计算耗时 5ms,那么总过耗时 25ms,如果能把 4 次 DB 交互优化为 2 次,那么总耗时就可以优化到 15ms,也就是说总体性能提高了 40%。

对于 Mysql 等 DB,如果部署在磁盘,那么与 DB 进行交互,如果数据没有命中 cache,每次交互的 RT 会直线上升, 如果采用 SSD,则 RT 上升趋势要明显好于磁盘。

个别应用可能会遇到这种情况:在线下压测消费过程中,db 表现非常好,每次 RT 都很短,但是上线运行一段时间,RT 就会变长,消费吞吐量直线下降

主要原因是线下压测时间过短,线上运行一段时间后,cache 命中率下降,那么 RT 就会增加。建议在线下压测时,要测试足够长时间,尽可能模拟线上环境,压测过程中,数据的分布也很重要,数据不同,可能 cache 的命中率也会完全不同


Producer最佳实践

1.发送消息注意事项

(1) 一个应用尽可能用一个 Topic,消息子类型用 tags 来标识,tags 可以由应用自由设置。只有发送消息设置了tags,消费方在订阅消息时,才可以利用 tags 在 broker 做消息过滤。

(2)每个消息在业务层面的唯一标识码,要设置到 keys 字段,方便将来定位消息丢失问题。服务器会为每个消息创建索引(哈希索引),应用可以通过 topic,key 来查询这条消息内容,以及消息被谁消费。由于是哈希索引,请务必保证 key 尽可能唯一,这样可以避免潜在的哈希冲突。

(3)消息发送成功或者失败,要打印消息日志,务必要打印 sendresult 和 key 字段

(4)send 消息方法,只要不抛异常,就代表发送成功。但是发送成功会有多个状态,在 sendResult 里定义

SEND_OK:消息发送成功

FLUSH_DISK_TIMEOUT:消息发送成功,但是服务器刷盘超时,消息已经进入服务器队列,只有此时服务器宕机,消息才会丢失

FLUSH_SLAVE_TIMEOUT:消息发送成功,但是服务器同步到 Slave 时超时,消息已经进入服务器队列,只有此时服务器宕机,消息才会丢失

SLAVE_NOT_AVAILABLE:消息发送成功,但是此时 slave 不可用,消息已经进入服务器队列,只有此时服务器宕机,消息才会丢失。对于精确发送顺序消息的应用,由于顺序消息的局限性,可能会涉及到主备自动切换问题,所以如果sendresult 中的 status 字段不等于 SEND_OK,就应该尝试重试。对于其他应用,则没有必要这样

(5)对于消息不可丢失应用,务必要有消息重发机制


2.消息发送失败处理

Producer 的 send 方法本身支持内部重试,重试逻辑如下:

(1) 至多重试 3 次

(2) 如果发送失败,则轮转到下一个 Broker

(3) 这个方法的总耗时时间不超过 sendMsgTimeout 设置的值,默认 10s所以,如果本身向 broker 发送消息产生超时异常,就不会再做重试

如:

如果调用 send 同步方法发送失败,则尝试将消息存储到 db,由后台线程定时重试,保证消息一定到达 Broker。

上述 db 重试方式为什么没有集成到 MQ 客户端内部做,而是要求应用自己去完成,基于以下几点考虑:

(1)MQ 的客户端设计为无状态模式,方便任意的水平扩展,且对机器资源的消耗仅仅是 cpu、内存、网络

(2)如果 MQ 客户端内部集成一个 KV 存储模块,那么数据只有同步落盘才能较可靠,而同步落盘本身性能开销较大,所以通常会采用异步落盘,又由于应用关闭过程不受 MQ 运维人员控制,可能经常会发生 kill -9 这样暴力方式关闭,造成数据没有及时落盘而丢失

(3)Producer 所在机器的可靠性较低,一般为虚拟机,不适合存储重要数据。 综上,建议重试过程交由应用来控制。


3.选择 oneway 形式发送

一个 RPC 调用,通常是这样一个过程

(1)客户端发送请求到服务器

(2)服务器处理该请求

(3)服务器向客户端返回应答

所以一个 RPC 的耗时时间是上述三个步骤的总和,而某些场景要求耗时非常短,但是对可靠性要求并不高,例如日志收集类应用,此类应用可以采用 oneway 形式调用,oneway 形式只发送请求不等待应答,而发送请求在客户端实现层面仅仅是一个 os 系统调用的开销,即将数据写入客户端的 socket 缓冲区,此过程耗时通常在微秒级。

RocketMQ不止可以直接推送消息,在消费端注册监听器进行监听,还可以由消费端决定自己去拉取数据

/**
* PullConsumer,订阅消息
*/
public class PullConsumer {
//Java缓存
private static final Map<MessageQueue, Long> offseTable = new HashMap<MessageQueue, Long>(); public static void main(String[] args) throws MQClientException {
DefaultMQPullConsumer consumer = new DefaultMQPullConsumer("PullConsumerGroup");
consumer.setNamesrvAddr("127.0.0.1:9876");
consumer.start();
//拉取订阅主题的队列,默认队列大小是4
Set<MessageQueue> mqs = consumer.fetchSubscribeMessageQueues("TopicTestMapBody");
for (MessageQueue mq : mqs) {
System.out.println("Consume from the queue: " + mq);
SINGLE_MQ:while(true){
try { PullResult pullResult =
consumer.pullBlockIfNotFound(mq, null, getMessageQueueOffset(mq), 32);
List<MessageExt> list=pullResult.getMsgFoundList();
if(list!=null&&list.size()<100){
for(MessageExt msg:list){
System.out.println(SerializableInterface.deserialize(msg.getBody()));
}
}
System.out.println(pullResult.getNextBeginOffset());
putMessageQueueOffset(mq, pullResult.getNextBeginOffset()); switch (pullResult.getPullStatus()) {
case FOUND:
// TODO
break;
case NO_MATCHED_MSG:
break;
case NO_NEW_MSG:
break SINGLE_MQ;
case OFFSET_ILLEGAL:
break;
default:
break;
}
}
catch (Exception e) {
e.printStackTrace();
}
}
} consumer.shutdown();
} private static void putMessageQueueOffset(MessageQueue mq, long offset) {
offseTable.put(mq, offset);
} private static long getMessageQueueOffset(MessageQueue mq) {
Long offset = offseTable.get(mq);
if (offset != null){
System.out.println(offset);
return offset;
}
return 0;
}

刚开始的没有细看PullResult对象,以为拉取到的结果没有MessageExt对象还跑到群里面问别人,犯2了

特别要注意 静态变量offsetTable的作用,拉取的是按照从offset(理解为下标)位置开始拉取,拉取N条,offsetTable记录下次拉取的offset位置。


文章有点长,大家觉得作者总结的还可以,大家可以点击下方二维码进行关注。《Java烂猪皮》公众号聊的不仅仅是Java技术知识,还有面试等干货,后期还有大量架构干货。大家一起关注吧!关注烂猪皮,你会了解的更多..............

轻松搞定RocketMQ入门的更多相关文章

  1. 【转】轻松搞定FTP之FlashFxp全攻略

    转载网址:http://www.newhua.com/2008/0603/39163.shtml 轻松搞定FTP之FlashFxp全攻略 导读: FlashFXP是一款功能强大的FXP/FTP软件,融 ...

  2. 轻松搞定javascript变量(闭包,预解析机制,变量在内存的分配 )

    变量:  存储数据的容器     1.声明        var   2.作用域       全局变量. 局部变量. 闭包(相对的全局变量):   3.类型         a.基本类型(undefi ...

  3. Webcast / 技术小视频制作方法——自己动手录制video轻松搞定

    Webcast / 技术小视频制作方法——自己动手录制video轻松搞定 http://blog.sina.com.cn/s/blog_67d387490100wdnh.html 最近申请加入MSP的 ...

  4. 【微服务】之二:从零开始,轻松搞定SpringCloud微服务系列--注册中心(一)

    微服务体系,有效解决项目庞大.互相依赖的问题.目前SpringCloud体系有强大的一整套针对微服务的解决方案.本文中,重点对微服务体系中的服务发现注册中心进行详细说明.本篇中的注册中心,采用Netf ...

  5. 【微服务】之三:从零开始,轻松搞定SpringCloud微服务-配置中心

    在整个微服务体系中,除了注册中心具有非常重要的意义之外,还有一个注册中心.注册中心作为管理在整个项目群的配置文件及动态参数的重要载体服务.Spring Cloud体系的子项目中,Spring Clou ...

  6. 从零开始,轻松搞定SpringCloud微服务系列

    本系列博文目录 [微服务]之一:从零开始,轻松搞定SpringCloud微服务系列–开山篇(spring boot 小demo) [微服务]之二:从零开始,轻松搞定SpringCloud微服务系列–注 ...

  7. 【微服务】之四:轻松搞定SpringCloud微服务-负载均衡Ribbon

    对于任何一个高可用高负载的系统来说,负载均衡是一个必不可少的名称.在大型分布式计算体系中,某个服务在单例的情况下,很难应对各种突发情况.因此,负载均衡是为了让系统在性能出现瓶颈或者其中一些出现状态下可 ...

  8. 【微服务】之五:轻松搞定SpringCloud微服务-调用远程组件Feign

    上一篇文章讲到了负载均衡在Spring Cloud体系中的体现,其实Spring Cloud是提供了多种客户端调用的组件,各个微服务都是以HTTP接口的形式暴露自身服务的,因此在调用远程服务时就必须使 ...

  9. 【微服务】之六:轻松搞定SpringCloud微服务-API网关zuul

    通过前面几篇文章的介绍,我们可以轻松搭建起来微服务体系中比较重要的几个基础构建服务.那么,在本篇博文中,我们重点讲解一下,如何将所有微服务的API同意对外暴露,这个就设计API网关的概念. 本系列教程 ...

随机推荐

  1. 神经网络_线性神经网络 2 (Nerual Network_Linear Nerual Network 2)

    1 LMS 学习规则 1.1 LMS学习规则定义 MSE=(1/Q)*Σe2k=(1/Q)*Σ(tk-ak)2,k=1,2,...,Q 式中:Q是训练样本:t(k)是神经元的期望输出:a(k)是神经元 ...

  2. mysql 删除指定字符

    mysql 删除指定字符 1.1 前言        实际需求中如果想删除指定的字符,一般需要使用到trim函数.trim函数默认删除字符的前后空格,如果想指定删除特定字符,则需要使用一下语句进行声明 ...

  3. C语言常用的编程规范

    1排版 1-1相对独立的程序块之间.变量说明之后必须加空行. 示例:如下例子不符合规范. if (!valid_ni(ni)) { ... // program code } repssn_ind = ...

  4. HBuilder git合作-上传项目到Git Hub

    1.初始项目的创建 这里假设你已经在Git Hub上面建立好了代码的远程仓库,并已经邀请好了队员 在HBuidler中创建好初始的项目,然后右键,"Team"->" ...

  5. linux常见命令实践.

    ls -la : 给出当前目录下所有文件的一个长列表,包括以句点开头的“隐藏”文件 ls -a . .. 1 online_tools online_tools_0803 ll: 竖列显示所有文件 l ...

  6. Raiden Charge

    2017年10月22 周日 这是个元气满满 值得纪念的一天(不好意思走错片场了) 虽然有各种乱遭的客观元素 但我们队确确实实地打铁了 那些我们轻视的 野鸡(误)大学 都在我们前面 都说知耻而后勇 虽然 ...

  7. [Swift]LeetCode871. 最低加油次数 | Minimum Number of Refueling Stops

    A car travels from a starting position to a destination which is target miles east of the starting p ...

  8. [Swift]LeetCode1002. 查找常用字符 | Find Common Characters

    Given an array A of strings made only from lowercase letters, return a list of all characters that s ...

  9. 第一次c语言上机

    实验结论 part1: 第一部分的内容是按照书上所给的例题,进行简单的验证.虽然听起来很简单,但是由于之前并未接触过这方面的内容,还是犯了很多微小的错误.主要是在进行编程语言的输入时会输错字母,会忘记 ...

  10. 利用Grafana展示zabbix数据

    一.系统搭建(以Centos7为例)因为我们的主要目的是展示zabbix的数据,所以建议大家直接在zabbix的服务器上搭建这个系统,亲测两系统无冲突,这样部署的好处是两系统间的数据传输更快,前端展示 ...