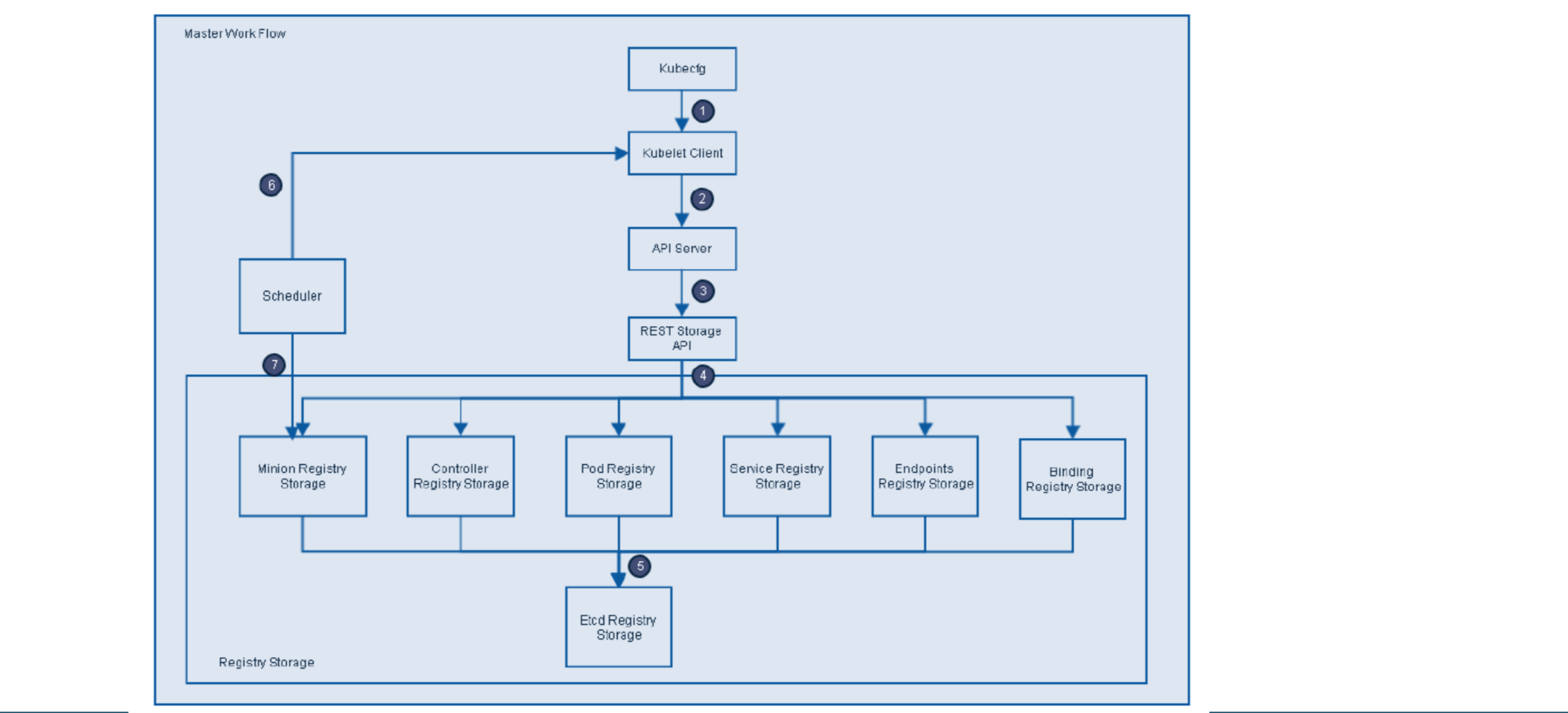
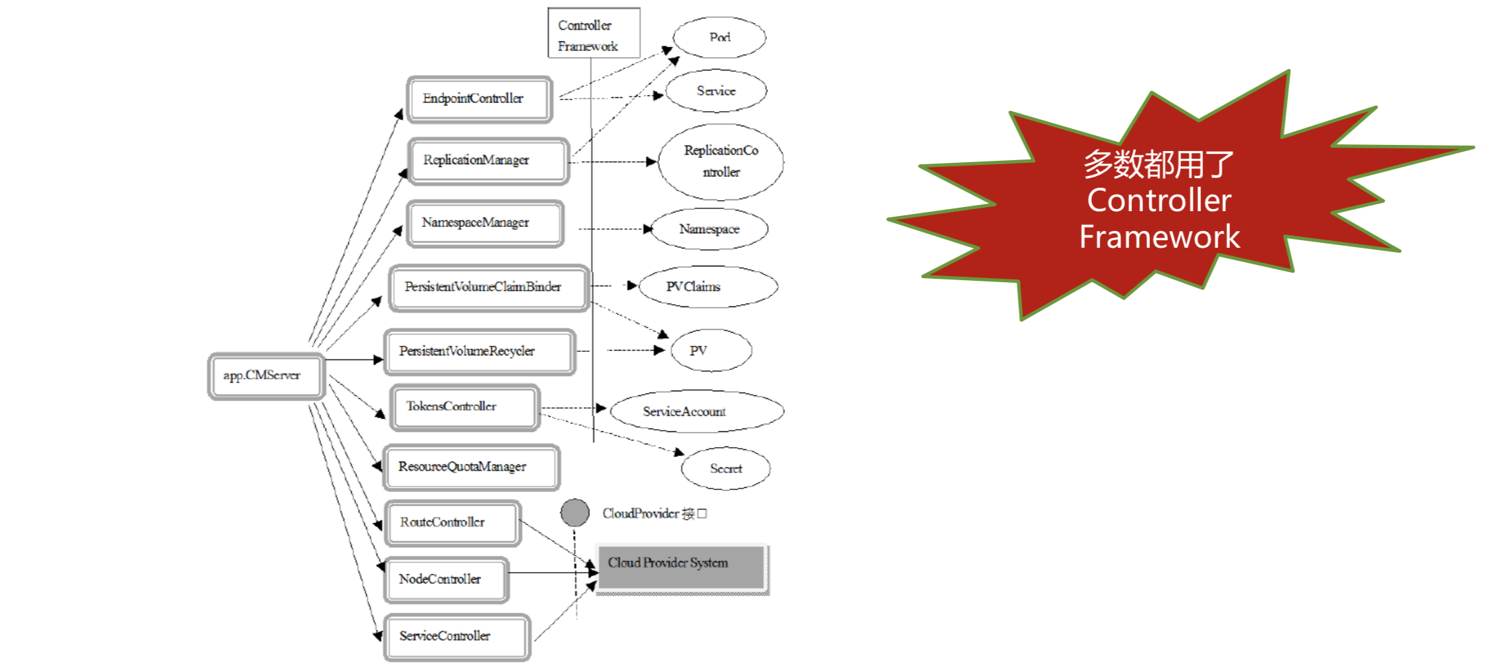
Docker系列(十四):Kubernetes API和源码分析
Kubernetes API入门














Ku8 eye开源项目








Docker系列(十四):Kubernetes API和源码分析的更多相关文章
- Java 集合系列(四)—— ListIterator 源码分析
以脑图的形式来展示Java集合知识,让零碎知识点形成体系 Iterator 对比 Iterator(迭代器)是一种设计模式,是一个对象,用于遍历集合中的所有元素. Iterator 包含四个方法 ...
- Docker系列(十):Kubernetes集群入门
kubenetes安装 官网:https://github.com/kubernetes/kubernetes/blob/release-1.0/docs/getting-started- guide ...
- java基础解析系列(十)---ArrayList和LinkedList源码及使用分析
java基础解析系列(十)---ArrayList和LinkedList源码及使用分析 目录 java基础解析系列(一)---String.StringBuffer.StringBuilder jav ...
- Kubernetes Job Controller 原理和源码分析(二)
概述程序入口Job controller 的创建Controller 对象NewController()podControlEventHandlerJob AddFunc DeleteFuncJob ...
- Kubernetes Job Controller 原理和源码分析(三)
概述Job controller 的启动processNextWorkItem()核心调谐逻辑入口 - syncJob()Pod 数量管理 - manageJob()小结 概述 源码版本:kubern ...
- struts2官方 中文教程 系列十四:主题Theme
介绍 当您使用一个Struts 2标签时,例如 <s:select ..../> 在您的web页面中,Struts 2框架会生成HTML,它会显示外观并控制select控件的布局.样式和 ...
- Java源码详解系列(十一)--Spring的使用和源码
Spring 是一个一站式的 Java 框架,致力于提高我们项目开发的效率.通过 Spring,我们可以避免编写大量额外代码,更专注于我们的核心逻辑.目前,Spring 已经成为最受欢迎的 Java ...
- Kubernetes Job Controller 原理和源码分析(一)
概述什么是 JobJob 入门示例Job 的 specPod Template并发问题其他属性 概述 Job 是主要的 Kubernetes 原生 Workload 资源之一,是在 Kubernete ...
- 图解Janusgraph系列-图数据底层序列化源码分析(Data Serialize)
图解Janusgraph系列-图数据底层序列化源码分析(Data Serialize) 大家好,我是洋仔,JanusGraph图解系列文章,实时更新~ 图数据库文章总目录: 整理所有图相关文章,请移步 ...
随机推荐
- pytong下安装安装SK-Learn
安装SK-Learn需要依赖的Python安装包有: Python (>= 2.6), NumPy (>= 1.3), SciPy (>= 0.7), 下载python的各种包的地址 ...
- POJ 3667 线段树区间合并裸题
题意:给一个n和m,表示n个房间,m次操作,操作类型有2种,一种把求连续未租出的房间数有d个的最小的最左边的房间号,另一个操作时把从x到x+d-1的房间号收回. 建立线段树,值为1表示未租出,0为租出 ...
- spark 变量使用 broadcast、accumulator
broadcast 官方文档描述: Broadcast a read-only variable to the cluster, returning a [[org.apache.spark.broa ...
- Python全栈开发:django网络框架(一)
Python的WEB框架有Django.Tornado.Flask 等多种,Django相较与其他WEB框架其优势为:大而全,框架本身集成了ORM.模型绑定.模板引擎.缓存.Session等诸多功能. ...
- 深度探索C++对象模型之第一章:关于对象之对象的差异
一.三种程序设计范式: C++程序设计模型支持三种程序设计范式(programming paradiams). 程序模型(procedural model) char boy[] = "cc ...
- sql(10) sum
SUM() 函数SUM 函数返回数值列的总数(总额).SQL SUM() 语法SELECT SUM(column_name) FROM table_name新建表 StudentSS_id Grade ...
- QQ空间批量删除说说
按下F12,贴下如下代码 var delay = 1000; function del() { if (document.querySelector(".app_canvas_frame&q ...
- ETL工具-Kattle:初识kattle
ETL是EXTRACT(抽取).TRANSFORM(转换).LOAD(加载)的简称,实现数据从多个异构数据源加载到数据库或其他目标地址,是数据仓库建设和维护中的重要一环也是工作量较大的一块.当前知道的 ...
- UpdateLayeredWindow与SetLayeredWindowAttributes
首先使用透明之前必须设置该窗口为层级窗口,即增加窗口的扩展风格WS_EX_LAYERED,增加的时候最好使用GetWindowlong获取Ex风格,然后加入后在SetWindowLong设置,最好不适 ...
- 什么是存根类 Stub
转:http://www.cnblogs.com/cy163/archive/2009/08/04/1539077.html 存根类是一个类,它实现了一个接口,但是实现后的每个方法都是空的. ...