【WCH以太网接口系列芯片】CH9121\9120、CH395\392以太网系列芯片的硬件电路注意事项
本篇基于沁恒微电子官方的以太网接口芯片的DEMO参考原理图进行分析,对一些注意事项进行标注,如果硬件设计上出现问题可以对照参考。
CH912x系列:
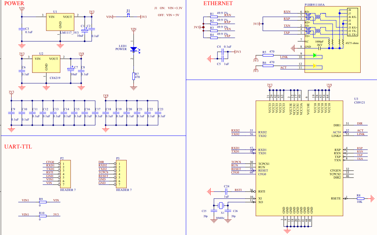
1.CH9121:建议设计中可以将31脚RUN脚预留出来,该脚是一个芯片运行指示脚,正常运行的该脚中是一个方波型号,建议加一个LED指示运行灯。

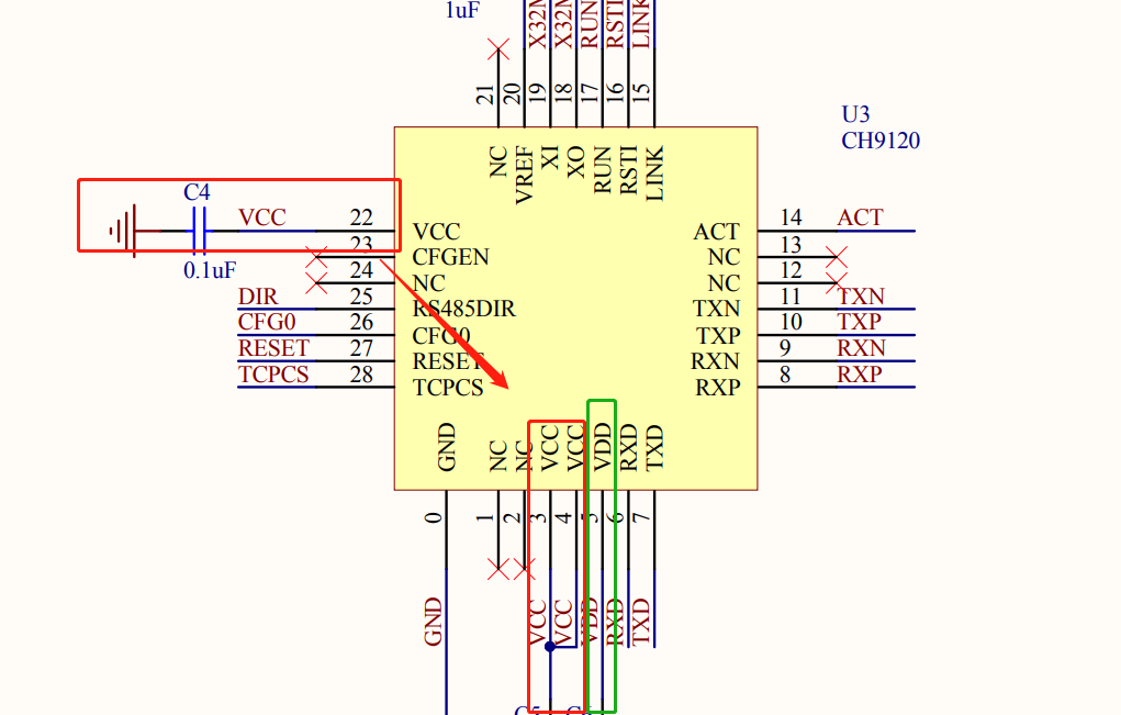
(1)电源部分:注意电源是两部分组成的,其中1.8V是给内核供电,布线和制版时要连接在一起,退耦电容电路部分参考原理图即可。

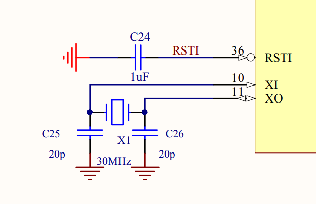
(2)晶振部分:

官方DEMO晶振部分采用的是无源晶振,且CH9121是无内置匹配电容的,因此晶振的负载电容根据选项的晶振参考手册进行额外添加。若采用有源晶振,晶振输出端XO接入CH9121芯片的输入端XI,芯片XO接地即可。
(3)网口部分:

网口设计时注意该芯片的PHY为电流型,所以使用时注意变压器的中心抽头需要接到3V3。差分信号线的匹配电阻需要接49.9欧姆,注意设计不建议采用直连PHY的方式,需加上网络变压器或直接采用内置网络变压器的RJ45座子。TXOP(RXIP)与 TXON(RXIN)为差分信号,布线时靠*和*行走线,尽量在 两侧提供地线或者覆铜,减少来自外界的干扰。尽量缩短晶体 XI 和 XO 相关信号的长度,为了减少高 频时钟对外界的干扰,可以在相关元器件周边环绕底线或者覆铜。
2.CH9120:整体设计时可以将17脚run脚预留出来,该脚也是运行指示脚。

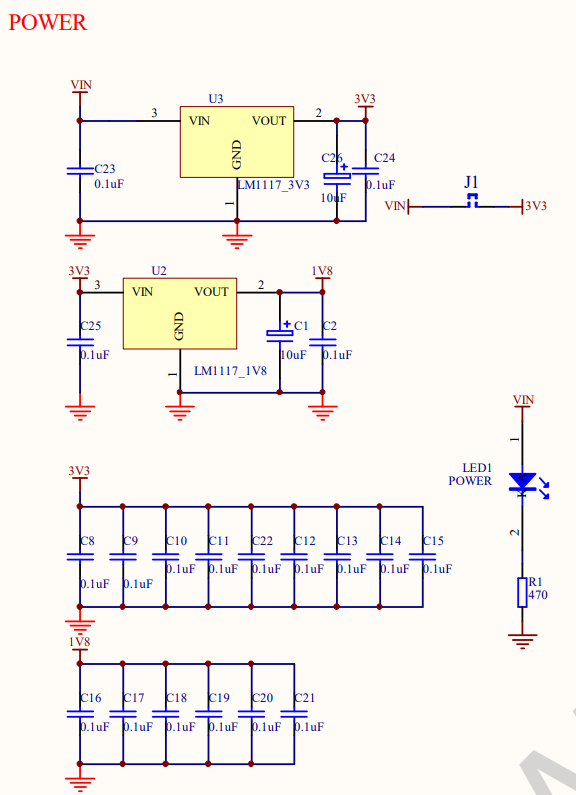
(1)电源部分:

a.注意CH9120对电源上下电时序比较敏感,需加上CH410K。

b.注意内部的电源VCC需要连接在一起,和外部电源VDD要区分开。
(2)晶振部分:

c.晶振
注意CH9120芯片是内置了12Pf的负载电容的,因此晶振选项时采用负载电容为12pf的晶振即可,无需外置负载电容。如果选的晶振为20pf,则一般需要在外部加15pf的负载电容。
(3)网口部分:

d.网口
CH9120的PHY为电流型,因此网络变压器的中心抽头也是接到3V3。区别于CH9121芯片,该芯片内置了差分信号的匹配电阻,因此无需外置。
-----------------------------------------------------------------------------------------------------------------------------------------------------------------------------------------------------
CH39x系列:
1.CH395Q\L:其中CH395Q为SPI+串口,CH395L为SPI+串口+并口,设计时注意选择合适的接口。若使用串口则SEL脚无需变化;选择SPI时SEL脚悬空或拉高,TXD脚拉低;选择并口时,SEL脚和TXD脚都拉低,网口两个指示灯都接芯片ELink脚即可。
(1)电源部分:CH395Q和CH395L电源部分一致,分别为3V3和1V8供电,参考官方DEMO设计即可。

a.电源
(2)晶振部分:

b.晶振
晶振部分采用的是30MHz的无源晶振,其中CH395Q\L都无内置匹配电容,因此晶振按厂商手册要求外置负载电容即可。
(3)网口部分:两种连接方式,内置网络变压器和外置网络变压器,CH395Q\L都为电流型的PHY,因此变压器的中心抽头需要接3V3。

c.外置变压器 d.内置变压器
外置变压器时同样需要差分信号的49.9的匹配电阻上接3V3,中间电路参考网口设计注意事项 - 小小小学僧 - 博客园 (cnblogs.com)该篇帖子。
--------------------------------------------------------------------------------------------------------
CH392x系列:
CH392F\T:其中CH392F为QFN 28脚封装,CH395T为TSSOP 20脚封装,选择SPI接口时注意SEL脚拉低。
1.CH392F:

(1)电源部分:3V3供电。

a.电源

b.内部电源VCC
注意CH392F对电源上下电时序比较敏感,需加上电源监控芯片。芯片内部的VCC注意网络要连接在一起。
(2)晶振部分:采用32MHz晶振。

(3)网口部分:

d.网口
CH392F的PHY为电流型,因此网络变压器的中心抽头也是接到3V3。该芯片内置了差分信号的49.9欧姆匹配电阻,因此无需外置。
-------------------------------------------------------------------------------------------------------------------------------------------------------------
2.CH392T:

(1)电源部分:3V3供电即可。
(2)晶振部分:采用8MHz晶振。

a.晶振
注意选项晶振厂商的手册说明,按说明进行负载电容搭配。
(3)网口部分:

b.网口
CH392T的PHY为电流型,因此网络变压器的中心抽头也是接到3V3。该芯片内置了差分信号的49.9欧姆匹配电阻,因此无需外置。
----------------------------------------------------------------------------------------------------------------------------------------------------------------------------------------
同时CH390的电路设计参考该篇CH390使用注意事项 - 小小小学僧 - 博客园 (cnblogs.com)帖子。
【WCH以太网接口系列芯片】CH9121\9120、CH395\392以太网系列芯片的硬件电路注意事项的更多相关文章
- 以太网接口芯片W5300使用说明
一.芯片简介 引用百度百科对芯片的一个简介,我就不再赘述. W5300的目标是在高性能的嵌入式领域,如多媒体数据流服务.与WIZnet现有的芯片方案相比较,W5300在内存空间和数据处理能力等方面都有 ...
- 以太网接口TCP/IP协议介绍,说的很容易懂了
以太网接口TCP/IP协议介绍,说的很容易懂了 TCP/IP协议,或称为TCP/IP协议栈,或互联网协议系列. TCP/IP协议栈(按TCP/IP参考模型划分) 应用层 FTP SMTP HTT ...
- Python基础教程系列目录,最全的Python入门系列教程!
Python是一个高层次的结合了解释性.编译性.互动性和面向对象的脚本语言. 在现在的工作及开发当中,Python的使用越来越广泛,为了方便大家的学习,Linux大学 特推出了 <Python基 ...
- 【HANA系列】【第三篇】SAP HANA XS的JavaScript安全事项
公众号:SAP Technical 本文作者:matinal 原文出处:http://www.cnblogs.com/SAPmatinal/ 原文链接:[HANA系列][第三篇]SAP HANA XS ...
- 精华推荐 | 【JVM深层系列】「GC底层调优系列」一文带你彻底加强夯实底层原理之GC垃圾回收技术的分析指南(GC原理透析)
前提介绍 很多小伙伴,都跟我反馈,说自己总是对JVM这一块的学习和认识不够扎实也不够成熟,因为JVM的一些特性以及运作机制总是混淆以及不确定,导致面试和工作实战中出现了很多的纰漏和短板,解决广大小伙伴 ...
- 沁恒微(WCH)CH395/392配置使用,代码指南 网路接口芯片 CH395 CH392
CH395/CH392相关资料可以从官网下载具体连接可以看博客:WCH以太网相关芯片资料总结 里面是WCH官网相关信息的链接. 也可以去Gitee上下载:Gitee链接. STM32控制CH395的例 ...
- 【开源】OSharp框架解说系列(1):总体设计及系列导航
系列文章导航 [开源]OSharp框架解说系列(1):总体设计 [开源]OSharp框架解说系列(2.1):EasyUI的后台界面搭建及极致重构 [开源]OSharp框架解说系列(2.2):EasyU ...
- Gradle学习系列之十——自定义Plugin(本系列完)
在本系列的上篇文章中,我们讲到了如何自定义Task类型,在本篇文章中,我们将讲到如何自定义Plugin. 请通过以下方式下载本系列文章的Github示例代码: git clone https://gi ...
- 痞子衡嵌入式:了解i.MXRTxxx系列ROM API及其与i.MXRT1xxx系列的差异
大家好,我是痞子衡,是正经搞技术的痞子.今天痞子衡给大家介绍的是i.MXRTxxx系列ROM API设计细节. 痞子衡之前写过两篇文章 <利用i.MXRT1xxx系列ROM提供的FlexSPI ...
- 12.我们不是在真空里谈软件工程, 软件要运行在硬件芯片上面, 下面看看一个计算机芯片的发展历史: http://perspectives.mvdirona.com/2014/09/august-21-2014-computer-history-museum-presentation/ http://mvdirona.com/jrh/TalksAndPapers/DileepBhandar
电脑芯片的诞生和发展是20世纪最伟大的发明之一,芯片技术决定了计算机升级换代的速度,决定了计算机小型化实现的程度,决定了计算机智能化的程度,决定了计算机普及化的应用深度. 1971年11月15日,英特 ...
随机推荐
- 在SpringBoot中实践AOP编程
具体实践 Spring AOP是Spring框架中一个支持实现面向切面编程的模块,由于Spring Boot已经把Spring框架组合得非常好用,所以在基于Spring Boot框架的项目中实现AOP ...
- postgresql中的json和jsonb
1. 简介postgresql9.3以后,我们可以将表的字段类型设置为json.同时,postgresql还提供了jsonb格式,jsonb是json的二进制形式.二者区别: postgresql9. ...
- 项目实战:医疗流式细胞术数据文件(.fcs)导出excel表工具
需求 解析医疗实验室数据文件*.fcs. Demo导出数据 医疗流式细胞术数据文件标准(.fcs) 流式细胞术数据文件标准于1984年发布,以促进流式细胞术数据分析软件与在不同类型的 ...
- django学习第六天---shell指令,单表基于双下划线的模糊查询,distinct注意点,字段的choices属性,url反向解析,orm多表操作创建表
shell指令 命令 python manage.py shell 在Terminal,执行上面这个指令会进入到python解释器环境中,并且加载了我们当前django项目配置环境,所以可以在当前sh ...
- Ubuntu虚拟机开机显示initramfs
因为我的虚拟机路径放在了移动硬盘当中,所以连接有点失常就断开了,紧接着虚拟机也异常关闭了. 重启后进入了initramfs界面 查看出错的分区,如下图所示,是/dev/sda5分区有损坏 解决方法: ...
- 一文详解云上自动化部署集群管理工具 Nebula Operator
本文首发于 Nebula Graph 公众号:Nebula Operator 开源啦!一文详解这个云上自动化部署集群管理工具 在介绍 Nebula Operator 之前,让我们先来了解下什么是 Op ...
- 如何查看apk安装包源代码??Android反编译apk,解包,打包,签名一体化实测 ,修改图片音频软件名称版本号等入门
首先下载反编译工具包 下载地址 链接: https://zly520.lanzoui.com/ibtuxhf7rab 一.反编译工具介绍 首先 如果你想改动图片音频之类的,见末尾! 1.apktoo ...
- k8s部署nacos集群
首先创建数据库 nacos 执行以下语句 CREATE TABLE `config_info` ( `id` bigint(20) NOT NULL AUTO_INCREMENT COMMENT 'i ...
- system-design-primer 系统设计面试题
system-design-primer 关键词:分布式.高并发.系统设计.面试 看腻了互联网上零碎.纷繁的面试题目? 来看看这个仓库吧,他系统介绍了对于大型系统的设计问题,并为系统设计面试做准备. ...
- Docker:Failed to copy files, no space left on device
主页 个人微信公众号:密码应用技术实战 个人博客园首页:https://www.cnblogs.com/informatics/ 问题描述 在Mac上进行docker构建时,偶尔会遇到以下问题 Fai ...