RDD入门了解
RDD即resilient distributed dataset 弹性分布式数据集,简单来说就是数据集,可以类比python的list dict;但是数据是分布式存储的,可用于分布式计算;可以存在内存或者磁盘中,而不像list那些数据集一样只能存于进程中
RDD的五大特性:
一:是有分区的
分区是RDD存储的最小单位,一份RDD数据,本质上是分割了多个分区
二:计算方法都会作用到每一个分区上
三:RDD之间是有相互依赖关系的
四:KV型RDD可以有分区器(可选),默认分区器为hash分区规则
五:RDD分区数据的读取会尽可能靠近数据所在地(可选)
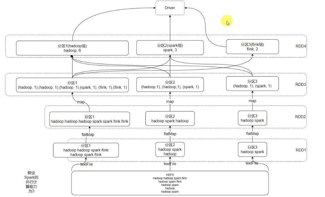
wordcount案例图例

RDD入门了解的更多相关文章
- Spark RDD/Core 编程 API入门系列 之rdd案例(map、filter、flatMap、groupByKey、reduceByKey、join、cogroupy等)(四)
声明: 大数据中,最重要的算子操作是:join !!! 典型的transformation和action val nums = sc.parallelize(1 to 10) //根据集合创建RDD ...
- Spark RDD/Core 编程 API入门系列 之rdd实战(rdd基本操作实战及transformation和action流程图)(源码)(三)
本博文的主要内容是: 1.rdd基本操作实战 2.transformation和action流程图 3.典型的transformation和action RDD有3种操作: 1. Trandform ...
- Spark RDD/Core 编程 API入门系列之动手实战和调试Spark文件操作、动手实战操作搜狗日志文件、搜狗日志文件深入实战(二)
1.动手实战和调试Spark文件操作 这里,我以指定executor-memory参数的方式,启动spark-shell. 启动hadoop集群 spark@SparkSingleNode:/usr/ ...
- Spark RDD/Core 编程 API入门系列之map、filter、textFile、cache、对Job输出结果进行升和降序、union、groupByKey、join、reduce、lookup(一)
1.以本地模式实战map和filter 2.以集群模式实战textFile和cache 3.对Job输出结果进行升和降序 4.union 5.groupByKey 6.join 7.reduce 8. ...
- 大数据入门到精通8-spark RDD 复合key 和复合value 的map reduce操作
一.做基础数据准备 这次使用fights得数据. scala> val flights= sc.textFile("/user/hdfs/data/Flights/flights.cs ...
- Spark基础脚本入门实践3:Pair RDD开发
Pair RDD转化操作 val rdd = sc.parallelize(List((1,2),(3,4),(3,6))) //reduceByKey,通过key来做合并val r1 = rdd.r ...
- 大数据入门到精通5--spark 的 RDD 的 reduce方法使用
培训系列5--spark 的 RDD 的 reduce方法使用 1.spark-shell环境下准备数据 val collegesRdd= sc.textFile("/user/hdfs/C ...
- 大数据入门到精通4--spark的rdd的map使用方式
学习了之前的rdd的filter以后,这次来讲spark的map方式 1.获得文件 val collegesRdd= sc.textFile("/user/hdfs/CollegeNavig ...
- 大数据入门到精通3-SPARK RDD filter 以及 filter 函数
一.如何处理RDD的filter 1. 把第一行的行头去掉 scala> val collegesRdd= sc.textFile("/user/hdfs/CollegeNavigat ...
- 大数据入门到精通2--spark rdd 获得数据的三种方法
通过hdfs或者spark用户登录操作系统,执行spark-shell spark-shell 也可以带参数,这样就覆盖了默认得参数 spark-shell --master yarn --num-e ...
随机推荐
- fabric compose文件解读(peer篇)
peer是fabric中的基础单元,主要负责背书,验证交易合法性,保存区块链数据,查询数据.peer与orderer配合完成区块链的全部功能,orderer可以比作是管理员,peer属于是干货的员工, ...
- C语言——函数基本知识
什么是函数 函数的定义 函数就是程序中独立的功能.(简单来说就是把代码打包成整体,起个名字,方便以后使用) 函数的使用 定义函数的格式 格式: 返回值类型 函数名(形参1,形参2,...) { 函数体 ...
- uniapp+django登录页面实现
前后端联动 概述 以一个简单的登录功能为例说明,uni-app的前后端交互 项目地址: 效果图 前端页面开发 项目地址: 后端页面开发 项目地址: 其他参考资料 1.Django项目和uni-app项 ...
- 使用 OpenTelemetry 构建可观测性 03 - 导出
上一个博文中,我提到如何使用 OpenTelemery 的特定语言 API 来收集遥测数据,包含手动和自动的埋点技术,这很重要!但是,收集遥测数据只是解决方案的第一步. 你需要把遥测数据路由转发到其他 ...
- Java中PDF的转换(图片)与展示
解决的问题 有些时候我们需要在项目中展示PDF,但是直接在浏览器中加入PDF展示的插件,存在兼容性问题,某些浏览器显示效果不理想,所以我们可以将PDF转为图片,然后已图片的方式展示,效果很好. 那么怎 ...
- AlertManager解析:构建高效告警系统
本文深入探讨了AlertManager的技术细节和实际应用,从基本概念.核心组件.工作流程,到与Prometheus的集成和实战案例,旨在为专业人士提供一个全面的AlertManager技术和应用指南 ...
- rust 程序设计笔记(1)
简介 - Rust 程序设计语言 简体中文版 hello world & rust相关工具使用 hello world rustc rustc --version complie .rs pr ...
- SVG <pattern> 标签的用法和应用场景
通过使用 <pattern> 标签,可以在 SVG 图像内部定义可重复使用的任意图案.这些图案可以通过 fill 属性或 stroke 属性进行引用. 使用场景 例如我们要在 <sv ...
- JS的JSON.parse问题
这个问题,已经有非常多人说过,而且由来已久. 大家都提供了不少的解决方法,但是都不够彻底. 一)现在是什么情况 1.使用SpringMvc+ModelAndView+jsp传递值 由于业务需要,通过m ...
- php不使用Office包实现上万条数据导出表格
经过上传客户要求主副表迁出,又提出可以将某张表的数据导出excel,听着很简单,实际看数据表发现上万条数据,并且需要关联表查询相关字段,导出的表格才可以被客户看明白. 要是使用office包目前后台内 ...